• 文献检索
  • 文档翻译
  • 深度研究
  • 学术资讯
  • Suppr Zotero 插件Zotero 插件
  • 邀请有礼
  • 套餐&价格
  • 历史记录
应用&插件
Suppr Zotero 插件Zotero 插件浏览器插件Mac 客户端Windows 客户端微信小程序
定价
高级版会员购买积分包购买API积分包
服务
文献检索文档翻译深度研究API 文档MCP 服务
关于我们
关于 Suppr公司介绍联系我们用户协议隐私条款
关注我们

Suppr 超能文献

核心技术专利:CN118964589B侵权必究
粤ICP备2023148730 号-1Suppr @ 2026

文献检索

告别复杂PubMed语法,用中文像聊天一样搜索,搜遍4000万医学文献。AI智能推荐,让科研检索更轻松。

立即免费搜索

文件翻译

保留排版,准确专业,支持PDF/Word/PPT等文件格式,支持 12+语言互译。

免费翻译文档

深度研究

AI帮你快速写综述,25分钟生成高质量综述,智能提取关键信息,辅助科研写作。

立即免费体验

半衰期延长纳米体 CD38 特异性双特异性杀伤细胞衔接子诱导多发性骨髓瘤细胞的杀伤。

Half-Life Extended Nanobody-Based CD38-Specific Bispecific Killercell Engagers Induce Killing of Multiple Myeloma Cells.

机构信息

Institute of Immunology, University Medical Center Hamburg-Eppendorf, Hamburg, Germany.

Department of Diagnostic and Interventional Radiology and Nuclear Medicine, University Medical Center Hamburg-Eppendorf, Hamburg, Germany.

出版信息

Front Immunol. 2022 May 16;13:838406. doi: 10.3389/fimmu.2022.838406. eCollection 2022.

DOI:10.3389/fimmu.2022.838406
PMID:35651607
原文链接:https://pmc.ncbi.nlm.nih.gov/articles/PMC9150782/
Abstract

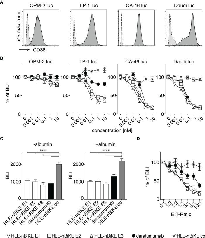
CD38 is a target for immunotherapy of multiple myeloma. Llama-derived CD38-specific nanobodies allow easy reformatting into mono-, bi- and multispecific proteins. To evaluate the utility of nanobodies for constructing CD38-specific nanobody-based killer cell engagers (nano-BiKEs), we generated half-life extended nano-BiKEs (HLE-nano-BiKEs) by fusing a CD38-specific nanobody to a CD16-specific nanobody for binding to the Fc-receptor on NK cells and further to an albumin-specific nanobody to extend the half-life . HLE-nano-BiKEs targeting three different epitopes (E1, E2, E3) of CD38 were expressed in transiently transfected HEK-6E cells. We verified specific and simultaneous binding to CD38 on myeloma cells, CD16 on NK cells, and to albumin. We tested the capacity of these HLE-nano-BiKEs to mediate cytotoxicity against CD38-expressing multiple myeloma cell lines and primary myeloma cells from human bone marrow biopsies in bioluminescence and flowcytometry assays with NK92 cells as effector cells. The results revealed specific time- and dose-dependent cytolysis of CD38+ myeloma cell lines and effective depletion of CD38-expressing multiple myeloma cells from primary human bone marrow samples. Our results demonstrate the efficacy of CD38-specific HLE-nano-BiKEs and , warranting further preclinical evaluation of their therapeutic potential for the treatment of multiple myeloma.

摘要

CD38 是多发性骨髓瘤免疫治疗的靶点。来源于骆驼的 CD38 特异性纳米抗体可轻松重组成单、双和多特异性蛋白。为了评估纳米抗体在构建 CD38 特异性纳米抗体基杀伤细胞衔接子(nano-BiKE)中的应用,我们通过融合 CD38 特异性纳米抗体和 CD16 特异性纳米抗体,使其与 NK 细胞上的 Fc 受体结合,进一步融合白蛋白特异性纳米抗体来延长半衰期,从而生成半衰期延长的 nano-BiKE(HLE-nano-BiKE)。靶向 CD38 的三个不同表位(E1、E2、E3)的 HLE-nano-BiKE 在瞬时转染的 HEK-6E 细胞中表达。我们验证了它们对骨髓瘤细胞上的 CD38、NK 细胞上的 CD16 和白蛋白的特异性和同时结合。我们用 NK92 细胞作为效应细胞,在生物发光和流式细胞术测定中测试了这些 HLE-nano-BiKE 对表达 CD38 的多发性骨髓瘤细胞系和源自人骨髓活检的原代骨髓瘤细胞的细胞毒性的能力。结果显示,CD38+骨髓瘤细胞系的特异性、时间和剂量依赖性细胞溶解,以及对源自人骨髓的表达 CD38 的多发性骨髓瘤细胞的有效耗竭。我们的结果证明了 CD38 特异性 HLE-nano-BiKE 的有效性,值得进一步进行临床前评估,以研究其治疗多发性骨髓瘤的潜在治疗效果。

https://cdn.ncbi.nlm.nih.gov/pmc/blobs/d02a/9150782/00454296ce78/fimmu-13-838406-g006.jpg
https://cdn.ncbi.nlm.nih.gov/pmc/blobs/d02a/9150782/c8863394fc6c/fimmu-13-838406-g001.jpg
https://cdn.ncbi.nlm.nih.gov/pmc/blobs/d02a/9150782/3464f6dbcadd/fimmu-13-838406-g002.jpg
https://cdn.ncbi.nlm.nih.gov/pmc/blobs/d02a/9150782/7151c6d1d33b/fimmu-13-838406-g003.jpg
https://cdn.ncbi.nlm.nih.gov/pmc/blobs/d02a/9150782/d847d8b4789b/fimmu-13-838406-g004.jpg
https://cdn.ncbi.nlm.nih.gov/pmc/blobs/d02a/9150782/810e1b6dea80/fimmu-13-838406-g005.jpg
https://cdn.ncbi.nlm.nih.gov/pmc/blobs/d02a/9150782/00454296ce78/fimmu-13-838406-g006.jpg
https://cdn.ncbi.nlm.nih.gov/pmc/blobs/d02a/9150782/c8863394fc6c/fimmu-13-838406-g001.jpg
https://cdn.ncbi.nlm.nih.gov/pmc/blobs/d02a/9150782/3464f6dbcadd/fimmu-13-838406-g002.jpg
https://cdn.ncbi.nlm.nih.gov/pmc/blobs/d02a/9150782/7151c6d1d33b/fimmu-13-838406-g003.jpg
https://cdn.ncbi.nlm.nih.gov/pmc/blobs/d02a/9150782/d847d8b4789b/fimmu-13-838406-g004.jpg
https://cdn.ncbi.nlm.nih.gov/pmc/blobs/d02a/9150782/810e1b6dea80/fimmu-13-838406-g005.jpg
https://cdn.ncbi.nlm.nih.gov/pmc/blobs/d02a/9150782/00454296ce78/fimmu-13-838406-g006.jpg

相似文献

1
Half-Life Extended Nanobody-Based CD38-Specific Bispecific Killercell Engagers Induce Killing of Multiple Myeloma Cells.半衰期延长纳米体 CD38 特异性双特异性杀伤细胞衔接子诱导多发性骨髓瘤细胞的杀伤。
Front Immunol. 2022 May 16;13:838406. doi: 10.3389/fimmu.2022.838406. eCollection 2022.
2
Targeting multiple myeloma with nanobody-based heavy chain antibodies, bispecific killer cell engagers, chimeric antigen receptors, and nanobody-displaying AAV vectors.利用纳米体为基础的重链抗体、双特异性杀伤细胞衔接子、嵌合抗原受体和展示纳米体的 AAV 载体靶向多发性骨髓瘤。
Front Immunol. 2022 Nov 2;13:1005800. doi: 10.3389/fimmu.2022.1005800. eCollection 2022.
3
Nanobody-based CD38-specific heavy chain antibodies induce killing of multiple myeloma and other hematological malignancies.基于纳米抗体的 CD38 特异性重链抗体诱导杀伤多发性骨髓瘤和其他血液系统恶性肿瘤。
Theranostics. 2020 Feb 3;10(6):2645-2658. doi: 10.7150/thno.38533. eCollection 2020.
4
Targeting CD38-Expressing Multiple Myeloma and Burkitt Lymphoma Cells In Vitro with Nanobody-Based Chimeric Antigen Receptors (Nb-CARs).基于纳米抗体的嵌合抗原受体(Nb-CARs)体外靶向表达 CD38 的多发性骨髓瘤和伯基特淋巴瘤细胞。
Cells. 2020 Jan 29;9(2):321. doi: 10.3390/cells9020321.
5
CD38-specific nanobodies allow imaging of multiple myeloma under daratumumab therapy.CD38 特异性纳米抗体可在达雷妥尤单抗治疗下实现多发性骨髓瘤的成像。
Front Immunol. 2022 Oct 27;13:1010270. doi: 10.3389/fimmu.2022.1010270. eCollection 2022.
6
CD38-Specific Biparatopic Heavy Chain Antibodies Display Potent Complement-Dependent Cytotoxicity Against Multiple Myeloma Cells.CD38 特异性双价重链抗体对多发性骨髓瘤细胞显示出强大的补体依赖性细胞毒性。
Front Immunol. 2018 Nov 19;9:2553. doi: 10.3389/fimmu.2018.02553. eCollection 2018.
7
The CD38 natural killer cell line KHYG1 transiently expressing CD16 in combination with daratumumab targets multiple myeloma cells with minimal effector NK cell fratricide.表达 CD16 的天然杀伤细胞系 KHYG1 与达雷妥尤单抗联合瞬时转染 CD38 可靶向多发性骨髓瘤细胞,同时最小化效应 NK 细胞自噬。
Cancer Immunol Immunother. 2020 Mar;69(3):421-434. doi: 10.1007/s00262-019-02477-8. Epub 2020 Jan 9.
8
Perspectives for the Development of CD38-Specific Heavy Chain Antibodies as Therapeutics for Multiple Myeloma.CD38 特异性重链抗体作为多发性骨髓瘤治疗药物的研发前景。
Front Immunol. 2018 Nov 6;9:2559. doi: 10.3389/fimmu.2018.02559. eCollection 2018.
9
Nanobodies effectively modulate the enzymatic activity of CD38 and allow specific imaging of CD38 tumors in mouse models in vivo.纳米抗体可有效调节 CD38 的酶活性,并允许在体内小鼠模型中对 CD38 肿瘤进行特异性成像。
Sci Rep. 2017 Oct 30;7(1):14289. doi: 10.1038/s41598-017-14112-6.
10
Immuno-targeting the multifunctional CD38 using nanobody.利用纳米抗体对多功能CD38进行免疫靶向。
Sci Rep. 2016 Jun 2;6:27055. doi: 10.1038/srep27055.

引用本文的文献

1
Daratumumab and isatuximab differentially affect CD38 detection on plasma cells in myeloma: Anti-CD38 nanobody (clone JK36) and CD319 combination improve flow cytometric identification of plasma cells after targeted therapies.达雷妥尤单抗和isatuximab对骨髓瘤浆细胞上CD38检测的影响不同:抗CD38纳米抗体(克隆JK36)和CD319组合可改善靶向治疗后浆细胞的流式细胞术鉴定。
Br J Haematol. 2025 Sep;207(3):757-766. doi: 10.1111/bjh.20218. Epub 2025 Jun 19.
2
Natural killer cell engagers for cancer immunotherapy.用于癌症免疫治疗的自然杀伤细胞衔接器。
Front Oncol. 2025 Jan 22;14:1483884. doi: 10.3389/fonc.2024.1483884. eCollection 2024.
3

本文引用的文献

1
A Novel CD3/BCMA Bispecific T-cell Redirecting Antibody for the Treatment of Multiple Myeloma.一种用于治疗多发性骨髓瘤的新型CD3/BCMA双特异性T细胞重定向抗体。
J Immunother. 2022;45(2):78-88. doi: 10.1097/CJI.0000000000000401.
2
Development of a reporter gene method to measure the bioactivity of anti-CD38 × CD3 bispecific antibody.一种用于测量抗CD38×CD3双特异性抗体生物活性的报告基因方法的开发。
Antib Ther. 2021 Oct 8;4(4):212-221. doi: 10.1093/abt/tbab022. eCollection 2021 Oct.
3
A bispecific CAR-T cell therapy targeting BCMA and CD38 in relapsed or refractory multiple myeloma.
CD38 as theranostic target in oncology.
CD38 作为肿瘤学中的治疗诊断靶点。
J Transl Med. 2024 Nov 5;22(1):998. doi: 10.1186/s12967-024-05768-6.
4
Natural killer cell engagers: From bi-specific to tri-specific and tetra-specific engagers for enhanced cancer immunotherapy.自然杀伤细胞衔接器:从双特异性到三特异性和四特异性衔接器,用于增强癌症免疫治疗。
Clin Transl Med. 2024 Nov;14(11):e70046. doi: 10.1002/ctm2.70046.
5
Discovery of nanobodies: a comprehensive review of their applications and potential over the past five years.纳米抗体的发现:过去五年中它们的应用和潜力的全面综述。
J Nanobiotechnology. 2024 Oct 26;22(1):661. doi: 10.1186/s12951-024-02900-y.
6
Single-Domain Antibodies as Antibody-Drug Conjugates: From Promise to Practice-A Systematic Review.作为抗体药物偶联物的单域抗体:从前景到实践——一项系统综述
Cancers (Basel). 2024 Jul 27;16(15):2681. doi: 10.3390/cancers16152681.
7
Single-Domain Antibodies-Novel Tools to Study and Treat Allergies.单域抗体——研究和治疗过敏的新工具。
Int J Mol Sci. 2024 Jul 11;25(14):7602. doi: 10.3390/ijms25147602.
8
Principles and current clinical landscape of NK cell engaging bispecific antibody against cancer.NK 细胞衔接双特异性抗体治疗癌症的原则和临床现状。
Hum Vaccin Immunother. 2023 Aug;19(2):2256904. doi: 10.1080/21645515.2023.2256904. Epub 2023 Sep 29.
9
Bi-Specific Killer Cell Engager Enhances NK Cell Activity against Interleukin-13 Receptor Alpha-2 Positive Gliomas.双特异性杀伤细胞接合器增强 NK 细胞对白细胞介素-13 受体 α-2 阳性神经胶质瘤的活性。
Cells. 2023 Jun 25;12(13):1716. doi: 10.3390/cells12131716.
10
When three is not a crowd: trispecific antibodies for enhanced cancer immunotherapy.当三不是一群人时:用于增强癌症免疫疗法的三特异性抗体。
Theranostics. 2023 Jan 22;13(3):1028-1041. doi: 10.7150/thno.81494. eCollection 2023.
一种针对复发或难治性多发性骨髓瘤的靶向 BCMA 和 CD38 的双特异性 CAR-T 细胞疗法。
J Hematol Oncol. 2021 Oct 9;14(1):161. doi: 10.1186/s13045-021-01170-7.
4
Mouse CD38-Specific Heavy Chain Antibodies Inhibit CD38 GDPR-Cyclase Activity and Mediate Cytotoxicity Against Tumor Cells.鼠源 CD38 特异性重链抗体抑制 CD38 GDPR-环化酶活性并介导对肿瘤细胞的细胞毒性。
Front Immunol. 2021 Sep 3;12:703574. doi: 10.3389/fimmu.2021.703574. eCollection 2021.
5
CD16xCD33 Bispecific Killer Cell Engager (BiKE) as potential immunotherapeutic in pediatric patients with AML and biphenotypic ALL.CD16xCD33 双特异性杀伤细胞接合器(BiKE)作为儿科 AML 和双表型 ALL 患者潜在的免疫治疗药物。
Cancer Immunol Immunother. 2021 Dec;70(12):3701-3708. doi: 10.1007/s00262-021-03008-0. Epub 2021 Aug 16.
6
High-resolution structure of the vWF A1 domain in complex with caplacizumab, the first nanobody-based medicine for treating acquired TTP.与 caplacizumab 复合物的 vWF A1 结构域的高分辨率结构,该药物是首个用于治疗获得性 TTP 的基于纳米体的药物。
Biochem Biophys Res Commun. 2021 Aug 27;567:49-55. doi: 10.1016/j.bbrc.2021.06.030. Epub 2021 Jun 16.
7
Novel immune engagers and cellular therapies for metastatic castration-resistant prostate cancer: do we take a BiTe or ride BiKEs, TriKEs, and CARs?用于转移性去势抵抗性前列腺癌的新型免疫激动剂和细胞疗法:我们是选择双特异性 T 细胞衔接器(BiTE)还是选择双特异性抗体(BiKE)、三特异性抗体(TriKE)和嵌合抗原受体 T 细胞(CAR-T)?
Prostate Cancer Prostatic Dis. 2021 Dec;24(4):986-996. doi: 10.1038/s41391-021-00381-w. Epub 2021 May 25.
8
Incorporation of a Novel CD16-Specific Single-Domain Antibody into Multispecific Natural Killer Cell Engagers With Potent ADCC.将新型 CD16 特异性单域抗体与具有强大 ADCC 的多特异性自然杀伤细胞接合器结合。
Mol Pharm. 2021 Jun 7;18(6):2375-2384. doi: 10.1021/acs.molpharmaceut.1c00208. Epub 2021 May 17.
9
An Fc-free EGFR-specific 4-1BB-agonistic Trimerbody Displays Broad Antitumor Activity in Humanized Murine Cancer Models without Toxicity.一种无Fc的表皮生长因子受体(EGFR)特异性4-1BB激动型三聚体抗体在人源化小鼠癌症模型中显示出广泛的抗肿瘤活性且无毒性。
Clin Cancer Res. 2021 Jun 1;27(11):3167-3177. doi: 10.1158/1078-0432.CCR-20-4625. Epub 2021 Mar 30.
10
Global Cancer Statistics 2020: GLOBOCAN Estimates of Incidence and Mortality Worldwide for 36 Cancers in 185 Countries.《全球癌症统计数据 2020:全球 185 个国家和地区 36 种癌症的发病率和死亡率估计》。
CA Cancer J Clin. 2021 May;71(3):209-249. doi: 10.3322/caac.21660. Epub 2021 Feb 4.