Suppr超能文献

蛋鸡强制换羽期间盲肠代谢物与肝脏脂质代谢途径之间的相互作用

Interaction Between Cecal Metabolites and Liver Lipid Metabolism Pathways During Induced Molting in Laying Hens.

作者信息

Zhang Jun, Geng Xiaoqing, Zhang Yihui, Zhao Xinlong, Zhang Pengwei, Sun Guirong, Li Wenting, Li Donghua, Han Ruili, Li Guoxi, Tian Yadong, Liu Xiaojun, Kang Xiangtao, Jiang Ruirui

机构信息

College of Animal Science and Technology, Henan Agricultural University, Zhengzhou, China.

Henan Innovative Engineering Research Center of Poultry Germplasm Resource, Henan Agricultural University, Zhengzhou, China.

出版信息

Front Physiol. 2022 May 20;13:862721. doi: 10.3389/fphys.2022.862721. eCollection 2022.

Abstract

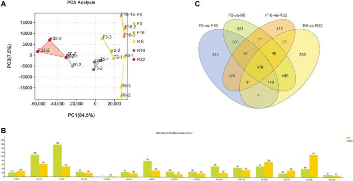
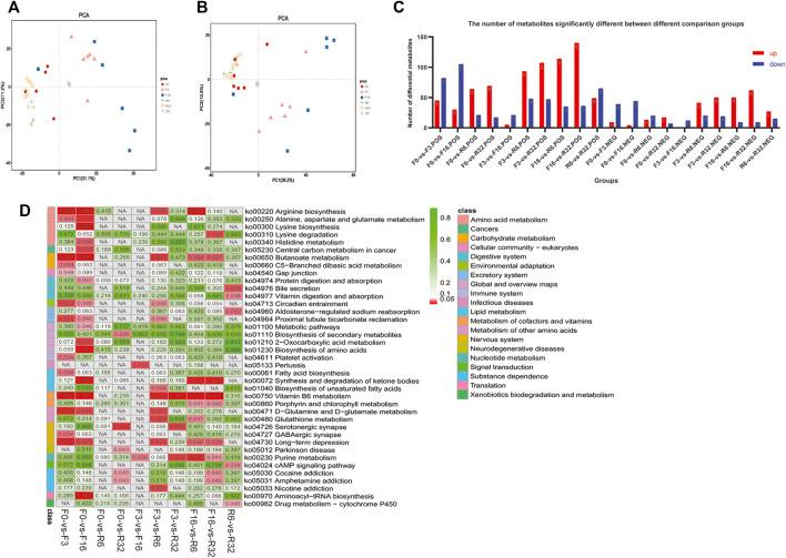
Moult is a normal physiological phenomenon in poultry. Induced molting (IM) is the most widely used and economical molting technique. By inducing moult, the laying hens can grow new feathers during the next laying cycle and improve laying performance. However, the lack of energy supply has a huge impact on both the liver and intestines and acts on the intestines and liver through the "gut-liver axis". More importantly, lipid metabolism in the liver is closely related to the laying performance of laying hens. Therefore, in this study, cecal metabolites and liver transcriptome data during IM of laying hens at the late stage of laying (stop feeding method) were analyzed together to reveal the regulatory mechanism of "gut-liver axis" affecting the laying performance of laying hens from the perspective of lipid metabolism. Transcriptome analysis revealed that 4,796 genes were obtained, among which 2,784 genes had significant differences ( < 0.05). Forty-nine genes were associated with lipid metabolism, and five core genes (, , , , and ) were identified by WGCNA. Most of these differential genes are enriched in steroid biosynthesis, cholesterol metabolism, drug metabolism-cytochrome P450, synthesis and degradation of ketone bodies, PPAR signaling pathway, and bile secretion. A total of 96 differential metabolites were obtained by correlating them with metabolome data. Induced moult affects laying performance by regulating genes related to lipid metabolism, and the cecal metabolites associated with these genes are likely to regulate the expression of these genes through the "enterohepatic circulation". This experiment enriched the theoretical basis of induced moult and provided the basis for prolonging the feeding cycle of laying hens.

摘要

换羽是家禽的一种正常生理现象。强制换羽(IM)是应用最广泛且经济的换羽技术。通过诱导换羽,蛋鸡在下一个产蛋周期能够长出新羽毛并提高产蛋性能。然而,能量供应不足对肝脏和肠道均有巨大影响,并通过“肠 - 肝轴”作用于肠道和肝脏。更重要的是,肝脏中的脂质代谢与蛋鸡的产蛋性能密切相关。因此,本研究将产蛋后期(停饲法)蛋鸡强制换羽期间的盲肠代谢物和肝脏转录组数据进行综合分析,从脂质代谢角度揭示“肠 - 肝轴”影响蛋鸡产蛋性能的调控机制。转录组分析共获得4796个基因,其中2784个基因存在显著差异(<0.05)。49个基因与脂质代谢相关,通过WGCNA鉴定出5个核心基因(、、、、和)。这些差异基因大多富集在类固醇生物合成、胆固醇代谢、药物代谢 - 细胞色素P450、酮体的合成与降解、PPAR信号通路以及胆汁分泌等方面。通过与代谢组数据关联共获得96种差异代谢物。强制换羽通过调节与脂质代谢相关的基因影响产蛋性能,与这些基因相关的盲肠代谢物可能通过“肠肝循环”调节这些基因的表达。本实验丰富了强制换羽的理论基础,为延长蛋鸡饲养周期提供了依据。

https://cdn.ncbi.nlm.nih.gov/pmc/blobs/ad37/9169092/94a39500c12d/fphys-13-862721-g001.jpg

文献检索

告别复杂PubMed语法,用中文像聊天一样搜索,搜遍4000万医学文献。AI智能推荐,让科研检索更轻松。

立即免费搜索

文件翻译

保留排版,准确专业,支持PDF/Word/PPT等文件格式,支持 12+语言互译。

免费翻译文档

深度研究

AI帮你快速写综述,25分钟生成高质量综述,智能提取关键信息,辅助科研写作。

立即免费体验