Suppr超能文献

外泌体 tRF-Leu-AAG-001 来源于肥大细胞,作为子宫内膜异位症的一种潜在非侵入性诊断生物标志物。

Exosomal tRF-Leu-AAG-001 derived from mast cell as a potential non-invasive diagnostic biomarker for endometriosis.

机构信息

Ningbo Institute of Medical Sciences, Ningbo, China.

Ningbo University, Ningbo, China.

出版信息

BMC Womens Health. 2022 Jun 25;22(1):253. doi: 10.1186/s12905-022-01827-6.

Abstract

BACKGROUND

The diagnosis of endometriosis (EMs) is still based on laparoscopic observation. This study tries to verify whether exosomal tRNA-derived fragments (tRFs) in leucorrhea can be used as non-invasive diagnostic markers.

METHODS

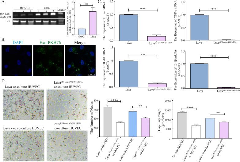
Endometrial tissues and leucorrhea were sampled from women hospitalized in Ningbo University Affiliated Hospital from January 2021 to July 2021 with (n = 26) and without endometriosis (n = 25). Exosomes were isolated from samples by differential centrifugation. The small RNA sequencing was performed to detect the exosomal tRNA halves (tiRNAs)&tRFs. RNA probe and immunofluorescence antibody were used to localize the origin of tRFs. From mast cell lines infected with tRF-Leu-AAG-001 siRNA, we observed the change in vascular capacity and expression of inflammatory factors. The specificity and sensitivity tRF were determined by receiver operating characteristic analyses.

RESULTS

63 up-regulated and 45 down-regulated tRFs&tiRNAs were identified in ectopic exosomes. We selected tRF-Leu-AAG-001 as a candidate marker through KEGG pathway enrichment and PCR verification. We found that mast cells highly expressed tRF-Leu-AAG-001 in ectopic foci by immunofluorescence staining. We used siRNA to silenced tRF-Leu-AAG-001 expression in luva, qPCR analysis showed IL-6, IL-10, IL-1β, and TNF-α were significantly decreased. Meanwhile, tRF-Leu-AAG-001 siRNA dramatically reduced the angiogenic ability of luva. Finally, we examined the expression of exosomal tRF-Leu-AAG-001 in the leucorrhea. It was found exosomal tRF-Leu-AAG-001 had high specificity and sensitivity for predicting the occurrence of ectopic disease.

CONCLUSIONS

Exosomal tRF-Leu-AAG-001 derived from mast cells in ectopic foci might promote inflammation and angiogenesis. Meanwhile, leucorrhea exosomal tRF-Leu-AAG-001 could be a potential diagnostic biomarker for endometriosis.

摘要

背景

子宫内膜异位症(EMs)的诊断仍然基于腹腔镜观察。本研究试图验证白带中细胞外体 tRNA 衍生片段(tRFs)是否可用作非侵入性诊断标志物。

方法

2021 年 1 月至 7 月,从宁波大学附属医院住院的女性中采集子宫内膜组织和白带,其中有子宫内膜异位症(n=26)和无子宫内膜异位症(n=25)。通过差速离心从样本中分离出外泌体。进行小 RNA 测序以检测外泌体 tRNA 半体(tiRNA)和 tRFs。使用 RNA 探针和免疫荧光抗体定位 tRFs 的来源。从感染 tRF-Leu-AAG-001 siRNA 的肥大细胞系中观察血管容量和炎症因子表达的变化。通过受试者工作特征分析确定 tRF 的特异性和敏感性。

结果

在外源性外泌体中鉴定出 63 个上调和 45 个下调的 tRFs 和 tiRNAs。通过 KEGG 通路富集和 PCR 验证,我们选择 tRF-Leu-AAG-001 作为候选标志物。免疫荧光染色发现,肥大细胞在外位病灶中高度表达 tRF-Leu-AAG-001。我们使用 siRNA 沉默 luva 中的 tRF-Leu-AAG-001 表达,qPCR 分析显示 IL-6、IL-10、IL-1β 和 TNF-α 显著降低。同时,tRF-Leu-AAG-001 siRNA 显著降低了 luva 的血管生成能力。最后,我们检测了白带中细胞外体 tRF-Leu-AAG-001 的表达。发现外泌体 tRF-Leu-AAG-001 对预测异位疾病的发生具有高特异性和敏感性。

结论

异位病灶肥大细胞来源的外泌体 tRF-Leu-AAG-001 可能促进炎症和血管生成。同时,白带外泌体 tRF-Leu-AAG-001 可能是子宫内膜异位症的潜在诊断生物标志物。

https://cdn.ncbi.nlm.nih.gov/pmc/blobs/09f3/9233364/eef661f2f8e8/12905_2022_1827_Fig1_HTML.jpg

文献检索

告别复杂PubMed语法,用中文像聊天一样搜索,搜遍4000万医学文献。AI智能推荐,让科研检索更轻松。

立即免费搜索

文件翻译

保留排版,准确专业,支持PDF/Word/PPT等文件格式,支持 12+语言互译。

免费翻译文档

深度研究

AI帮你快速写综述,25分钟生成高质量综述,智能提取关键信息,辅助科研写作。

立即免费体验