• 文献检索
  • 文档翻译
  • 深度研究
  • 学术资讯
  • Suppr Zotero 插件Zotero 插件
  • 邀请有礼
  • 套餐&价格
  • 历史记录
应用&插件
Suppr Zotero 插件Zotero 插件浏览器插件Mac 客户端Windows 客户端微信小程序
定价
高级版会员购买积分包购买API积分包
服务
文献检索文档翻译深度研究API 文档MCP 服务
关于我们
关于 Suppr公司介绍联系我们用户协议隐私条款
关注我们

Suppr 超能文献

核心技术专利:CN118964589B侵权必究
粤ICP备2023148730 号-1Suppr @ 2026

文献检索

告别复杂PubMed语法,用中文像聊天一样搜索,搜遍4000万医学文献。AI智能推荐,让科研检索更轻松。

立即免费搜索

文件翻译

保留排版,准确专业,支持PDF/Word/PPT等文件格式,支持 12+语言互译。

免费翻译文档

深度研究

AI帮你快速写综述,25分钟生成高质量综述,智能提取关键信息,辅助科研写作。

立即免费体验

一种4-长链非编码RNA糖酵解相关特征在口腔鳞状细胞癌中的预后意义

Prognostic significance of a 4-lncRNA glycolysis-related signature in oral squamous cell carcinoma.

作者信息

Wu Liangyin, Liu Jun, Li Wenli

机构信息

Department of Clinical Laboratory, Yue Bei People's Hospital, Shantou University Medical College, Shaoguan, Guangdong, China.

Medical Research Center, Yue Bei People's Hospital, Shantou University Medical College, Shaoguan, Guangdong, China.

出版信息

J Dent Sci. 2022 Apr;17(2):991-1000. doi: 10.1016/j.jds.2021.11.002. Epub 2021 Nov 27.

DOI:10.1016/j.jds.2021.11.002
PMID:35756768
原文链接:https://pmc.ncbi.nlm.nih.gov/articles/PMC9201629/
Abstract

BACKGROUND/PURPOSE: Oral squamous cell carcinoma (OSCC) is a highly malignant tumor, and the overall survival (OS) time of patients with OSCC varies considerably. This study aimed to identify reliable biomarkers for OSCC and construct a new prognostic signature, which may guide personalized precision treatment.

MATERIALS AND METHODS

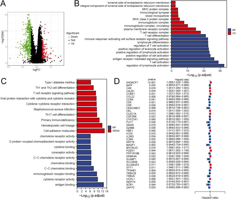
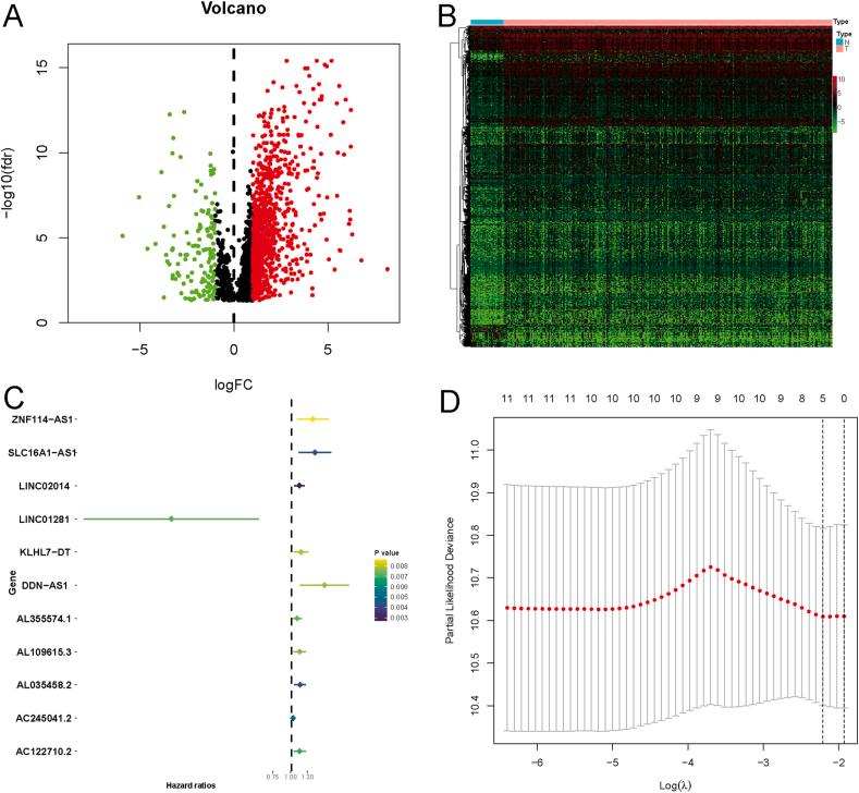
Transcriptome array data of 317 patients with OSCC from The Cancer Genome Atlas Project (TCGA) cohort were retrospectively analyzed. Single-sample gene set enrichment analysis (ssGSEA) and univariate Cox regression were performed to identify the prognostic significance of the hallmarks of each tumor in OSCC. Subsequently, lncRNAs related to glycolysis were identified through co-expression analysis. A glycolysis-related prognostic signature was constructed by combining univariate Cox regression, least absolute shrinkage and selection operator (Lasso) regression, and multivariate Cox regression analyses. Additionally, the infiltration of immune cells in OSCC was evaluated based on data from ssGSEA and TIMER databases.

RESULTS

Glycolysis was identified as the main risk factor for OS in a variety of cancer hallmarks. The 4-lncRNA glycolysis prognostic signature could distinguish high and low-risk patients. This risk signature was found to be an independent prognostic risk factor for OSCC, showing good predictive power compared with other clinicopathological indicators. Immune correlation analysis showed that patients in the low-risk group exhibited higher levels of immune cell infiltration.

CONCLUSION

The novel 4-lncRNA prognostic signature can predict the clinical outcome of patients with OSCC well, and it is expected to become a promising prognostic biomarker as well as a potential therapeutic target in the future.

摘要

背景/目的:口腔鳞状细胞癌(OSCC)是一种高度恶性的肿瘤,OSCC患者的总生存(OS)时间差异很大。本研究旨在识别OSCC可靠的生物标志物并构建新的预后特征,这可能指导个性化精准治疗。

材料与方法

回顾性分析来自癌症基因组图谱计划(TCGA)队列的317例OSCC患者的转录组阵列数据。进行单样本基因集富集分析(ssGSEA)和单变量Cox回归,以确定OSCC中每种肿瘤特征的预后意义。随后,通过共表达分析鉴定与糖酵解相关的lncRNA。通过结合单变量Cox回归、最小绝对收缩和选择算子(Lasso)回归以及多变量Cox回归分析,构建了一个与糖酵解相关的预后特征。此外,基于ssGSEA和TIMER数据库的数据评估OSCC中免疫细胞的浸润情况。

结果

在多种癌症特征中,糖酵解被确定为OS的主要危险因素。4-lncRNA糖酵解预后特征可区分高风险和低风险患者。该风险特征被发现是OSCC的独立预后危险因素,与其他临床病理指标相比显示出良好的预测能力。免疫相关性分析表明,低风险组患者的免疫细胞浸润水平较高。

结论

新的4-lncRNA预后特征能够很好地预测OSCC患者的临床结局,有望在未来成为一种有前景的预后生物标志物以及潜在的治疗靶点。

https://cdn.ncbi.nlm.nih.gov/pmc/blobs/c036/9201629/e074d33251c6/gr6.jpg
https://cdn.ncbi.nlm.nih.gov/pmc/blobs/c036/9201629/7c299ac0cfdc/gr1.jpg
https://cdn.ncbi.nlm.nih.gov/pmc/blobs/c036/9201629/f1b318e13305/gr2.jpg
https://cdn.ncbi.nlm.nih.gov/pmc/blobs/c036/9201629/1ca9fcced802/gr3.jpg
https://cdn.ncbi.nlm.nih.gov/pmc/blobs/c036/9201629/83d9bd6fdca1/gr4.jpg
https://cdn.ncbi.nlm.nih.gov/pmc/blobs/c036/9201629/735ddf89eb69/gr5.jpg
https://cdn.ncbi.nlm.nih.gov/pmc/blobs/c036/9201629/e074d33251c6/gr6.jpg
https://cdn.ncbi.nlm.nih.gov/pmc/blobs/c036/9201629/7c299ac0cfdc/gr1.jpg
https://cdn.ncbi.nlm.nih.gov/pmc/blobs/c036/9201629/f1b318e13305/gr2.jpg
https://cdn.ncbi.nlm.nih.gov/pmc/blobs/c036/9201629/1ca9fcced802/gr3.jpg
https://cdn.ncbi.nlm.nih.gov/pmc/blobs/c036/9201629/83d9bd6fdca1/gr4.jpg
https://cdn.ncbi.nlm.nih.gov/pmc/blobs/c036/9201629/735ddf89eb69/gr5.jpg
https://cdn.ncbi.nlm.nih.gov/pmc/blobs/c036/9201629/e074d33251c6/gr6.jpg

相似文献

1
Prognostic significance of a 4-lncRNA glycolysis-related signature in oral squamous cell carcinoma.一种4-长链非编码RNA糖酵解相关特征在口腔鳞状细胞癌中的预后意义
J Dent Sci. 2022 Apr;17(2):991-1000. doi: 10.1016/j.jds.2021.11.002. Epub 2021 Nov 27.
2
Development of a lncRNA-based prognostic signature for oral squamous cell carcinoma.基于长链非编码RNA的口腔鳞状细胞癌预后标志物的开发
J Oral Pathol Med. 2022 Apr;51(4):358-368. doi: 10.1111/jop.13281. Epub 2022 Feb 8.
3
Development and Validation of Autophagy-Related Gene Signature and Nomogram for Predicting Survival in Oral Squamous Cell Carcinoma.用于预测口腔鳞状细胞癌生存的自噬相关基因特征及列线图的开发与验证
Front Oncol. 2020 Oct 16;10:558596. doi: 10.3389/fonc.2020.558596. eCollection 2020.
4
A N6-methyladenosine-related long noncoding RNAs model for predicting prognosis in oral squamous cell carcinoma: Association with immune cell infiltration and tumor metastasis.一个与 N6-甲基腺苷相关的长非编码 RNA 模型,用于预测口腔鳞状细胞癌的预后:与免疫细胞浸润和肿瘤转移的关联。
Oral Oncol. 2022 Apr;127:105771. doi: 10.1016/j.oraloncology.2022.105771. Epub 2022 Feb 18.
5
A Novel Immune-Related Gene Signature to Identify the Tumor Microenvironment and Prognose Disease Among Patients With Oral Squamous Cell Carcinoma Patients Using ssGSEA: A Bioinformatics and Biological Validation Study.基于 ssGSEA 的新型免疫相关基因特征识别口腔鳞状细胞癌患者肿瘤微环境和预测疾病预后:一项生物信息学和生物学验证研究。
Front Immunol. 2022 Jul 6;13:922195. doi: 10.3389/fimmu.2022.922195. eCollection 2022.
6
Construction of prognostic signature of patients with oral squamous cell carcinoma based on pyroptosis-related long non-coding RNAs.基于焦亡相关长链非编码RNA构建口腔鳞状细胞癌患者的预后特征
Front Surg. 2022 Aug 23;9:935765. doi: 10.3389/fsurg.2022.935765. eCollection 2022.
7
A Comprehensive Prognostic and Immunological Analysis of a Six-Gene Signature Associated With Glycolysis and Immune Response in Uveal Melanoma.全面的预后和免疫分析与葡萄膜黑色素瘤中糖酵解和免疫反应相关的六个基因特征。
Front Immunol. 2021 Sep 22;12:738068. doi: 10.3389/fimmu.2021.738068. eCollection 2021.
8
Identification of Prognostic Glycolysis-Related lncRNA Signature in Tumor Immune Microenvironment of Hepatocellular Carcinoma.肝细胞癌肿瘤免疫微环境中与预后相关的糖酵解lncRNA特征的鉴定
Front Mol Biosci. 2021 Apr 22;8:645084. doi: 10.3389/fmolb.2021.645084. eCollection 2021.
9
Identification and Validation of a Hypoxia-Immune-Based Prognostic mRNA Signature for Oral Squamous Cell Carcinoma.基于缺氧-免疫的口腔鳞状细胞癌预后mRNA特征的鉴定与验证
J Oncol. 2022 Feb 7;2022:5286251. doi: 10.1155/2022/5286251. eCollection 2022.
10
Prognostic significance of an autophagy-related long non-coding RNA signature in patients with oral and oropharyngeal squamous cell carcinoma.自噬相关长链非编码RNA特征在口腔和口咽鳞状细胞癌患者中的预后意义
Oncol Lett. 2021 Jan;21(1):29. doi: 10.3892/ol.2020.12290. Epub 2020 Nov 11.

引用本文的文献

1
Identification of glycolysis-related genes and analysis of potential prognostic clinical application in oral squamous cell carcinoma.口腔鳞状细胞癌中糖酵解相关基因的鉴定及潜在预后临床应用分析
Transl Cancer Res. 2025 Jun 30;14(6):3797-3811. doi: 10.21037/tcr-2025-998. Epub 2025 Jun 23.
2
A Narrative Review of Prognostic Gene Signatures in Oral Squamous Cell Carcinoma Using LASSO Cox Regression.使用LASSO Cox回归对口腔鳞状细胞癌预后基因特征的叙述性综述
Biomedicines. 2025 Jan 8;13(1):134. doi: 10.3390/biomedicines13010134.
3
Glycolysis-associated lncRNAs in cancer energy metabolism and immune microenvironment: a magic key.

本文引用的文献

1
Identification and Experimental Validation of Immune-Associate lncRNAs for Predicting Prognosis in Cervical Cancer.用于预测宫颈癌预后的免疫相关长链非编码RNA的鉴定与实验验证
Onco Targets Ther. 2021 Sep 7;14:4721-4734. doi: 10.2147/OTT.S322998. eCollection 2021.
2
High expression of LAMA3/AC245041.2 gene pair associated with KRAS mutation and poor survival in pancreatic adenocarcinoma: a comprehensive TCGA analysis.LAMA3/AC245041.2 基因对高表达与胰腺腺癌 KRAS 突变和不良预后相关:TCGA 综合分析。
Mol Med. 2021 Jun 16;27(1):62. doi: 10.1186/s10020-021-00322-2.
3
Glycolysis-induced drug resistance in tumors-A response to danger signals?
癌症能量代谢和免疫微环境中与糖酵解相关的长非编码 RNA:一把神奇的钥匙。
Front Immunol. 2024 Sep 13;15:1456636. doi: 10.3389/fimmu.2024.1456636. eCollection 2024.
4
Development and validation of a novel disulfidptosis-related lncRNAs signature in patients with HPV-negative oral squamous cell carcinoma.一种新型与二硫键相关的 lncRNAs 标志物在 HPV 阴性口腔鳞状细胞癌患者中的开发和验证。
Sci Rep. 2024 Jun 23;14(1):14436. doi: 10.1038/s41598-024-65194-y.
5
Construction of lncRNA/Pseudogene-miRNA Network Based on In Silico Approaches for Glycolysis Pathway to Identify Prostate Adenocarcinoma-Related Potential Biomarkers.基于计算方法构建 lncRNA/假基因-miRNA 网络,以鉴定糖酵解通路相关前列腺腺癌潜在生物标志物。
Appl Biochem Biotechnol. 2024 Apr;196(4):2332-2355. doi: 10.1007/s12010-023-04617-4. Epub 2023 Aug 5.
6
The role of long noncoding RNAs as regulators of the epithelial-Mesenchymal transition process in oral squamous cell carcinoma cells.长链非编码RNA在口腔鳞状细胞癌细胞上皮-间质转化过程中作为调节因子的作用。
Front Mol Biosci. 2022 Aug 29;9:942636. doi: 10.3389/fmolb.2022.942636. eCollection 2022.
肿瘤糖酵解诱导的耐药性——对危险信号的反应?
Neoplasia. 2021 Feb;23(2):234-245. doi: 10.1016/j.neo.2020.12.009. Epub 2021 Jan 6.
4
A glycolysis-related gene expression signature in predicting recurrence of breast cancer.与糖酵解相关的基因表达特征可预测乳腺癌的复发。
Aging (Albany NY). 2020 Nov 16;12(24):24983-24994. doi: 10.18632/aging.103806.
5
Metabolic landscape of oral squamous cell carcinoma.口腔鳞状细胞癌的代谢全景。
Metabolomics. 2020 Sep 30;16(10):105. doi: 10.1007/s11306-020-01727-6.
6
Emerging Roles and Therapeutic Interventions of Aerobic Glycolysis in Glioma.有氧糖酵解在胶质瘤中的新兴作用及治疗干预
Onco Targets Ther. 2020 Jul 16;13:6937-6955. doi: 10.2147/OTT.S260376. eCollection 2020.
7
Emerging roles and the regulation of aerobic glycolysis in hepatocellular carcinoma.有氧糖酵解在肝细胞癌中的新兴作用和调控。
J Exp Clin Cancer Res. 2020 Jul 6;39(1):126. doi: 10.1186/s13046-020-01629-4.
8
Advanced diagnostic aids for oral cancer.口腔癌的先进诊断辅助工具。
Dis Mon. 2020 Dec;66(12):101034. doi: 10.1016/j.disamonth.2020.101034. Epub 2020 Jun 25.
9
TIMER2.0 for analysis of tumor-infiltrating immune cells.TIMER2.0 用于分析肿瘤浸润免疫细胞。
Nucleic Acids Res. 2020 Jul 2;48(W1):W509-W514. doi: 10.1093/nar/gkaa407.
10
A novel prognostic nomogram based on 5 long non-coding RNAs in clear cell renal cell carcinoma.一种基于5种长链非编码RNA的透明细胞肾细胞癌新型预后列线图。
Oncol Lett. 2019 Dec;18(6):6605-6613. doi: 10.3892/ol.2019.11009. Epub 2019 Oct 18.