• 文献检索
  • 文档翻译
  • 深度研究
  • 学术资讯
  • Suppr Zotero 插件Zotero 插件
  • 邀请有礼
  • 套餐&价格
  • 历史记录
应用&插件
Suppr Zotero 插件Zotero 插件浏览器插件Mac 客户端Windows 客户端微信小程序
定价
高级版会员购买积分包购买API积分包
服务
文献检索文档翻译深度研究API 文档MCP 服务
关于我们
关于 Suppr公司介绍联系我们用户协议隐私条款
关注我们

Suppr 超能文献

核心技术专利:CN118964589B侵权必究
粤ICP备2023148730 号-1Suppr @ 2026

文献检索

告别复杂PubMed语法,用中文像聊天一样搜索,搜遍4000万医学文献。AI智能推荐,让科研检索更轻松。

立即免费搜索

文件翻译

保留排版,准确专业,支持PDF/Word/PPT等文件格式,支持 12+语言互译。

免费翻译文档

深度研究

AI帮你快速写综述,25分钟生成高质量综述,智能提取关键信息,辅助科研写作。

立即免费体验

肠道FXR相关分子对胆道梗阻时肠黏膜屏障的影响

Effects of Intestinal FXR-Related Molecules on Intestinal Mucosal Barriers in Biliary Tract Obstruction.

作者信息

Yan Meng, Hou Li, Cai Yaoyao, Wang Hanfei, Ma Yujun, Geng Qiming, Jiang Weiwei, Tang Weibing

机构信息

Department of Pediatric Surgery, Children's Hospital of Nanjing Medical University, Nanjing, China.

Department of Pediatrics, Huai'an Maternal And Child Health Care center, Huai'an, China.

出版信息

Front Pharmacol. 2022 Jun 13;13:906452. doi: 10.3389/fphar.2022.906452. eCollection 2022.

DOI:10.3389/fphar.2022.906452
PMID:35770078
原文链接:https://pmc.ncbi.nlm.nih.gov/articles/PMC9234329/
Abstract

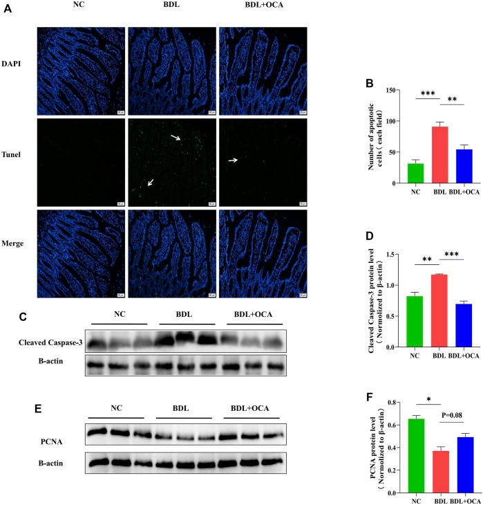
The farnesoid X receptor (FXR) is a key factor regulating hepatic bile acid synthesis and enterohepatic circulation. Repression of bile acid synthesis by the FXR is a potential strategy for treating cholestatic liver disease. However, the role of intestinal FXR on the intestinal barrier and intestinal microbiota needs further investigation. Intestinal tissues were collected from patients with biliary atresia or without hepatobiliary disease. Then, intestinal mRNA levels of FXR-related molecules were determined. To investigate the effect of FXR activation, bile-duct-ligation rats were treated with obeticholic acid [OCA (5 mg/kg/day)] or vehicle (0.5% methyl cellulose) per oral gavage for 14 days. The mRNA levels of intestinal FXR, SHP, TNF-α, FGF15 and bile acid transporter levels were determined. In addition, the intestinal permeability, morphologic changes, and composition of the intestinal microbiota were evaluated. Gut Microbiome was determined by 16S rDNA MiSeq sequencing, and functional profiling of microbial communities was predicted with BugBase and PICRUSt2. Finally, the role of OCA in injured intestinal epithelial cell apoptosis and proliferation was examined by pretreatment with lipopolysaccharide (LPS) in Caco-2 cells. The downstream of the FXR in ileum tissues was inhibited in biliary obstruction. Activation of the FXR signaling pathway by OCA significantly reduced liver fibrosis and intestinal inflammation, improved intestinal microbiota, and protected intestinal mucosa in BDL rats. OCA also altered the functional capacities of ileum microbiota in BDL rats. Significant differences existed between the controls and BDL rats, which were attenuated by OCA in the alpha diversity analysis. Principal coordinates analysis showed that microbial communities in BDL rats clustered separately from controls, and OCA treatment attenuated the distinction. Bugbase and PICRUSt2 analysis showed that OCA changed the composition and structure of the intestinal microbiota and improved the metabolic function of the intestinal microbiota by increasing the relative abundance of beneficial bacteria and reducing the relative abundance of harmful bacteria. Moreover, OCA reduced the apoptosis induced by LPS in Caco-2 cells. The FXR agonist, OCA, activates the intestinal FXR signaling pathway and improves the composition and structure of the intestinal microbiota and intestinal barrier in BDL rats.

摘要

法尼酯X受体(FXR)是调节肝脏胆汁酸合成和肠肝循环的关键因素。FXR抑制胆汁酸合成是治疗胆汁淤积性肝病的一种潜在策略。然而,肠道FXR在肠道屏障和肠道微生物群方面的作用尚需进一步研究。收集胆道闭锁患者或无肝胆疾病患者的肠道组织。然后,测定FXR相关分子的肠道mRNA水平。为了研究FXR激活的作用,对胆管结扎大鼠进行口服灌胃,用奥贝胆酸[OCA(5mg/kg/天)]或溶剂(0.5%甲基纤维素)处理14天。测定肠道FXR、小异二聚体伴侣(SHP)、肿瘤坏死因子-α(TNF-α)、成纤维细胞生长因子15(FGF15)的mRNA水平以及胆汁酸转运蛋白水平。此外,评估肠道通透性、形态学变化和肠道微生物群的组成。通过16S rDNA MiSeq测序确定肠道微生物群,并使用BugBase和PICRUSt2预测微生物群落的功能谱。最后,通过在Caco-2细胞中用脂多糖(LPS)预处理,研究OCA在受损肠上皮细胞凋亡和增殖中的作用。在胆道梗阻中,回肠组织中FXR的下游被抑制。OCA激活FXR信号通路可显著减轻肝纤维化和肠道炎症,改善肠道微生物群,并保护胆管结扎大鼠的肠黏膜。OCA还改变了胆管结扎大鼠回肠微生物群的功能能力。在α多样性分析中,对照组和胆管结扎大鼠之间存在显著差异,OCA可减弱这种差异。主坐标分析表明,胆管结扎大鼠的微生物群落与对照组分开聚集,OCA处理减弱了这种差异。Bugbase和PICRUSt2分析表明,OCA改变了肠道微生物群的组成和结构,并通过增加有益菌的相对丰度和降低有害菌的相对丰度改善了肠道微生物群的代谢功能。此外,OCA减少了LPS诱导的Caco-2细胞凋亡。FXR激动剂OCA激活肠道FXR信号通路,改善胆管结扎大鼠的肠道微生物群组成和结构以及肠道屏障。

https://cdn.ncbi.nlm.nih.gov/pmc/blobs/1433/9234329/d4185b35576a/fphar-13-906452-g006.jpg
https://cdn.ncbi.nlm.nih.gov/pmc/blobs/1433/9234329/58a99dea807c/fphar-13-906452-g001.jpg
https://cdn.ncbi.nlm.nih.gov/pmc/blobs/1433/9234329/8e528260ab83/fphar-13-906452-g002.jpg
https://cdn.ncbi.nlm.nih.gov/pmc/blobs/1433/9234329/f82f380cfaf0/fphar-13-906452-g003.jpg
https://cdn.ncbi.nlm.nih.gov/pmc/blobs/1433/9234329/26669e7fc804/fphar-13-906452-g004.jpg
https://cdn.ncbi.nlm.nih.gov/pmc/blobs/1433/9234329/f79d0d673e00/fphar-13-906452-g005.jpg
https://cdn.ncbi.nlm.nih.gov/pmc/blobs/1433/9234329/d4185b35576a/fphar-13-906452-g006.jpg
https://cdn.ncbi.nlm.nih.gov/pmc/blobs/1433/9234329/58a99dea807c/fphar-13-906452-g001.jpg
https://cdn.ncbi.nlm.nih.gov/pmc/blobs/1433/9234329/8e528260ab83/fphar-13-906452-g002.jpg
https://cdn.ncbi.nlm.nih.gov/pmc/blobs/1433/9234329/f82f380cfaf0/fphar-13-906452-g003.jpg
https://cdn.ncbi.nlm.nih.gov/pmc/blobs/1433/9234329/26669e7fc804/fphar-13-906452-g004.jpg
https://cdn.ncbi.nlm.nih.gov/pmc/blobs/1433/9234329/f79d0d673e00/fphar-13-906452-g005.jpg
https://cdn.ncbi.nlm.nih.gov/pmc/blobs/1433/9234329/d4185b35576a/fphar-13-906452-g006.jpg

相似文献

1
Effects of Intestinal FXR-Related Molecules on Intestinal Mucosal Barriers in Biliary Tract Obstruction.肠道FXR相关分子对胆道梗阻时肠黏膜屏障的影响
Front Pharmacol. 2022 Jun 13;13:906452. doi: 10.3389/fphar.2022.906452. eCollection 2022.
2
Obeticholic acid attenuates the intestinal barrier disruption in a rat model of short bowel syndrome.奥贝胆酸可减轻短肠综合征大鼠模型的肠道屏障破坏。
Biochim Biophys Acta Mol Basis Dis. 2024 Jun;1870(5):167221. doi: 10.1016/j.bbadis.2024.167221. Epub 2024 May 6.
3
Unaltered Liver Regeneration in Post-Cholestatic Rats Treated with the FXR Agonist Obeticholic Acid.熊去氧胆酸治疗胆汁淤积后大鼠肝再生未受影响。
Biomolecules. 2021 Feb 10;11(2):260. doi: 10.3390/biom11020260.
4
FXR agonist obeticholic acid induces liver growth but exacerbates biliary injury in rats with obstructive cholestasis.法尼醇 X 受体激动剂奥贝胆酸诱导梗阻性胆汁淤积大鼠肝脏生长,但加重胆管损伤。
Sci Rep. 2018 Nov 8;8(1):16529. doi: 10.1038/s41598-018-33070-1.
5
FXR-Dependent Modulation of the Human Small Intestinal Microbiome by the Bile Acid Derivative Obeticholic Acid.法尼醇 X 受体依赖性调控胆汁酸衍生物奥贝胆酸对人类小肠微生物组的作用
Gastroenterology. 2018 Dec;155(6):1741-1752.e5. doi: 10.1053/j.gastro.2018.08.022. Epub 2018 Aug 23.
6
Comparative potency of obeticholic acid and natural bile acids on FXR in hepatic and intestinal in vitro cell models.在肝和肠体外细胞模型中比较奥贝胆酸和天然胆汁酸对 FXR 的效力。
Pharmacol Res Perspect. 2017 Dec;5(6). doi: 10.1002/prp2.368.
7
Farnesoid X receptor activation by the novel agonist TC-100 (3α, 7α, 11β-Trihydroxy-6α-ethyl-5β-cholan-24-oic Acid) preserves the intestinal barrier integrity and promotes intestinal microbial reshaping in a mouse model of obstructed bile acid flow.新型激动剂 TC-100(3α,7α,11β-三羟基-6α-乙基-5β-胆烷-24-酸)激活法尼醇 X 受体可维持肠道屏障完整性,并在胆汁酸流动受阻的小鼠模型中促进肠道微生物重塑。
Biomed Pharmacother. 2022 Sep;153:113380. doi: 10.1016/j.biopha.2022.113380. Epub 2022 Jul 19.
8
Regulation of Intestinal UDP-Glucuronosyltransferase 1A1 by the Farnesoid X Receptor Agonist Obeticholic Acid Is Controlled by Constitutive Androstane Receptor through Intestinal Maturation.法尼醇 X 受体激动剂奥贝胆酸对肠道 UDP-葡萄糖醛酸转移酶 1A1 的调控是通过肠道成熟过程中的组成型雄烷受体进行控制的。
Drug Metab Dispos. 2021 Jan;49(1):12-19. doi: 10.1124/dmd.120.000240. Epub 2020 Nov 5.
9
FXR modulates the gut-vascular barrier by regulating the entry sites for bacterial translocation in experimental cirrhosis.FXR 通过调节实验性肝硬化中细菌易位的进入部位来调节肠道-血管屏障。
J Hepatol. 2019 Dec;71(6):1126-1140. doi: 10.1016/j.jhep.2019.06.017. Epub 2019 Jul 8.
10
Gene expression profiling in human precision cut liver slices in response to the FXR agonist obeticholic acid.人精准切肝片中受 FXR 激动剂奥贝胆酸刺激的基因表达谱
J Hepatol. 2016 May;64(5):1158-1166. doi: 10.1016/j.jhep.2016.01.016. Epub 2016 Jan 23.

引用本文的文献

1
Inhibition of Farnesoid-x-receptor signaling during abdominal sepsis by dysbiosis exacerbates gut barrier dysfunction.在腹部脓毒症期间,由菌群失调引起的法尼醇X受体信号传导抑制会加剧肠道屏障功能障碍。
Cell Commun Signal. 2025 May 21;23(1):236. doi: 10.1186/s12964-025-02224-w.
2
Crosstalk Between Bile Acids and Intestinal Epithelium: Multidimensional Roles of Farnesoid X Receptor and Takeda G Protein Receptor 5.胆汁酸与肠上皮细胞之间的相互作用:法尼酯X受体和武田G蛋白偶联受体5的多维作用
Int J Mol Sci. 2025 Apr 29;26(9):4240. doi: 10.3390/ijms26094240.
3
Microbiota modulation for infectious complications following allogeneic hematopoietic stem cell transplantation in pediatric hematological malignancies.

本文引用的文献

1
FOXA2 prevents hyperbilirubinaemia in acute liver failure by maintaining apical MRP2 expression.FOXA2 通过维持顶端 MRP2 表达来防止急性肝衰竭时的高胆红素血症。
Gut. 2023 Mar;72(3):549-559. doi: 10.1136/gutjnl-2022-326987. Epub 2022 Apr 20.
2
Histamine Causes Pyroptosis of Liver by Regulating Gut-Liver Axis in Mice.组胺通过调节小鼠肠-肝轴导致肝脏细胞焦亡。
Int J Mol Sci. 2022 Mar 28;23(7):3710. doi: 10.3390/ijms23073710.
3
Effect of Lactobacillus rhamnosus MN-431 Producing Indole Derivatives on Complementary Feeding-Induced Diarrhea Rat Pups Through the Enhancement of the Intestinal Barrier Function.
小儿血液系统恶性肿瘤异基因造血干细胞移植后感染性并发症的微生物群调节
Front Pediatr. 2025 Mar 14;13:1509612. doi: 10.3389/fped.2025.1509612. eCollection 2025.
4
Supplementation of extract contributes to the improvement of intestinal health in swine.提取物的补充有助于改善猪的肠道健康。
Front Vet Sci. 2024 Aug 21;11:1417309. doi: 10.3389/fvets.2024.1417309. eCollection 2024.
5
Biliary atresia: the role of gut microbiome, and microbial metabolites.先天性胆道闭锁:肠道微生物组和微生物代谢产物的作用。
Front Cell Infect Microbiol. 2024 Jul 22;14:1411843. doi: 10.3389/fcimb.2024.1411843. eCollection 2024.
6
Omega-3 Polyunsaturated Fatty Acids Alleviate Intestinal Barrier Dysfunction in Obstructive Jaundice Rats.ω-3 多不饱和脂肪酸可缓解梗阻性黄疸大鼠肠屏障功能障碍。
Mol Biotechnol. 2024 Aug;66(8):1954-1960. doi: 10.1007/s12033-023-00829-5. Epub 2023 Jul 28.
产吲哚衍生物的鼠李糖乳杆菌MN - 431对辅食诱导腹泻幼鼠肠道屏障功能增强的影响
Mol Nutr Food Res. 2022 Jan;66(2):e2100619. doi: 10.1002/mnfr.202100619. Epub 2021 Dec 10.
4
ATCC 393 and it's metabolites alleviate dextran sulphate sodium-induced ulcerative colitis in mice through the NLRP3-(Caspase-1)/IL-1β pathway.ATCC 393 及其代谢产物通过 NLRP3-(Caspase-1)/IL-1β 通路缓解葡聚糖硫酸钠诱导的小鼠溃疡性结肠炎。
Food Funct. 2021 Nov 29;12(23):12022-12035. doi: 10.1039/d1fo02405a.
5
The Role of Gut-Derived Lipopolysaccharides and the Intestinal Barrier in Fatty Liver Diseases.肠源性内毒素血症和肠道屏障在脂肪性肝病中的作用。
J Gastrointest Surg. 2022 Mar;26(3):671-683. doi: 10.1007/s11605-021-05188-7. Epub 2021 Nov 3.
6
Alleviative Effects of Exopolysaccharide Produced by KLDS1.8701 on Dextran Sulfate Sodium-Induced Colitis in Mice.KLDS1.8701产生的胞外多糖对葡聚糖硫酸钠诱导的小鼠结肠炎的缓解作用
Microorganisms. 2021 Oct 2;9(10):2086. doi: 10.3390/microorganisms9102086.
7
Association of Gut Microbiota and Metabolites With Disease Progression in Children With Biliary Atresia.肠道微生物群和代谢物与胆道闭锁患儿疾病进展的关系。
Front Immunol. 2021 Sep 23;12:698900. doi: 10.3389/fimmu.2021.698900. eCollection 2021.
8
Novel therapeutic targets for cholestatic and fatty liver disease.胆汁淤积性和脂肪性肝病的新型治疗靶点。
Gut. 2022 Jan;71(1):194-209. doi: 10.1136/gutjnl-2021-324305. Epub 2021 Oct 6.
9
Depletion of gut secretory immunoglobulin A coated is associated with gestational diabetes mellitus-related intestinal mucosal barrier damage.肠道分泌型免疫球蛋白A包被物的消耗与妊娠期糖尿病相关的肠黏膜屏障损伤有关。
Food Funct. 2021 Nov 1;12(21):10783-10794. doi: 10.1039/d1fo02517a.
10
Enhances the Intestinal Epithelial Tight Junction Barrier and Protects against Intestinal Inflammation by Targeting the Toll-like Receptor-2 Pathway in an NF-κB-Independent Manner.以 NF-κB 非依赖性方式靶向 Toll 样受体 2 通路增强肠道上皮紧密连接屏障并防止肠道炎症。
Int J Mol Sci. 2021 Jul 28;22(15):8070. doi: 10.3390/ijms22158070.