Suppr超能文献

单泛素化 MxIRT1 作为一种铁受体,通过内吞作用决定 MxIRT1 液泡降解或质膜回收。

Monoubiquitinated MxIRT1 acts as an iron receptor to determine MxIRT1 vacuole degradation or plasma membrane recycling via endocytosis.

机构信息

School of Pharmacy, Anhui University of Chinese Medicine, Hefei, Anhui, China.

College of Life Science, Capital Normal University, Beijing, China.

出版信息

Plant Signal Behav. 2022 Dec 31;17(1):2095141. doi: 10.1080/15592324.2022.2095141.

Abstract

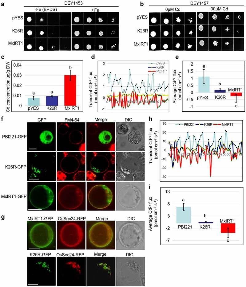
IRON-REGULATED TRANSPORTER 1 (IRT1) is critical for iron uptake in roots, and its exocytosis to the plasma membrane (PM) is regulated by the iron status sensed by the histidine-rich domain (HRM). However, studies on the fate of IRT1 after fusion with PM in response to iron conditions are still limited. In this study, we found that K165 and K196 regulate the monoubiquitination of MxIRT1 (mUb-MxIRT1), which acts as a receptor delivering signals from HRM to downstream effectors such as clathrin to determine the fate of MxIRT1. Iron supply led MxIRT1 in the PM to monoubiquitin-dependent endocytosis which could be inhibited by endocytosis inhibitor TyrA23 or in the double site-directed mutant K165/K196R. Subsequently, the endocytosis pathway to the vacuole was inhibited by vacuolar protease inhibitor Leupeptin in excessive iron conditions and the inability of being able to respond to iron change, indicated by the protein accumulating in the PM, contributed to iron toxicity in K165/K196R transgenic Arabidopsis. With iron availability decreasing again, MxIRT1 could dock close to the PM waiting for to be recycled. Another monoubiquitination site, K26, was necessary for MxIRT1 Endoplasmic Reticulum (ER) export as site-directed mutant K26R lost the ability of PM targeting, and co-localized with the COPII subunit of the coat protein OsSec24. Therefore, after K26-directed ER export and iron-induced PM fusion, mUb-MxIRT1 determines subsequent vacuolar degradation or recycling to the PM via endocytosis for maintaining iron homeostasis.

摘要

铁调节转运蛋白 1(IRT1)对于根吸收铁至关重要,其质膜(PM)外排受组氨酸丰富域(HRM)感应的铁状态调节。然而,关于铁条件下与 PM 融合后 IRT1 的命运的研究仍然有限。在这项研究中,我们发现 K165 和 K196 调节 MxIRT1(mUb-MxIRT1)的单泛素化,mUb-MxIRT1 作为从 HRM 向下游效应物(如网格蛋白)传递信号的受体,决定 MxIRT1 的命运。铁供应导致 PM 中的 MxIRT1 发生依赖于单泛素化的内吞作用,内吞作用抑制剂 TyrA23 或双定点突变 K165/K196R 可抑制该作用。随后,在过量铁条件下,内吞作用途径被液泡蛋白酶抑制剂亮抑蛋白酶素抑制,并且由于不能响应铁变化,导致蛋白在 PM 中积累,这导致 K165/K196R 转基因拟南芥的铁毒性。随着铁供应再次减少,MxIRT1 可以靠近 PM 停泊等待回收。另一个单泛素化位点 K26 对于 MxIRT1 的内质网(ER)输出是必要的,因为定点突变 K26R 失去了 PM 靶向的能力,并且与 COPII 亚基 OsSec24 共定位。因此,在 K26 指导的 ER 输出和铁诱导的 PM 融合后,mUb-MxIRT1 通过内吞作用决定随后的液泡降解或回收至 PM,以维持铁稳态。

https://cdn.ncbi.nlm.nih.gov/pmc/blobs/7ee7/9255258/5c9fdc88dd06/KPSB_A_2095141_F0001_OC.jpg

文献检索

告别复杂PubMed语法,用中文像聊天一样搜索,搜遍4000万医学文献。AI智能推荐,让科研检索更轻松。

立即免费搜索

文件翻译

保留排版,准确专业,支持PDF/Word/PPT等文件格式,支持 12+语言互译。

免费翻译文档

深度研究

AI帮你快速写综述,25分钟生成高质量综述,智能提取关键信息,辅助科研写作。

立即免费体验