Suppr超能文献

用于心脏组织工程应用前景的导电光固化聚乙二醇二丙烯酸酯-明胶/聚(3,4-乙撑二氧噻吩):聚苯乙烯磺酸盐水凝胶

Electroconductive Photo-Curable PEGDA-Gelatin/PEDOT:PSS Hydrogels for Prospective Cardiac Tissue Engineering Application.

作者信息

Testore Daniele, Zoso Alice, Kortaberria Galder, Sangermano Marco, Chiono Valeria

机构信息

Department of Mechanical and Aerospace Engineering, Politecnico di Torino, Turin, Italy.

Department of Chemical and Environmental Engineering, University of the Basque Country (UPV/EHU), Donostia, Spain.

出版信息

Front Bioeng Biotechnol. 2022 Jun 24;10:897575. doi: 10.3389/fbioe.2022.897575. eCollection 2022.

Abstract

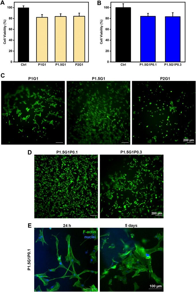
Electroconductive hydrogels (ECHs) have attracted interest for tissue engineering applications due to their ability to promote the regeneration of electroactive tissues. Hence, ECHs with tunable electrical and mechanical properties, bioactivity, biocompatibility and biodegradability are demanded. In this work, ECHs based on photo-crosslinked blends of polyethylene glycol diacrylate (PEGDA) and gelatin with different PEGDA:gelatin ratios (1:1, 1.5:1 and 2:1 wt./wt.), and containing poly (3,4-ethylenedioxythiophene):poly (styrene sulfonate) (PEDOT:PSS) (0.0, 0.1, 0,3 and 0.5% w/v%) were prepared. Main novelty was the use of gelatin as bioactive component and co-initiator in the photo-crosslinking process, leading to its successful incorporation in the hydrogel network. Physical properties could be modulated by the initial PEGDA:gelatin weight ratio. Pristine hydrogels with increasing PEGDA:gelatin ratio showed: (i) an increasing compressive elastic modulus from 5 to 28 kPa; (ii) a decreasing weight loss from 62% to 43% after 2 weeks incubation in phosphate buffered saline at 37°C; (iii) reduced crosslinking time; (iv) higher crosslinking density and (v) lower water absorption. The addition of PEDOT:PSS in the hydrogels reduced photo-crosslinking time (from 60 to 10 s) increasing their surface and bulk electrical properties. Finally, tests with human cardiac fibroblasts showed that hydrogels were cytocompatible and samples with 1.5:1 initial PEGDA:gelatin ratio promoted the highest cell adhesion at 24 h. Results from this work suggested the potential of electroconductive photo-curable PEGDA-gelatin/PEDOT:PSS hydrogels for prospective cardiac tissue engineering applications.

摘要

导电水凝胶(ECHs)因其能够促进电活性组织的再生而在组织工程应用中引起了关注。因此,需要具有可调电学和力学性能、生物活性、生物相容性和生物降解性的ECHs。在这项工作中,制备了基于聚乙二醇二丙烯酸酯(PEGDA)和明胶的光交联共混物的ECHs,PEGDA与明胶的比例不同(1:1、1.5:1和2:1重量/重量),并含有聚(3,4-乙撑二氧噻吩):聚(苯乙烯磺酸盐)(PEDOT:PSS)(0.0、0.1、0.3和0.5%重量/体积%)。主要的新颖之处在于使用明胶作为生物活性成分和光交联过程中的共引发剂,从而使其成功地掺入水凝胶网络中。物理性能可以通过初始PEGDA:明胶重量比来调节。随着PEGDA:明胶比例增加,原始水凝胶表现出:(i)压缩弹性模量从5 kPa增加到28 kPa;(ii)在37°C的磷酸盐缓冲盐水中孵育2周后,重量损失从62%降至43%;(iii)交联时间缩短;(iv)交联密度更高;(v)吸水率更低。在水凝胶中添加PEDOT:PSS缩短了光交联时间(从60秒缩短到10秒),提高了其表面和整体电学性能。最后,用人心脏成纤维细胞进行的测试表明,水凝胶具有细胞相容性,初始PEGDA:明胶比例为1.5:1的样品在24小时时促进了最高的细胞粘附。这项工作的结果表明,导电光固化PEGDA-明胶/PEDOT:PSS水凝胶在未来心脏组织工程应用中具有潜力。

https://cdn.ncbi.nlm.nih.gov/pmc/blobs/1f3e/9263513/79054f46d6b3/fbioe-10-897575-g001.jpg

文献检索

告别复杂PubMed语法,用中文像聊天一样搜索,搜遍4000万医学文献。AI智能推荐,让科研检索更轻松。

立即免费搜索

文件翻译

保留排版,准确专业,支持PDF/Word/PPT等文件格式,支持 12+语言互译。

免费翻译文档

深度研究

AI帮你快速写综述,25分钟生成高质量综述,智能提取关键信息,辅助科研写作。

立即免费体验