• 文献检索
  • 文档翻译
  • 深度研究
  • 学术资讯
  • Suppr Zotero 插件Zotero 插件
  • 邀请有礼
  • 套餐&价格
  • 历史记录
应用&插件
Suppr Zotero 插件Zotero 插件浏览器插件Mac 客户端Windows 客户端微信小程序
定价
高级版会员购买积分包购买API积分包
服务
文献检索文档翻译深度研究API 文档MCP 服务
关于我们
关于 Suppr公司介绍联系我们用户协议隐私条款
关注我们

Suppr 超能文献

核心技术专利:CN118964589B侵权必究
粤ICP备2023148730 号-1Suppr @ 2026

文献检索

告别复杂PubMed语法,用中文像聊天一样搜索,搜遍4000万医学文献。AI智能推荐,让科研检索更轻松。

立即免费搜索

文件翻译

保留排版,准确专业,支持PDF/Word/PPT等文件格式,支持 12+语言互译。

免费翻译文档

深度研究

AI帮你快速写综述,25分钟生成高质量综述,智能提取关键信息,辅助科研写作。

立即免费体验

一种用于分析人类原代中性粒细胞急性生物材料依赖性反应的培养模型。

A culture model to analyze the acute biomaterial-dependent reaction of human primary neutrophils .

作者信息

Wesdorp Marinus A, Schwab Andrea, Bektas Ezgi Irem, Narcisi Roberto, Eglin David, Stoddart Martin J, Van Osch Gerjo J V M, D'Este Matteo

机构信息

AO Research Institute Davos, AO Foundation, Davos Platz, Switzerland.

Department of Orthopaedics and Sports Medicine, Erasmus MC, University Medical Center Rotterdam, the Netherlands.

出版信息

Bioact Mater. 2022 Jul 2;20:627-637. doi: 10.1016/j.bioactmat.2022.05.036. eCollection 2023 Feb.

DOI:10.1016/j.bioactmat.2022.05.036
PMID:35846845
原文链接:https://pmc.ncbi.nlm.nih.gov/articles/PMC9256821/
Abstract

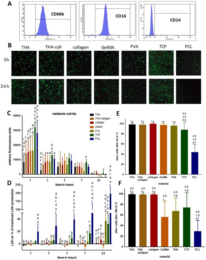
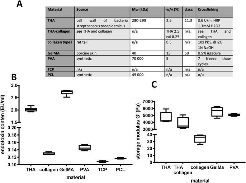
Neutrophils play a pivotal role in orchestrating the immune system response to biomaterials, the onset and resolution of chronic inflammation, and macrophage polarization. However, the neutrophil response to biomaterials and the consequent impact on tissue engineering approaches is still scarcely understood. Here, we report an culture model that comprehensively describes the most important neutrophil functions in the light of tissue repair. We isolated human primary neutrophils from peripheral blood and exposed them to a panel of hard, soft, naturally- and synthetically-derived materials. The overall trend showed increased neutrophil survival on naturally derived constructs, together with higher oxidative burst, decreased myeloperoxidase and neutrophil elastase and decreased cytokine secretion compared to neutrophils on synthetic materials. The culture model is a step to better understand the immune modulation elicited by biomaterials. Further studies are needed to correlate the neutrophil response to tissue healing and to elucidate the mechanism triggering the cell response and their consequences in determining inflammation onset and resolution.

摘要

中性粒细胞在协调免疫系统对生物材料的反应、慢性炎症的发生和消退以及巨噬细胞极化方面发挥着关键作用。然而,中性粒细胞对生物材料的反应以及随之对组织工程方法产生的影响仍鲜为人知。在此,我们报告一种培养模型,该模型根据组织修复全面描述了最重要的中性粒细胞功能。我们从外周血中分离出人类原代中性粒细胞,并将它们暴露于一系列硬的、软的、天然和合成来源的材料中。总体趋势表明,与合成材料上的中性粒细胞相比,天然来源构建体上的中性粒细胞存活率增加,同时氧化爆发增强、髓过氧化物酶和中性粒细胞弹性蛋白酶减少以及细胞因子分泌减少。该培养模型是更好地理解生物材料引发的免疫调节的重要一步。需要进一步的研究来关联中性粒细胞反应与组织愈合,并阐明触发细胞反应的机制及其在确定炎症发生和消退中的后果。

https://cdn.ncbi.nlm.nih.gov/pmc/blobs/ba32/9256821/d326289c24f6/gr6.jpg
https://cdn.ncbi.nlm.nih.gov/pmc/blobs/ba32/9256821/e4a8f27e42e0/ga1.jpg
https://cdn.ncbi.nlm.nih.gov/pmc/blobs/ba32/9256821/c8f95cdf97ca/gr1.jpg
https://cdn.ncbi.nlm.nih.gov/pmc/blobs/ba32/9256821/6a067290f192/gr2.jpg
https://cdn.ncbi.nlm.nih.gov/pmc/blobs/ba32/9256821/cc86f3554f9b/gr3.jpg
https://cdn.ncbi.nlm.nih.gov/pmc/blobs/ba32/9256821/016a92bdf480/gr4.jpg
https://cdn.ncbi.nlm.nih.gov/pmc/blobs/ba32/9256821/120f3280dc70/gr5.jpg
https://cdn.ncbi.nlm.nih.gov/pmc/blobs/ba32/9256821/d326289c24f6/gr6.jpg
https://cdn.ncbi.nlm.nih.gov/pmc/blobs/ba32/9256821/e4a8f27e42e0/ga1.jpg
https://cdn.ncbi.nlm.nih.gov/pmc/blobs/ba32/9256821/c8f95cdf97ca/gr1.jpg
https://cdn.ncbi.nlm.nih.gov/pmc/blobs/ba32/9256821/6a067290f192/gr2.jpg
https://cdn.ncbi.nlm.nih.gov/pmc/blobs/ba32/9256821/cc86f3554f9b/gr3.jpg
https://cdn.ncbi.nlm.nih.gov/pmc/blobs/ba32/9256821/016a92bdf480/gr4.jpg
https://cdn.ncbi.nlm.nih.gov/pmc/blobs/ba32/9256821/120f3280dc70/gr5.jpg
https://cdn.ncbi.nlm.nih.gov/pmc/blobs/ba32/9256821/d326289c24f6/gr6.jpg

相似文献

1
A culture model to analyze the acute biomaterial-dependent reaction of human primary neutrophils .一种用于分析人类原代中性粒细胞急性生物材料依赖性反应的培养模型。
Bioact Mater. 2022 Jul 2;20:627-637. doi: 10.1016/j.bioactmat.2022.05.036. eCollection 2023 Feb.
2
Neutrophil Extracellular Traps: Inflammation and Biomaterial Preconditioning for Tissue Engineering.中性粒细胞胞外陷阱:用于组织工程的炎症与生物材料预处理
Tissue Eng Part B Rev. 2022 Apr;28(2):437-450. doi: 10.1089/ten.TEB.2021.0013. Epub 2021 May 11.
3
Macrophage-derived IL-1β enhances monosodium urate crystal-triggered NET formation.巨噬细胞衍生的白细胞介素-1β增强尿酸单钠晶体触发的中性粒细胞胞外陷阱形成。
Inflamm Res. 2017 Mar;66(3):227-237. doi: 10.1007/s00011-016-1008-0. Epub 2016 Nov 16.
4
An overview of the role of neutrophils in innate immunity, inflammation and host-biomaterial integration.中性粒细胞在固有免疫、炎症及宿主与生物材料整合中的作用概述。
Regen Biomater. 2017 Feb;4(1):55-68. doi: 10.1093/rb/rbw041.
5
The Role of Neutrophils in Biomaterial-Based Tissue Repair-Shifting Paradigms.中性粒细胞在基于生物材料的组织修复中的作用——范式转变
J Funct Biomater. 2023 Jun 19;14(6):327. doi: 10.3390/jfb14060327.
6
Hydrophilic titanium surfaces reduce neutrophil inflammatory response and NETosis.亲水钛表面可减少中性粒细胞炎症反应和 NETosis。
Biomater Sci. 2020 Apr 21;8(8):2289-2299. doi: 10.1039/c9bm01474h. Epub 2020 Mar 12.
7
In Vitro Model of Macrophage-Biomaterial Interactions.巨噬细胞与生物材料相互作用的体外模型
Methods Mol Biol. 2018;1758:161-176. doi: 10.1007/978-1-4939-7741-3_13.
8
Appreciating the First Line of the Human Innate Immune Defense: A Strategy to Model and Alleviate the Neutrophil Elastase-Mediated Attack toward Bioactivated Biomaterials.欣赏人体先天免疫防御的第一线:一种模拟和减轻中性粒细胞弹性蛋白酶介导的生物激活生物材料攻击的策略。
Small. 2021 Apr;17(13):e2007551. doi: 10.1002/smll.202007551. Epub 2021 Mar 9.
9
Methods for Quantifying Neutrophil Extracellular Traps on Biomaterials.定量生物材料中中性粒细胞胞外诱捕网的方法。
Methods Mol Biol. 2022;2394:727-742. doi: 10.1007/978-1-0716-1811-0_38.
10
Modulation of polymorphonuclear neutrophil functions by astrocytes.星形胶质细胞对多形核中性粒细胞功能的调节。
J Neuroinflammation. 2010 Sep 9;7:53. doi: 10.1186/1742-2094-7-53.

引用本文的文献

1
In Vitro Evaluation of the PMN Reaction on a Collagen-Based Purified Reconstituted Bilayer Matrix (PRBM) Using the Autologous Blood Concentrate PRF.使用自体浓缩血小板纤维蛋白(PRF)对基于胶原蛋白的纯化重组双层基质(PRBM)上的中性粒细胞反应进行体外评估。
Biomedicines. 2025 May 20;13(5):1239. doi: 10.3390/biomedicines13051239.
2
Rethinking Biomedical Titanium Alloy Design: A Review of Challenges from Biological and Manufacturing Perspectives.重新思考生物医学钛合金设计:从生物学和制造角度审视挑战
Adv Healthc Mater. 2025 Feb;14(4):e2403129. doi: 10.1002/adhm.202403129. Epub 2024 Dec 23.
3
Erythropoietin receptor signal is crucial for periodontal ligament stem cell-based tissue reconstruction in periodontal disease.

本文引用的文献

1
Appreciating the First Line of the Human Innate Immune Defense: A Strategy to Model and Alleviate the Neutrophil Elastase-Mediated Attack toward Bioactivated Biomaterials.欣赏人体先天免疫防御的第一线:一种模拟和减轻中性粒细胞弹性蛋白酶介导的生物激活生物材料攻击的策略。
Small. 2021 Apr;17(13):e2007551. doi: 10.1002/smll.202007551. Epub 2021 Mar 9.
2
Inflammatory M1-like macrophages polarized by NK-4 undergo enhanced phenotypic switching to an anti-inflammatory M2-like phenotype upon co-culture with apoptotic cells.由NK-4极化的炎性M1样巨噬细胞在与凋亡细胞共培养时,向抗炎M2样表型的表型转换增强。
J Inflamm (Lond). 2021 Jan 7;18(1):2. doi: 10.1186/s12950-020-00267-z.
3
促红细胞生成素受体信号对于牙周病基于牙周韧带干细胞的组织重建至关重要。
Sci Rep. 2024 Mar 20;14(1):6719. doi: 10.1038/s41598-024-57361-y.
4
Modulating design parameters to drive cell invasion into hydrogels for osteochondral tissue formation.调节设计参数以驱动细胞侵入水凝胶用于骨软骨组织形成。
J Orthop Translat. 2023 Sep 4;41:42-53. doi: 10.1016/j.jot.2023.07.001. eCollection 2023 Jul.
5
The Role of Neutrophils in Biomaterial-Based Tissue Repair-Shifting Paradigms.中性粒细胞在基于生物材料的组织修复中的作用——范式转变
J Funct Biomater. 2023 Jun 19;14(6):327. doi: 10.3390/jfb14060327.
6
Evaluation of silver bio-functionality in a multicellular model: towards reduced animal usage in implant-associated infection research.多细胞模型中银的生物功能评价:减少植入物相关感染研究中的动物使用。
Front Cell Infect Microbiol. 2023 Jun 5;13:1186936. doi: 10.3389/fcimb.2023.1186936. eCollection 2023.
Neutrophil diversity and plasticity in tumour progression and therapy.
中性粒细胞的多样性和可塑性在肿瘤进展和治疗中的作用。
Nat Rev Cancer. 2020 Sep;20(9):485-503. doi: 10.1038/s41568-020-0281-y. Epub 2020 Jul 21.
4
An Attempt to Polarize Human Neutrophils Toward N1 and N2 Phenotypes .尝试将人中性粒细胞向 N1 和 N2 表型极化。
Front Immunol. 2020 Apr 28;11:532. doi: 10.3389/fimmu.2020.00532. eCollection 2020.
5
The role of neutrophil death in chronic inflammation and cancer.中性粒细胞死亡在慢性炎症和癌症中的作用。
Cell Death Discov. 2020 Apr 22;6:26. doi: 10.1038/s41420-020-0255-6. eCollection 2020.
6
Neutrophils in Biomaterial-Guided Tissue Regeneration: Matrix Reprogramming for Angiogenesis.生物材料引导组织再生中的中性粒细胞:用于血管生成的基质重编程
Tissue Eng Part B Rev. 2021 Apr;27(2):95-106. doi: 10.1089/ten.TEB.2020.0028. Epub 2020 May 26.
7
Game of neutrophils: modeling the balance between apoptosis and necrosis.中性粒细胞的博弈:细胞凋亡与坏死平衡的建模。
BMC Bioinformatics. 2019 Dec 10;20(Suppl 6):475. doi: 10.1186/s12859-019-3044-6.
8
The Neutrophil Response to Rabbit Antimicrobial Extract After Implantation of Biomaterial into a Bone/Cartilage Defect.将生物材料植入骨/软骨缺损后中性粒细胞对兔抗菌提取物的反应
In Vivo. 2018 Nov-Dec;32(6):1345-1351. doi: 10.21873/invivo.11385.
9
The role of neutrophils in cancer.中性粒细胞在癌症中的作用。
Br Med Bull. 2018 Dec 1;128(1):5-14. doi: 10.1093/bmb/ldy029.
10
Cytokine production by human neutrophils: Revisiting the "dark side of the moon".人中性粒细胞细胞因子的产生:重新审视“月亮的暗面”。
Eur J Clin Invest. 2018 Nov;48 Suppl 2:e12952. doi: 10.1111/eci.12952. Epub 2018 May 30.