• 文献检索
  • 文档翻译
  • 深度研究
  • 学术资讯
  • Suppr Zotero 插件Zotero 插件
  • 邀请有礼
  • 套餐&价格
  • 历史记录
应用&插件
Suppr Zotero 插件Zotero 插件浏览器插件Mac 客户端Windows 客户端微信小程序
定价
高级版会员购买积分包购买API积分包
服务
文献检索文档翻译深度研究API 文档MCP 服务
关于我们
关于 Suppr公司介绍联系我们用户协议隐私条款
关注我们

Suppr 超能文献

核心技术专利:CN118964589B侵权必究
粤ICP备2023148730 号-1Suppr @ 2026

文献检索

告别复杂PubMed语法,用中文像聊天一样搜索,搜遍4000万医学文献。AI智能推荐,让科研检索更轻松。

立即免费搜索

文件翻译

保留排版,准确专业,支持PDF/Word/PPT等文件格式,支持 12+语言互译。

免费翻译文档

深度研究

AI帮你快速写综述,25分钟生成高质量综述,智能提取关键信息,辅助科研写作。

立即免费体验

微丝结合蛋白连接是机械敏感性的,并需要用于三维细胞迁移的核活塞机制。

Plectin linkages are mechanosensitive and required for the nuclear piston mechanism of three-dimensional cell migration.

机构信息

Department of Biology, Drexel University, Philadelphia, PA 19104.

Cell and Developmental Biology Center, National Heart Lung and Blood Institute, NIH, Bethesda, MD 20892.

出版信息

Mol Biol Cell. 2022 Oct 1;33(12):ar104. doi: 10.1091/mbc.E21-08-0414. Epub 2022 Jul 20.

DOI:10.1091/mbc.E21-08-0414
PMID:35857713
原文链接:https://pmc.ncbi.nlm.nih.gov/articles/PMC9635290/
Abstract

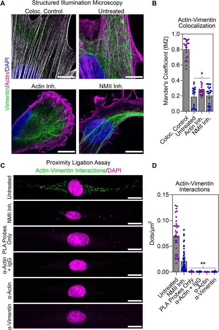
Cells migrating through physiologically relevant three-dimensional (3D) substrates such as cell-derived matrix (CDM) use actomyosin and vimentin intermediate filaments to pull the nucleus forward and pressurize the front of the cell as part of the nuclear piston mechanism of 3D migration. In this study, we tested the role of the cytoskeleton cross-linking protein plectin in facilitating the movement of the nucleus through 3D matrices. We find that the interaction of F-actin and vimentin filaments in cells on 2D glass and in 3D CDM requires actomyosin contractility. Plectin also facilitated these interactions and interacts with vimentin in response to NMII contractility and substrate stiffness, suggesting that the association of plectin and vimentin is mechanosensitive. We find that this mechanosensitive plectin complex slows down 2D migration but is critical for pulling the nucleus forward and generating compartmentalized intracellular pressure in 3D CDM, as well as low-pressure lamellipodial migration in 3D collagen. Finally, plectin expression helped to polarize NMII to in front of the nucleus and to localize the vimentin network around the nucleus. Together, our data suggest that plectin cross-links vimentin and actomyosin filaments, organizes the vimentin network, and polarizes NMII to facilitate the nuclear piston mechanism of 3D cell migration.

摘要

细胞通过生理相关的三维(3D)基质(如细胞衍生的基质(CDM))迁移时,使用肌动蛋白和中间丝波形蛋白将细胞核向前拉动,并在细胞前端加压,作为 3D 迁移核活塞机制的一部分。在这项研究中,我们测试了细胞骨架交联蛋白网蛋白在促进细胞核通过 3D 基质运动中的作用。我们发现,细胞在 2D 玻璃和 3D CDM 上的 F-肌动蛋白和波形蛋白丝之间的相互作用需要肌球蛋白收缩力。网蛋白也促进了这些相互作用,并响应 NMII 收缩力和基质刚度与波形蛋白相互作用,表明网蛋白和波形蛋白的关联是机械敏感的。我们发现,这种机械敏感的网蛋白复合物会减缓 2D 迁移,但对于在 3D CDM 中向前拉动细胞核并产生分隔的细胞内压力,以及在 3D 胶原中进行低压片状伪足迁移至关重要。最后,网蛋白的表达有助于将 NMII 极化到细胞核前方,并将波形蛋白网络定位在细胞核周围。总之,我们的数据表明,网蛋白交联肌动蛋白和波形蛋白丝,组织波形蛋白网络,并将 NMII 极化,以促进 3D 细胞迁移的核活塞机制。

https://cdn.ncbi.nlm.nih.gov/pmc/blobs/1ae9/9635290/179312ecedd1/mbc-33-ar104-g008.jpg
https://cdn.ncbi.nlm.nih.gov/pmc/blobs/1ae9/9635290/6c249972a0b1/mbc-33-ar104-g001.jpg
https://cdn.ncbi.nlm.nih.gov/pmc/blobs/1ae9/9635290/0aa82ecf6f52/mbc-33-ar104-g002.jpg
https://cdn.ncbi.nlm.nih.gov/pmc/blobs/1ae9/9635290/7524cd7dd85e/mbc-33-ar104-g003.jpg
https://cdn.ncbi.nlm.nih.gov/pmc/blobs/1ae9/9635290/ff4581e328f0/mbc-33-ar104-g004.jpg
https://cdn.ncbi.nlm.nih.gov/pmc/blobs/1ae9/9635290/743bd714c447/mbc-33-ar104-g005.jpg
https://cdn.ncbi.nlm.nih.gov/pmc/blobs/1ae9/9635290/92d0888078ca/mbc-33-ar104-g006.jpg
https://cdn.ncbi.nlm.nih.gov/pmc/blobs/1ae9/9635290/d41952bd2406/mbc-33-ar104-g007.jpg
https://cdn.ncbi.nlm.nih.gov/pmc/blobs/1ae9/9635290/179312ecedd1/mbc-33-ar104-g008.jpg
https://cdn.ncbi.nlm.nih.gov/pmc/blobs/1ae9/9635290/6c249972a0b1/mbc-33-ar104-g001.jpg
https://cdn.ncbi.nlm.nih.gov/pmc/blobs/1ae9/9635290/0aa82ecf6f52/mbc-33-ar104-g002.jpg
https://cdn.ncbi.nlm.nih.gov/pmc/blobs/1ae9/9635290/7524cd7dd85e/mbc-33-ar104-g003.jpg
https://cdn.ncbi.nlm.nih.gov/pmc/blobs/1ae9/9635290/ff4581e328f0/mbc-33-ar104-g004.jpg
https://cdn.ncbi.nlm.nih.gov/pmc/blobs/1ae9/9635290/743bd714c447/mbc-33-ar104-g005.jpg
https://cdn.ncbi.nlm.nih.gov/pmc/blobs/1ae9/9635290/92d0888078ca/mbc-33-ar104-g006.jpg
https://cdn.ncbi.nlm.nih.gov/pmc/blobs/1ae9/9635290/d41952bd2406/mbc-33-ar104-g007.jpg
https://cdn.ncbi.nlm.nih.gov/pmc/blobs/1ae9/9635290/179312ecedd1/mbc-33-ar104-g008.jpg

相似文献

1
Plectin linkages are mechanosensitive and required for the nuclear piston mechanism of three-dimensional cell migration.微丝结合蛋白连接是机械敏感性的,并需要用于三维细胞迁移的核活塞机制。
Mol Biol Cell. 2022 Oct 1;33(12):ar104. doi: 10.1091/mbc.E21-08-0414. Epub 2022 Jul 20.
2
Bidirectional Interplay between Vimentin Intermediate Filaments and Contractile Actin Stress Fibers.中间丝波形蛋白与收缩性肌动蛋白应力纤维的双向相互作用。
Cell Rep. 2015 Jun 16;11(10):1511-8. doi: 10.1016/j.celrep.2015.05.008. Epub 2015 May 28.
3
Vimentin intermediate filament and plectin provide a scaffold for invadopodia, facilitating cancer cell invasion and extravasation for metastasis.波形蛋白中间丝和网蛋白为侵袭性伪足提供支架,促进癌细胞侵袭和外渗以实现转移。
Eur J Cell Biol. 2014 Apr;93(4):157-69. doi: 10.1016/j.ejcb.2014.03.002. Epub 2014 Apr 15.
4
Plectin deposition at podosome rings requires myosin contractility.纽带蛋白在足体环处的沉积需要肌球蛋白的收缩性。
Cell Motil Cytoskeleton. 2008 Aug;65(8):614-25. doi: 10.1002/cm.20287.
5
Generation of compartmentalized pressure by a nuclear piston governs cell motility in a 3D matrix.核活塞产生的隔室压力控制细胞在 3D 基质中的迁移。
Science. 2014 Aug 29;345(6200):1062-5. doi: 10.1126/science.1256965.
6
Interaction of plectin and intermediate filaments.板层素与中间丝的相互作用。
J Dermatol Sci. 2012 Apr;66(1):44-50. doi: 10.1016/j.jdermsci.2012.01.008. Epub 2012 Jan 24.
7
Plectin reinforces vascular integrity by mediating crosstalk between the vimentin and the actin networks.网蛋白通过介导波形蛋白网络与肌动蛋白网络之间的相互作用来增强血管完整性。
J Cell Sci. 2015 Nov 15;128(22):4138-50. doi: 10.1242/jcs.172056. Epub 2015 Oct 30.
8
Cutting edge: integration of human T lymphocyte cytoskeleton by the cytolinker plectin.前沿:细胞连接蛋白网蛋白对人T淋巴细胞细胞骨架的整合作用
J Immunol. 2001 Jul 15;167(2):641-5. doi: 10.4049/jimmunol.167.2.641.
9
Intermediate filaments against actomyosin: the david and goliath of cell migration.中间丝对抗肌动球蛋白:细胞迁移的大卫和歌利亚。
Curr Opin Cell Biol. 2020 Oct;66:79-88. doi: 10.1016/j.ceb.2020.05.006. Epub 2020 Jul 2.
10
Regulation of the association of alpha 6 beta 4 with vimentin intermediate filaments in endothelial cells.内皮细胞中α6β4与波形蛋白中间丝结合的调控。
Exp Cell Res. 2002 Nov 15;281(1):107-14. doi: 10.1006/excr.2002.5643.

引用本文的文献

1
Immune Cell Migration Models Synergize Nuclear Piston, Uropod, and Microenvironment into Hydraulic Cell Engine.免疫细胞迁移模型将核活塞、尾足和微环境协同作用于液压细胞引擎。
bioRxiv. 2025 Sep 6:2025.09.02.673867. doi: 10.1101/2025.09.02.673867.
2
The role of dynamic reciprocity in 3D cell migration: connecting cell and matrix mechanics to migratory plasticity.动态互易性在3D细胞迁移中的作用:将细胞与基质力学与迁移可塑性联系起来。
NPJ Biol Phys Mech. 2025;2(1):21. doi: 10.1038/s44341-025-00027-1. Epub 2025 Sep 3.
3
Vimentin - Force regulator in confined environments.

本文引用的文献

1
The Hippo pathway drives the cellular response to hydrostatic pressure.Hippo 通路驱动细胞对静水压力的反应。
EMBO J. 2022 Jul 4;41(13):e108719. doi: 10.15252/embj.2021108719. Epub 2022 Jun 15.
2
Proximity Ligation Assay (PLA).邻近连接分析(PLA)。
Methods Mol Biol. 2022;2422:191-201. doi: 10.1007/978-1-0716-1948-3_13.
3
Vimentin intermediate filaments stabilize dynamic microtubules by direct interactions.波形蛋白中间丝通过直接相互作用稳定动态微管。
波形蛋白——受限环境中的力调节因子。
Curr Opin Cell Biol. 2025 Jun;94:102521. doi: 10.1016/j.ceb.2025.102521. Epub 2025 Apr 26.
4
Plectin-mediated cytoskeletal crosstalk as a target for inhibition of hepatocellular carcinoma growth and metastasis.桥粒斑蛋白介导的细胞骨架串扰作为抑制肝细胞癌生长和转移的靶点
Elife. 2025 Mar 7;13:RP102205. doi: 10.7554/eLife.102205.
5
Physical principles and mechanisms of cell migration.细胞迁移的物理原理及机制
NPJ Biol Phys Mech. 2025;2(1):2. doi: 10.1038/s44341-024-00008-w. Epub 2025 Jan 16.
6
How cytoskeletal crosstalk makes cells move: Bridging cell-free and cell studies.细胞骨架串扰如何使细胞移动:连接无细胞研究和细胞研究。
Biophys Rev (Melville). 2024 Jun 3;5(2):021307. doi: 10.1063/5.0198119. eCollection 2024 Jun.
7
Non-muscle myosin II and the plasticity of 3D cell migration.非肌肉肌球蛋白II与三维细胞迁移的可塑性
Front Cell Dev Biol. 2022 Nov 10;10:1047256. doi: 10.3389/fcell.2022.1047256. eCollection 2022.
Nat Commun. 2021 Jun 18;12(1):3799. doi: 10.1038/s41467-021-23523-z.
4
3D mesenchymal cell migration is driven by anterior cellular contraction that generates an extracellular matrix prestrain.3D 间充质细胞的迁移是由细胞的前向收缩驱动的,这种收缩会产生细胞外基质预应变。
Dev Cell. 2021 Mar 22;56(6):826-841.e4. doi: 10.1016/j.devcel.2021.02.017. Epub 2021 Mar 10.
5
The nuclear piston activates mechanosensitive ion channels to generate cell migration paths in confining microenvironments.核活塞激活机械敏感离子通道,以在受限微环境中生成细胞迁移路径。
Sci Adv. 2021 Jan 8;7(2). doi: 10.1126/sciadv.abd4058. Print 2021 Jan.
6
The nucleus acts as a ruler tailoring cell responses to spatial constraints.细胞核作为一个标尺,对细胞响应的空间约束进行调整。
Science. 2020 Oct 16;370(6514). doi: 10.1126/science.aba2894.
7
Of Cell Shapes and Motion: The Physical Basis of Animal Cell Migration.细胞形态与运动:动物细胞迁移的物理基础
Dev Cell. 2020 Mar 9;52(5):550-562. doi: 10.1016/j.devcel.2020.02.013.
8
Mechanisms of 3D cell migration.三维细胞迁移的机制。
Nat Rev Mol Cell Biol. 2019 Dec;20(12):738-752. doi: 10.1038/s41580-019-0172-9. Epub 2019 Oct 3.
9
YAP and TAZ regulate cell volume.YAP 和 TAZ 调节细胞体积。
J Cell Biol. 2019 Oct 7;218(10):3472-3488. doi: 10.1083/jcb.201902067. Epub 2019 Sep 3.
10
Engagement of vimentin intermediate filaments in hypotonic stress.中间丝角蛋白在低渗应激中的结合。
J Cell Biochem. 2019 Aug;120(8):13168-13176. doi: 10.1002/jcb.28591. Epub 2019 Mar 19.