Suppr超能文献

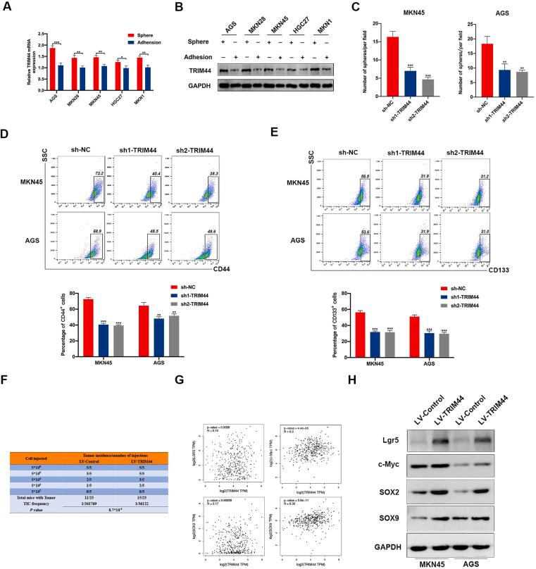
Elevation of TRIM44 potentiates propagation of gastric cancer stem cells.

作者信息

Zhu Hai, Wang Gang, Sun Qikai, Zhu Haixing, Xu Aman

机构信息

Department of General Surgery, The First Affiliated Hospital of Anhui Medical University, Hefei, Anhui 230022, PR China.

Department of General Surgery, The First Affiliated Hospital of USTC, Division of Life Sciences and Medicine, University of Science and Technology of China, Hefei, Anhui 230001, PR China.

出版信息

Genes Dis. 2021 Nov 27;9(5):1156-1159. doi: 10.1016/j.gendis.2021.10.008. eCollection 2022 Sep.

Abstract
摘要
https://cdn.ncbi.nlm.nih.gov/pmc/blobs/fecd/9293703/a09984e336cc/gr1.jpg

文献检索

告别复杂PubMed语法,用中文像聊天一样搜索,搜遍4000万医学文献。AI智能推荐,让科研检索更轻松。

立即免费搜索

文件翻译

保留排版,准确专业,支持PDF/Word/PPT等文件格式,支持 12+语言互译。

免费翻译文档

深度研究

AI帮你快速写综述,25分钟生成高质量综述,智能提取关键信息,辅助科研写作。

立即免费体验