Kosibaty Zeinab, Brustugun Odd Terje, Zwicky Eide Inger Johanne, Tsakonas Georgios, Grundberg Oscar, De Petris Luigi, McGowan Marc, Hydbring Per, Ekman Simon
Department of Oncology and Pathology, Karolinska Institutet, 17164 Stockholm, Sweden.
Section of Oncology, Drammen Hospital, Vestre Viken Hospital Trust, 3004 Drammen, Norway.
Cancers (Basel). 2022 Jul 14;14(14):3430. doi: 10.3390/cancers14143430.
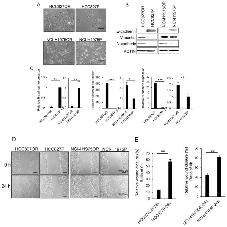
Treatment with the tyrosine kinase inhibitor (TKI) osimertinib is the standard of care for non-small cell lung cancer (NSCLC) patients with activating mutations in the epidermal growth factor receptor (EGFR). Osimertinib is also used in T790M-positive NSCLC that may occur de novo or be acquired following first-line treatment with other EGFR TKIs (i.e., gefitinib, erlotinib, afatinib, or dacomitinib). However, patients treated with osimertinib have a high risk of developing resistance to the treatment. A substantial fraction of the mechanisms for resistance is unknown and may involve RNA and/or protein alterations. In this study, we investigated the full transcriptome of parental and osimertinib-resistant cell lines, revealing 131 differentially expressed genes. Knockdown screening of the genes upregulated in resistant cell lines uncovered eight genes to partly confer resistance to osimertinib. Among them, we detected the expression of Ras-related protein Rab-32 (RAB32) and thrombospondin 1 (THBS1) in plasmas sampled at baseline and at disease progression from EGFR-positive NSCLC patients treated with osimertinib. Both genes were upregulated in progression samples. Moreover, we found that knockdown of RAB32 and THBS1 reduced the expression of phosphorylated focal adhesion kinase (FAK). Combination of osimertinib with a FAK inhibitor resulted in synergistic toxicity in osimertinib-resistant cells, suggesting a potential therapeutic drug combination for overcoming resistance to osimertinib in NSCLC patients.
酪氨酸激酶抑制剂(TKI)奥希替尼治疗是表皮生长因子受体(EGFR)激活突变的非小细胞肺癌(NSCLC)患者的标准治疗方案。奥希替尼也用于T790M阳性的NSCLC,这类癌症可能原发出现,或在一线使用其他EGFR TKI(即吉非替尼、厄洛替尼、阿法替尼或达可替尼)治疗后获得。然而,接受奥希替尼治疗的患者出现治疗耐药的风险很高。很大一部分耐药机制尚不清楚,可能涉及RNA和/或蛋白质改变。在本研究中,我们调查了亲代和奥希替尼耐药细胞系的全转录组,发现了131个差异表达基因。对耐药细胞系中上调基因进行敲低筛选,发现8个基因部分赋予对奥希替尼的耐药性。其中,我们在接受奥希替尼治疗的EGFR阳性NSCLC患者基线和疾病进展时采集的血浆中检测到了Ras相关蛋白Rab-32(RAB32)和血小板反应蛋白1(THBS1)的表达。这两个基因在疾病进展样本中均上调。此外,我们发现敲低RAB32和THBS1可降低磷酸化粘着斑激酶(FAK)的表达。奥希替尼与FAK抑制剂联合使用在奥希替尼耐药细胞中产生协同毒性,提示这可能是克服NSCLC患者对奥希替尼耐药的一种潜在治疗药物组合。