• 文献检索
  • 文档翻译
  • 深度研究
  • 学术资讯
  • Suppr Zotero 插件Zotero 插件
  • 邀请有礼
  • 套餐&价格
  • 历史记录
应用&插件
Suppr Zotero 插件Zotero 插件浏览器插件Mac 客户端Windows 客户端微信小程序
定价
高级版会员购买积分包购买API积分包
服务
文献检索文档翻译深度研究API 文档MCP 服务
关于我们
关于 Suppr公司介绍联系我们用户协议隐私条款
关注我们

Suppr 超能文献

核心技术专利:CN118964589B侵权必究
粤ICP备2023148730 号-1Suppr @ 2026

文献检索

告别复杂PubMed语法,用中文像聊天一样搜索,搜遍4000万医学文献。AI智能推荐,让科研检索更轻松。

立即免费搜索

文件翻译

保留排版,准确专业,支持PDF/Word/PPT等文件格式,支持 12+语言互译。

免费翻译文档

深度研究

AI帮你快速写综述,25分钟生成高质量综述,智能提取关键信息,辅助科研写作。

立即免费体验

表面预反应玻璃离子水门汀浸提液通过转录因子 EB 通路保护牙龈上皮免受脂多糖和肽聚糖的穿透。

Surface pre-reacted glass-ionomer eluate protects gingival epithelium from penetration by lipopolysaccharides and peptidoglycans via transcription factor EB pathway.

机构信息

Department of Preventive Dentistry, Graduate School of Dentistry, Osaka University, Suita, Osaka, Japan.

Joint Research Laboratory (TOPPAN) for Advanced Cell Regulatory Chemistry, Graduate School of Engineering, Osaka University, Suita, Osaka, Japan.

出版信息

PLoS One. 2022 Jul 27;17(7):e0271192. doi: 10.1371/journal.pone.0271192. eCollection 2022.

DOI:10.1371/journal.pone.0271192
PMID:35895663
原文链接:https://pmc.ncbi.nlm.nih.gov/articles/PMC9328573/
Abstract

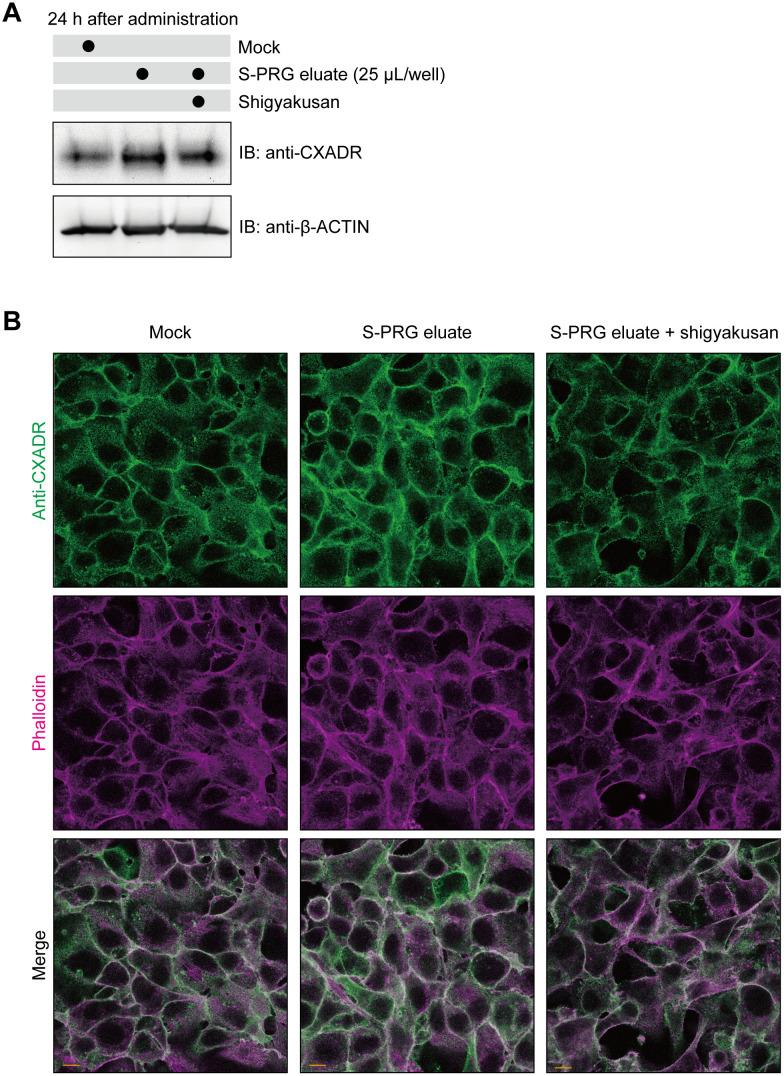
Surface pre-reacted glass-ionomer (S-PRG) filler, produced by PRG technology for use with various dental materials, is bioactive and known to release ions from a glass-ionomer phase. We previously reported that coxsackievirus and adenovirus receptor (CXADR), a tight junction associated protein, was located in the epithelial barrier of gingival epithelium. In the present study, the tissue protective effects of an S-PRG eluate prepared with S-PRG filler were investigated using a three-dimensional human gingival epithelial tissue model. The results showed that the S-PRG eluate specifically induced CXADR expression at the transcriptional level of messenger RNA as well as the protein level, and also nuclear translocation of transcription factor EB (TFEB) in gingival epithelial cells. Furthermore, shigyakusan, a TFEB inhibitor, canceled induction of the CXADR protein by the S-PRG eluate. Additionally, gingival epithelial permeation by 40-kDa dextran, lipopolysaccharide, and peptidoglycan in the 3D-tissue models was prevented by the eluate, with those effects abrogated by knockdown of CXADR. These findings suggest that S-PRG eluate increases CXADR expression via the TFEB pathway, thus inhibiting penetration of bacterial virulence factors into subepithelial tissues.

摘要

表面预反应玻璃离子(S-PRG)填料由 PRG 技术生产,用于各种牙科材料,具有生物活性,已知会从玻璃离子相释放离子。我们之前报道过,紧密连接相关蛋白柯萨奇病毒和腺病毒受体(CXADR)位于牙龈上皮的上皮屏障中。在本研究中,使用三维人牙龈上皮组织模型研究了 S-PRG 填料制备的 S-PRG 洗脱液的组织保护作用。结果表明,S-PRG 洗脱液特异性地上调了牙龈上皮细胞中信使 RNA 及蛋白水平的 CXADR 表达,以及转录因子 EB(TFEB)的核转位。此外,TFEB 抑制剂六君子汤取消了 S-PRG 洗脱液对 CXADR 蛋白的诱导。此外,S-PRG 洗脱液还可防止 3D 组织模型中 40kDa 葡聚糖、脂多糖和肽聚糖渗透到上皮下组织,而 CXADR 的敲低可消除这些作用。这些发现表明,S-PRG 洗脱液通过 TFEB 途径增加 CXADR 的表达,从而抑制细菌毒力因子渗透到上皮下组织。

https://cdn.ncbi.nlm.nih.gov/pmc/blobs/9e07/9328573/6435fbd86706/pone.0271192.g007.jpg
https://cdn.ncbi.nlm.nih.gov/pmc/blobs/9e07/9328573/47de37da2b49/pone.0271192.g001.jpg
https://cdn.ncbi.nlm.nih.gov/pmc/blobs/9e07/9328573/87bae05369cc/pone.0271192.g002.jpg
https://cdn.ncbi.nlm.nih.gov/pmc/blobs/9e07/9328573/965a9f7e1565/pone.0271192.g003.jpg
https://cdn.ncbi.nlm.nih.gov/pmc/blobs/9e07/9328573/6a3176fdb36b/pone.0271192.g004.jpg
https://cdn.ncbi.nlm.nih.gov/pmc/blobs/9e07/9328573/47023e3288b6/pone.0271192.g005.jpg
https://cdn.ncbi.nlm.nih.gov/pmc/blobs/9e07/9328573/ba655d44f74f/pone.0271192.g006.jpg
https://cdn.ncbi.nlm.nih.gov/pmc/blobs/9e07/9328573/6435fbd86706/pone.0271192.g007.jpg
https://cdn.ncbi.nlm.nih.gov/pmc/blobs/9e07/9328573/47de37da2b49/pone.0271192.g001.jpg
https://cdn.ncbi.nlm.nih.gov/pmc/blobs/9e07/9328573/87bae05369cc/pone.0271192.g002.jpg
https://cdn.ncbi.nlm.nih.gov/pmc/blobs/9e07/9328573/965a9f7e1565/pone.0271192.g003.jpg
https://cdn.ncbi.nlm.nih.gov/pmc/blobs/9e07/9328573/6a3176fdb36b/pone.0271192.g004.jpg
https://cdn.ncbi.nlm.nih.gov/pmc/blobs/9e07/9328573/47023e3288b6/pone.0271192.g005.jpg
https://cdn.ncbi.nlm.nih.gov/pmc/blobs/9e07/9328573/ba655d44f74f/pone.0271192.g006.jpg
https://cdn.ncbi.nlm.nih.gov/pmc/blobs/9e07/9328573/6435fbd86706/pone.0271192.g007.jpg

相似文献

1
Surface pre-reacted glass-ionomer eluate protects gingival epithelium from penetration by lipopolysaccharides and peptidoglycans via transcription factor EB pathway.表面预反应玻璃离子水门汀浸提液通过转录因子 EB 通路保护牙龈上皮免受脂多糖和肽聚糖的穿透。
PLoS One. 2022 Jul 27;17(7):e0271192. doi: 10.1371/journal.pone.0271192. eCollection 2022.
2
Porphyromonas gingivalis induces penetration of lipopolysaccharide and peptidoglycan through the gingival epithelium via degradation of coxsackievirus and adenovirus receptor.牙龈卟啉单胞菌通过降解柯萨奇病毒和腺病毒受体诱导脂多糖和肽聚糖穿透牙龈上皮。
Cell Microbiol. 2021 Nov;23(11):e13388. doi: 10.1111/cmi.13388. Epub 2021 Sep 7.
3
Effects of S-PRG filler eluate on MMP-1 and MMP-3 secretion by human gingival fibroblasts.S-PRG 填料浸提液对人牙龈成纤维细胞 MMP-1 和 MMP-3 分泌的影响。
Dent Mater J. 2022 Feb 1;41(1):159-166. doi: 10.4012/dmj.2021-062. Epub 2021 Oct 1.
4
Optimal dilutions of S-PRG filler eluate for experiments on human gingival fibroblasts in vitro.S-PRG 填料洗脱液用于体外人牙龈成纤维细胞实验的最佳稀释度。
Dent Mater J. 2021 Jan 31;40(1):136-142. doi: 10.4012/dmj.2019-380. Epub 2020 Aug 28.
5
Time dependence of multi-ion absorption into human enamel from surface prereacted glass-ionomer (S-PRG) filler eluate.从表面预反应玻璃离子(S-PRG)填料浸出液中多离子进入人牙釉质的时间依赖性。
Dent Mater J. 2019 Oct 2;38(5):707-712. doi: 10.4012/dmj.2018-314. Epub 2019 Jun 13.
6
Inhibitory effect of surface pre-reacted glass-ionomer (S-PRG) eluate against adhesion and colonization by Streptococcus mutans.表面预反应玻璃离子(S-PRG)浸提液对变形链球菌黏附和定植的抑制作用。
Sci Rep. 2018 Mar 22;8(1):5056. doi: 10.1038/s41598-018-23354-x.
7
Effects of surface pre-reacted glass-ionomer (S-PRG) eluate on spp.: antifungal activity, anti-biofilm properties, and protective effects on against infection.表面预反应玻璃离子(S-PRG)浸提液对 spp. 的影响:抗真菌活性、抗生物膜特性,以及对 spp. 感染的保护作用。
Biofouling. 2019 Oct;35(9):997-1006. doi: 10.1080/08927014.2019.1686485. Epub 2019 Nov 11.
8
Effects of a co-stimulation with S-PRG filler eluate and muramyl dipeptide (MDP) on matrix metalloproteinase-1 production by human dental pulp fibroblast-like cells.S-PRG 填料洗脱液与 MDP 共刺激对人牙髓成纤维样细胞基质金属蛋白酶-1 产生的影响。
Dent Mater J. 2023 May 30;42(3):375-382. doi: 10.4012/dmj.2022-201. Epub 2023 Feb 10.
9
Effects of surface reaction-type pre-reacted glass ionomer on oral biofilm formation of Streptococcus gordonii.表面反应型预成玻璃离子对戈登链球菌口腔生物膜形成的影响。
Odontology. 2016 Sep;104(3):310-7. doi: 10.1007/s10266-015-0217-2. Epub 2015 Aug 30.
10
Antibacterial effects of surface pre-reacted glass-ionomer (S-PRG) filler eluate on polymicrobial biofilms.表面预反应玻璃离子(S-PRG)填料洗脱液对混合微生物生物膜的抗菌作用。
Am J Dent. 2023 Apr;36(2):91-94.

引用本文的文献

1
Mechanical properties of modern restorative "bioactive" dental materials - an in vitro study.现代修复性“生物活性”牙科材料的力学性能——一项体外研究。
Sci Rep. 2025 Jan 28;15(1):3552. doi: 10.1038/s41598-025-86595-7.
2
Multiple-Ion Releasing Bioactive Surface Pre-Reacted Glass-Ionomer (S-PRG) Filler: Innovative Technology for Dental Treatment and Care.多离子释放生物活性表面预反应玻璃离子(S-PRG)填料:牙科治疗与护理的创新技术。
J Funct Biomater. 2023 Apr 21;14(4):236. doi: 10.3390/jfb14040236.

本文引用的文献

1
Porphyromonas gingivalis induces penetration of lipopolysaccharide and peptidoglycan through the gingival epithelium via degradation of coxsackievirus and adenovirus receptor.牙龈卟啉单胞菌通过降解柯萨奇病毒和腺病毒受体诱导脂多糖和肽聚糖穿透牙龈上皮。
Cell Microbiol. 2021 Nov;23(11):e13388. doi: 10.1111/cmi.13388. Epub 2021 Sep 7.
2
LC3 lipidation is essential for TFEB activation during the lysosomal damage response to kidney injury.LC3 脂质化对于溶酶体损伤反应期间 TFEB 的激活在肾损伤中是必不可少的。
Nat Cell Biol. 2020 Oct;22(10):1252-1263. doi: 10.1038/s41556-020-00583-9. Epub 2020 Sep 28.
3
Starvation-induced autophagy via calcium-dependent TFEB dephosphorylation is suppressed by Shigyakusan.
石膏青龙汤通过钙依赖性 TFEB 去磷酸化抑制饥饿诱导的自噬。
PLoS One. 2020 Mar 5;15(3):e0230156. doi: 10.1371/journal.pone.0230156. eCollection 2020.
4
Lysosomes as dynamic regulators of cell and organismal homeostasis.溶酶体作为细胞和整体内稳态的动态调节剂。
Nat Rev Mol Cell Biol. 2020 Feb;21(2):101-118. doi: 10.1038/s41580-019-0185-4. Epub 2019 Nov 25.
5
Porphyromonas gingivalis induces penetration of lipopolysaccharide and peptidoglycan through the gingival epithelium via degradation of junctional adhesion molecule 1.牙龈卟啉单胞菌通过降解细胞间黏附分子 1 诱导脂多糖和肽聚糖穿透牙龈上皮。
PLoS Pathog. 2019 Nov 7;15(11):e1008124. doi: 10.1371/journal.ppat.1008124. eCollection 2019 Nov.
6
Global, regional, and national incidence, prevalence, and years lived with disability for 354 diseases and injuries for 195 countries and territories, 1990-2017: a systematic analysis for the Global Burden of Disease Study 2017.全球、区域和国家层面 195 个国家和地区 1990 年至 2017 年 354 种疾病和伤害导致的发病率、患病率和伤残损失寿命年:基于 2017 年全球疾病负担研究的系统分析。
Lancet. 2018 Nov 10;392(10159):1789-1858. doi: 10.1016/S0140-6736(18)32279-7. Epub 2018 Nov 8.
7
30 Years of NF-κB: A Blossoming of Relevance to Human Pathobiology.30年的核因子κB研究:与人类病理生物学的关联蓬勃发展
Cell. 2017 Jan 12;168(1-2):37-57. doi: 10.1016/j.cell.2016.12.012.
8
Lysosomal calcium signalling regulates autophagy through calcineurin and ​TFEB.溶酶体钙信号通过钙调神经磷酸酶和 TFEB 调节自噬。
Nat Cell Biol. 2015 Mar;17(3):288-99. doi: 10.1038/ncb3114.
9
Effects of a coating resin containing S-PRG filler to prevent demineralization of root surfaces.含 S-PRG 填料的涂层树脂对防止根面脱矿的影响。
Dent Mater J. 2012;31(6):909-15. doi: 10.4012/dmj.2012-061.
10
Caries-preventive effect of fissure sealant containing surface reaction-type pre-reacted glass ionomer filler and bonded by self-etching primer.含表面反应型预反应玻璃离子填料并通过自酸蚀底漆粘结的窝沟封闭剂的防龋效果
J Clin Pediatr Dent. 2012 Summer;36(4):343-7. doi: 10.17796/jcpd.36.4.n444r730r773un53.