Suppr超能文献

有证据表明,下丘脑白细胞介素-6 参与了控制骨骼肌代谢的神经肌肉回路。

Evidence for a neuromuscular circuit involving hypothalamic interleukin-6 in the control of skeletal muscle metabolism.

机构信息

Laboratory of Molecular Biology of Exercise (LaBMEx), School of Applied Sciences, University of Campinas (UNICAMP), Limeria, São Paulo 13484-350, Brazil.

Faculty of Medical Sciences, Department of Internal Medicine, University of Campinas (UNICAMP), Limeira, São Paulo, Brazil.

出版信息

Sci Adv. 2022 Jul 29;8(30):eabm7355. doi: 10.1126/sciadv.abm7355.

Abstract

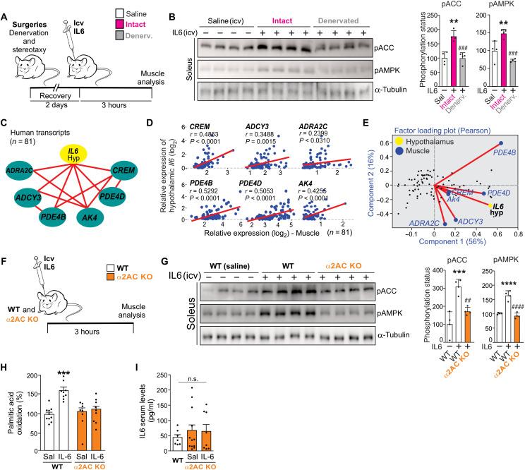
Hypothalamic interleukin-6 (IL6) exerts a broad metabolic control. Here, we demonstrated that IL6 activates the ERK1/2 pathway in the ventromedial hypothalamus (VMH), stimulating AMPK/ACC signaling and fatty acid oxidation in mouse skeletal muscle. Bioinformatics analysis revealed that the hypothalamic IL6/ERK1/2 axis is closely associated with fatty acid oxidation- and mitochondrial-related genes in the skeletal muscle of isogenic BXD mouse strains and humans. We showed that the hypothalamic IL6/ERK1/2 pathway requires the α2-adrenergic pathway to modify fatty acid skeletal muscle metabolism. To address the physiological relevance of these findings, we demonstrated that this neuromuscular circuit is required to underpin AMPK/ACC signaling activation and fatty acid oxidation after exercise. Last, the selective down-regulation of IL6 receptor in VMH abolished the effects of exercise to sustain AMPK and ACC phosphorylation and fatty acid oxidation in the muscle after exercise. Together, these data demonstrated that the IL6/ERK axis in VMH controls fatty acid metabolism in the skeletal muscle.

摘要

下丘脑白细胞介素-6 (IL6) 发挥广泛的代谢控制作用。在这里,我们证明 IL6 在腹内侧下丘脑 (VMH) 中激活 ERK1/2 途径,刺激小鼠骨骼肌中的 AMPK/ACC 信号和脂肪酸氧化。生物信息学分析显示,下丘脑 IL6/ERK1/2 轴与同基因 BXD 小鼠品系和人类骨骼肌中的脂肪酸氧化和线粒体相关基因密切相关。我们表明,下丘脑 IL6/ERK1/2 途径需要α2-肾上腺素能途径来修饰脂肪酸骨骼肌代谢。为了研究这些发现的生理相关性,我们证明,这种神经肌肉回路对于在运动后支撑 AMPK/ACC 信号激活和脂肪酸氧化是必需的。最后,VMH 中白细胞介素 6 受体的选择性下调消除了运动对维持运动后肌肉中 AMPK 和 ACC 磷酸化和脂肪酸氧化的作用。总之,这些数据表明,VMH 中的 IL6/ERK 轴控制骨骼肌中的脂肪酸代谢。

https://cdn.ncbi.nlm.nih.gov/pmc/blobs/4734/9337767/51c35af657be/sciadv.abm7355-f1.jpg

文献检索

告别复杂PubMed语法,用中文像聊天一样搜索,搜遍4000万医学文献。AI智能推荐,让科研检索更轻松。

立即免费搜索

文件翻译

保留排版,准确专业,支持PDF/Word/PPT等文件格式,支持 12+语言互译。

免费翻译文档

深度研究

AI帮你快速写综述,25分钟生成高质量综述,智能提取关键信息,辅助科研写作。

立即免费体验