• 文献检索
  • 文档翻译
  • 深度研究
  • 学术资讯
  • Suppr Zotero 插件Zotero 插件
  • 邀请有礼
  • 套餐&价格
  • 历史记录
应用&插件
Suppr Zotero 插件Zotero 插件浏览器插件Mac 客户端Windows 客户端微信小程序
定价
高级版会员购买积分包购买API积分包
服务
文献检索文档翻译深度研究API 文档MCP 服务
关于我们
关于 Suppr公司介绍联系我们用户协议隐私条款
关注我们

Suppr 超能文献

核心技术专利:CN118964589B侵权必究
粤ICP备2023148730 号-1Suppr @ 2026

文献检索

告别复杂PubMed语法,用中文像聊天一样搜索,搜遍4000万医学文献。AI智能推荐,让科研检索更轻松。

立即免费搜索

文件翻译

保留排版,准确专业,支持PDF/Word/PPT等文件格式,支持 12+语言互译。

免费翻译文档

深度研究

AI帮你快速写综述,25分钟生成高质量综述,智能提取关键信息,辅助科研写作。

立即免费体验

层状氯氧化铋纳米片的可控合成及其在肿瘤内部消融中的应用

Controllable synthesis of layered black bismuth oxidechloride nanosheets and their applications in internal tumor ablation.

作者信息

Fang Qianlan, Xu Yu, Luo Lijia, Liu Chuang, Li Zihou, Lin Jie, Chen Tianxiang, Wu Aiguo

机构信息

Cixi Institute of Biomedical Engineering, International Cooperation Base of Biomedical Materials Technology and Application, Chinese Academy of Science (CAS) Key Laboratory of Magnetic Materials and Devices and Zhejiang Engineering Research Center for Biomedical Materials, Ningbo Institute of Materials Technology and Engineering, CAS, Ningbo 315201, P.R. China.

出版信息

Regen Biomater. 2022 Jun 6;9:rbac036. doi: 10.1093/rb/rbac036. eCollection 2022.

DOI:10.1093/rb/rbac036
PMID:35936552
原文链接:https://pmc.ncbi.nlm.nih.gov/articles/PMC9348552/
Abstract

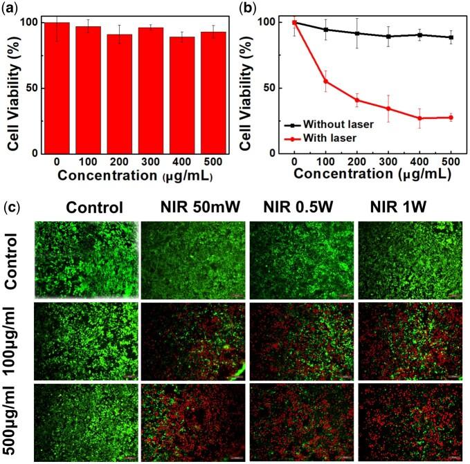
The recently emerging bismuth oxyhalide (BiOX) nanomaterials are promising indirect band gap photosensitizer for ultraviolet (UV) light-triggered phototherapy due to their unique layered nanosheet structure. However, the low absorption and poor photothermal conversion efficiency have always impeded their further applications in cancer clinical therapy. Herein, BiOCl rich in oxygen vacancies has been reported to have full-spectrum absorption properties, making it possible to achieve photothermal property under near-infrared laser. Under 808 nm irradiation, the photothermal conversion efficiency of black BiOCl nanosheets (BBNs) is up to 40%. BBNs@PEG can effectively clear primary subcutaneous tumors and prevent recurrence, achieving good synergistic treatment effect. These results not only broke the limitation of UV on the BiOCl material and provided a good template for other semiconductor materials, but also represent a promising approach to fabricate BBN@PEG a novel, potent and multifunctional theranostic platform for precise photothermal therapy and prognostic evaluation.

摘要

最近出现的卤氧化铋(BiOX)纳米材料因其独特的层状纳米片结构,有望成为用于紫外线(UV)光触发光疗的间接带隙光敏剂。然而,低吸收和差的光热转换效率一直阻碍着它们在癌症临床治疗中的进一步应用。在此,据报道富含氧空位的BiOCl具有全光谱吸收特性,使其在近红外激光下实现光热性能成为可能。在808nm照射下,黑色BiOCl纳米片(BBNs)的光热转换效率高达40%。BBNs@PEG能有效清除原发性皮下肿瘤并预防复发,实现良好的协同治疗效果。这些结果不仅打破了紫外线对BiOCl材料的限制,为其他半导体材料提供了良好的模板,还代表了一种有前景的方法来制造BBN@PEG这一新型、高效且多功能的诊疗平台,用于精确光热治疗和预后评估。

https://cdn.ncbi.nlm.nih.gov/pmc/blobs/a5c0/9348552/e9988581f308/rbac036f6.jpg
https://cdn.ncbi.nlm.nih.gov/pmc/blobs/a5c0/9348552/02ee381990d0/rbac036f7.jpg
https://cdn.ncbi.nlm.nih.gov/pmc/blobs/a5c0/9348552/0c9c3103dee2/rbac036f1.jpg
https://cdn.ncbi.nlm.nih.gov/pmc/blobs/a5c0/9348552/fb9628d8e700/rbac036f2.jpg
https://cdn.ncbi.nlm.nih.gov/pmc/blobs/a5c0/9348552/027ae930a06b/rbac036f3.jpg
https://cdn.ncbi.nlm.nih.gov/pmc/blobs/a5c0/9348552/7318c8a1a29e/rbac036f4.jpg
https://cdn.ncbi.nlm.nih.gov/pmc/blobs/a5c0/9348552/cc8e97dacd53/rbac036f5.jpg
https://cdn.ncbi.nlm.nih.gov/pmc/blobs/a5c0/9348552/e9988581f308/rbac036f6.jpg
https://cdn.ncbi.nlm.nih.gov/pmc/blobs/a5c0/9348552/02ee381990d0/rbac036f7.jpg
https://cdn.ncbi.nlm.nih.gov/pmc/blobs/a5c0/9348552/0c9c3103dee2/rbac036f1.jpg
https://cdn.ncbi.nlm.nih.gov/pmc/blobs/a5c0/9348552/fb9628d8e700/rbac036f2.jpg
https://cdn.ncbi.nlm.nih.gov/pmc/blobs/a5c0/9348552/027ae930a06b/rbac036f3.jpg
https://cdn.ncbi.nlm.nih.gov/pmc/blobs/a5c0/9348552/7318c8a1a29e/rbac036f4.jpg
https://cdn.ncbi.nlm.nih.gov/pmc/blobs/a5c0/9348552/cc8e97dacd53/rbac036f5.jpg
https://cdn.ncbi.nlm.nih.gov/pmc/blobs/a5c0/9348552/e9988581f308/rbac036f6.jpg

相似文献

1
Controllable synthesis of layered black bismuth oxidechloride nanosheets and their applications in internal tumor ablation.层状氯氧化铋纳米片的可控合成及其在肿瘤内部消融中的应用
Regen Biomater. 2022 Jun 6;9:rbac036. doi: 10.1093/rb/rbac036. eCollection 2022.
2
Layered bismuth oxyhalide nanomaterials for highly efficient tumor photodynamic therapy.层状铋氧卤纳米材料用于高效肿瘤光动力治疗。
Nanoscale. 2016 Jul 7;8(25):12715-22. doi: 10.1039/c5nr04540a. Epub 2015 Aug 19.
3
Space-Confined Synthesis of Thin Polypyrrole Nanosheets in Layered Bismuth Oxychloride for a Photoresponse Antibacterial within the Near-Infrared Window and Accelerated Wound Healing.层状 BiOCl 限域内合成超薄聚吡咯纳米片用于近红外窗口的光响应抗菌和加速伤口愈合
ACS Appl Mater Interfaces. 2022 Aug 17;14(32):36966-36979. doi: 10.1021/acsami.2c11503. Epub 2022 Aug 3.
4
NIR-driven water splitting by layered bismuth oxyhalide sheets for effective photodynamic therapy.通过层状卤氧化铋片进行近红外驱动的水分解用于有效的光动力疗法。
J Mater Chem B. 2017 Jun 14;5(22):4152-4161. doi: 10.1039/c7tb00688h. Epub 2017 May 17.
5
Defect engineering of 2D BiOCl nanosheets for photonic tumor ablation.二维 BiOCl 纳米片的缺陷工程用于光热肿瘤消融。
Nanoscale Horiz. 2020 May 1;5(5):857-868. doi: 10.1039/c9nh00707e. Epub 2020 Feb 26.
6
pH/near infrared dual-triggered drug delivery system based black phosphorus nanosheets for targeted cancer chemo-photothermal therapy.基于黑磷纳米片的 pH/近红外双重触发药物传递系统用于靶向癌症化学-光热治疗。
Colloids Surf B Biointerfaces. 2019 Aug 1;180:353-361. doi: 10.1016/j.colsurfb.2019.04.021. Epub 2019 Apr 12.
7
Single wavelength light-mediated, synergistic bimodal cancer photoablation and amplified photothermal performance by graphene/gold nanostar/photosensitizer theranostics.单波长光介导的石墨烯/金纳米星/光敏剂诊疗剂实现协同双模态癌症光消融及增强的光热性能
Acta Biomater. 2017 Apr 15;53:631-642. doi: 10.1016/j.actbio.2017.01.078. Epub 2017 Feb 1.
8
Black phosphorus nanosheets-based platform for targeted chemo-photothermal synergistic cancer therapy.基于黑磷纳米片的平台用于靶向化学生物协同癌症治疗。
Colloids Surf B Biointerfaces. 2021 Feb;198:111467. doi: 10.1016/j.colsurfb.2020.111467. Epub 2020 Nov 12.
9
Black Phosphorus Nanosheets Immobilizing Ce6 for Imaging-Guided Photothermal/Photodynamic Cancer Therapy.黑磷纳米片固定 Ce6 用于影像引导光热/光动力癌症治疗。
ACS Appl Mater Interfaces. 2018 Apr 18;10(15):12431-12440. doi: 10.1021/acsami.8b00276. Epub 2018 Apr 4.
10
Biocompatible PEGylated bismuth nanocrystals: "All-in-one" theranostic agent with triple-modal imaging and efficient in vivo photothermal ablation of tumors.生物相容的聚乙二醇化的铋纳米晶体:具有三模态成像和高效体内光热消融肿瘤的“一体化”治疗诊断试剂。
Biomaterials. 2017 Oct;141:284-295. doi: 10.1016/j.biomaterials.2017.06.033. Epub 2017 Jun 23.

引用本文的文献

1
Enhancing tumor photodynamic synergistic therapy efficacy through generation of carbon radicals by Prussian blue nanomedicine.通过普鲁士蓝纳米药物产生碳自由基增强肿瘤光动力协同治疗效果。
Regen Biomater. 2024 Aug 24;11:rbae103. doi: 10.1093/rb/rbae103. eCollection 2024.
2
Two-dimensional layered nanomaterials for tumor diagnosis and treatment.用于肿瘤诊断与治疗的二维层状纳米材料。
Med Rev (2021). 2023 Jun 14;3(3):205-208. doi: 10.1515/mr-2023-0006. eCollection 2023 Jun.
3
Recent advances in regenerative biomaterials.再生生物材料的最新进展

本文引用的文献

1
Ultralow contact resistance between semimetal and monolayer semiconductors.半金属与单层半导体之间的超低接触电阻。
Nature. 2021 May;593(7858):211-217. doi: 10.1038/s41586-021-03472-9. Epub 2021 May 12.
2
New advances on the marrying of UCNPs and photothermal agents for imaging-guided diagnosis and the therapy of tumors.用于肿瘤成像引导诊断与治疗的上转换纳米粒子(UCNPs)与光热剂结合的新进展。
J Mater Chem B. 2017 Mar 28;5(12):2209-2230. doi: 10.1039/c6tb03117j. Epub 2017 Feb 24.
3
Recent progress and development on polymeric nanomaterials for photothermal therapy: a brief overview.
Regen Biomater. 2022 Dec 5;9:rbac098. doi: 10.1093/rb/rbac098. eCollection 2022.
用于光热疗法的聚合物纳米材料的最新进展与发展:简要概述
J Mater Chem B. 2017 Jan 14;5(2):194-206. doi: 10.1039/c6tb02249a. Epub 2016 Dec 19.
4
Synergistic effect of Bi-doped exfoliated MoS nanosheets on their bactericidal and dye degradation potential.双掺杂剥离 MoS 纳米片的协同效应及其杀菌和染料降解性能。
Dalton Trans. 2020 Apr 28;49(16):5362-5377. doi: 10.1039/d0dt00924e.
5
Defect engineering of 2D BiOCl nanosheets for photonic tumor ablation.二维 BiOCl 纳米片的缺陷工程用于光热肿瘤消融。
Nanoscale Horiz. 2020 May 1;5(5):857-868. doi: 10.1039/c9nh00707e. Epub 2020 Feb 26.
6
Spatiotemporally Synchronous Oxygen Self-Supply and Reactive Oxygen Species Production on Z-Scheme Heterostructures for Hypoxic Tumor Therapy.基于 Z 型异质结构的缺氧肿瘤治疗中的时空同步氧自供应和活性氧物种生成。
Adv Mater. 2020 Mar;32(11):e1908109. doi: 10.1002/adma.201908109. Epub 2020 Feb 5.
7
Smart nanoplatform for sequential drug release and enhanced chemo-thermal effect of dual drug loaded gold nanorod vesicles for cancer therapy.载双药金纳米棒囊泡的智能纳米平台用于序贯药物释放和增强化疗-热疗效应的癌症治疗。
J Nanobiotechnology. 2019 Mar 27;17(1):44. doi: 10.1186/s12951-019-0473-3.
8
Photothermal therapy and photoacoustic imaging via nanotheranostics in fighting cancer.光热治疗与光声成像通过纳米诊疗试剂抗击癌症。
Chem Soc Rev. 2019 Apr 1;48(7):2053-2108. doi: 10.1039/c8cs00618k.
9
Rational design of multi-stimuli-responsive gold nanorod-curcumin conjugates for chemo-photothermal synergistic cancer therapy.基于金纳米棒-姜黄素偶联物的多刺激响应性设计用于化学-光热协同癌症治疗。
Biomater Sci. 2018 Oct 24;6(11):2905-2917. doi: 10.1039/c8bm00691a.
10
Drug-Loaded Polymer-Coated Graphitic Carbon Nanocages for Highly Efficient in Vivo Near-Infrared Laser-Induced Synergistic Therapy through Enhancing Initial Temperature.载药聚合物涂层石墨碳纳米笼通过增强初始温度实现高效体内近红外激光协同治疗
ACS Appl Mater Interfaces. 2018 Sep 19;10(37):31186-31197. doi: 10.1021/acsami.8b11748. Epub 2018 Sep 10.