• 文献检索
  • 文档翻译
  • 深度研究
  • 学术资讯
  • Suppr Zotero 插件Zotero 插件
  • 邀请有礼
  • 套餐&价格
  • 历史记录
应用&插件
Suppr Zotero 插件Zotero 插件浏览器插件Mac 客户端Windows 客户端微信小程序
定价
高级版会员购买积分包购买API积分包
服务
文献检索文档翻译深度研究API 文档MCP 服务
关于我们
关于 Suppr公司介绍联系我们用户协议隐私条款
关注我们

Suppr 超能文献

核心技术专利:CN118964589B侵权必究
粤ICP备2023148730 号-1Suppr @ 2026

文献检索

告别复杂PubMed语法,用中文像聊天一样搜索,搜遍4000万医学文献。AI智能推荐,让科研检索更轻松。

立即免费搜索

文件翻译

保留排版,准确专业,支持PDF/Word/PPT等文件格式,支持 12+语言互译。

免费翻译文档

深度研究

AI帮你快速写综述,25分钟生成高质量综述,智能提取关键信息,辅助科研写作。

立即免费体验

三倍体虹鳟鱼()中 GH-IGF 轴的生长与渗透调节的串扰。

Crosstalk between Growth and Osmoregulation of GHRH-SST-GH-IGF Axis in Triploid Rainbow Trout ().

机构信息

Key Laboratory of Mariculture, Ministry of Education (KLMME), Ocean University of China, Qingdao 266003, China.

出版信息

Int J Mol Sci. 2022 Aug 4;23(15):8691. doi: 10.3390/ijms23158691.

DOI:10.3390/ijms23158691
PMID:35955823
原文链接:https://pmc.ncbi.nlm.nih.gov/articles/PMC9369269/
Abstract

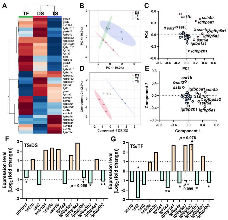
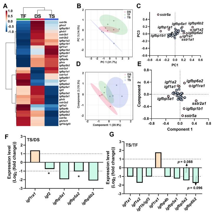
Smolting is an important development stage of salmonid, and an energy trade-off occurs between osmotic regulation and growth during smolting in rainbow trout (Oncorhynchus mykiss). Growth hormone releasing hormone, somatostatin, growth hormone and insulin-like growth factor (GHRH-SST-GH-IGF) axis exhibit pleiotropic effects in regulating growth and osmotic adaptation. Due to salmonid specific genome duplication, increased paralogs are identified in the ghrh-sst-gh-igf axis, however, their physiology in modulating osmoregulation has yet to be investigated. In this study, seven sst genes (sst1a, sst1b, sst2, sst3a, sst3b, sst5, sst6) were identified in trout. We further investigated the ghrh-sst-gh-igf axis of diploid and triploid trout in response to seawater challenge. Kidney sst (sst1b, sst2, sst5) and sstr (sstr1b1, sstr5a, sstr5b) expressions were changed (more than 2-fold increase (except for sstr5a with 1.99-fold increase) or less than 0.5-fold decrease) due to osmoregulation, suggesting a pleiotropic physiology of SSTs in modulating growth and smoltification. Triploid trout showed significantly down-regulated brain sstr1b1 and igfbp2a1 (p < 0.05), while diploid trout showed up-regulated brain igfbp1a1 (2.61-fold, p = 0.057) and igfbp2a subtypes (1.38-fold, p < 0.05), suggesting triploid trout exhibited a better acclimation to the seawater environment. The triploid trout showed up-regulated kidney igfbp5a subtypes (6.62 and 7.25-fold, p = 0.099 and 0.078) and significantly down-regulated igfbp5b2 (0.37-fold, p < 0.05), showing a conserved physiology of teleost IGFBP5a in regulating osmoregulation. The IGFBP6 subtypes are involved in energy and nutritional regulation. Distinctive igfbp6 subtypes patterns (p < 0.05) potentially indicated trout triggered energy redistribution in brain and kidney during osmoregulatory regulation. In conclusion, we showed that the GHRH-SST-GH-IGF axis exhibited pleiotropic effects in regulating growth and osmoregulatory regulation during trout smolting, which might provide new insights into seawater aquaculture of salmonid species.

摘要

驯化是鲑鱼目的一个重要发育阶段,在虹鳟(Oncorhynchus mykiss)驯化过程中,渗透调节和生长之间会发生能量权衡。生长激素释放激素、生长抑素、生长激素和胰岛素样生长因子(GHRH-SST-GH-IGF)轴在调节生长和渗透适应方面表现出多效性。由于鲑鱼科的特异性基因组重复,在 ghrh-sst-gh-igf 轴中鉴定出了增加的基因,然而,它们在调节渗透压中的生理学功能尚未得到研究。在这项研究中,在鳟鱼中鉴定出了 7 个 sst 基因(sst1a、sst1b、sst2、sst3a、sst3b、sst5、sst6)。我们进一步研究了二倍体和三倍体鳟鱼在海水挑战下的 ghrh-sst-gh-igf 轴。肾脏 sst(sst1b、sst2、sst5)和 sstr(sstr1b1、sstr5a、sstr5b)的表达发生了变化(增加了 2 倍以上(除 sstr5a 增加了 1.99 倍)或减少了不到 0.5 倍),这表明 SSTs 在调节生长和驯化方面具有多效生理学功能。三倍体鳟鱼表现出大脑 sstr1b1 和 igfbp2a1 的显著下调(p < 0.05),而二倍体鳟鱼表现出大脑 igfbp1a1 的上调(约 2.61 倍,p = 0.057)和 igfbp2a 亚型的上调(约 1.38 倍,p < 0.05),表明三倍体鳟鱼对海水环境的适应能力更强。三倍体鳟鱼的肾脏 igfbp5a 亚型上调(约 6.62 和 7.25 倍,p = 0.099 和 0.078)和 igfbp5b2 显著下调(约 0.37 倍,p < 0.05),表明硬骨鱼 IGFBP5a 在调节渗透压方面具有保守的生理学功能。IGFBP6 亚型参与能量和营养调节。独特的 igfbp6 亚型模式(p < 0.05)可能表明鳟鱼在渗透压调节过程中在大脑和肾脏中触发了能量再分配。总之,我们表明,GHRH-SST-GH-IGF 轴在调节鲑鱼驯化过程中的生长和渗透压调节方面表现出多效性,这可能为鲑鱼科海水养殖提供新的见解。

https://cdn.ncbi.nlm.nih.gov/pmc/blobs/c666/9369269/ea36a8392bd2/ijms-23-08691-g006.jpg
https://cdn.ncbi.nlm.nih.gov/pmc/blobs/c666/9369269/32143d3d8678/ijms-23-08691-g001a.jpg
https://cdn.ncbi.nlm.nih.gov/pmc/blobs/c666/9369269/98751228b7c4/ijms-23-08691-g002.jpg
https://cdn.ncbi.nlm.nih.gov/pmc/blobs/c666/9369269/56a2b64c46cd/ijms-23-08691-g003.jpg
https://cdn.ncbi.nlm.nih.gov/pmc/blobs/c666/9369269/1058a03b4bc1/ijms-23-08691-g004.jpg
https://cdn.ncbi.nlm.nih.gov/pmc/blobs/c666/9369269/0faa62876bb0/ijms-23-08691-g005.jpg
https://cdn.ncbi.nlm.nih.gov/pmc/blobs/c666/9369269/ea36a8392bd2/ijms-23-08691-g006.jpg
https://cdn.ncbi.nlm.nih.gov/pmc/blobs/c666/9369269/32143d3d8678/ijms-23-08691-g001a.jpg
https://cdn.ncbi.nlm.nih.gov/pmc/blobs/c666/9369269/98751228b7c4/ijms-23-08691-g002.jpg
https://cdn.ncbi.nlm.nih.gov/pmc/blobs/c666/9369269/56a2b64c46cd/ijms-23-08691-g003.jpg
https://cdn.ncbi.nlm.nih.gov/pmc/blobs/c666/9369269/1058a03b4bc1/ijms-23-08691-g004.jpg
https://cdn.ncbi.nlm.nih.gov/pmc/blobs/c666/9369269/0faa62876bb0/ijms-23-08691-g005.jpg
https://cdn.ncbi.nlm.nih.gov/pmc/blobs/c666/9369269/ea36a8392bd2/ijms-23-08691-g006.jpg

相似文献

1
Crosstalk between Growth and Osmoregulation of GHRH-SST-GH-IGF Axis in Triploid Rainbow Trout ().三倍体虹鳟鱼()中 GH-IGF 轴的生长与渗透调节的串扰。
Int J Mol Sci. 2022 Aug 4;23(15):8691. doi: 10.3390/ijms23158691.
2
GHRH-SST-GH-IGF axis regulates crosstalk between growth and immunity in rainbow trout (Oncorhynchus mykiss) infected with Vibrio anguillarum.生长激素释放激素-生长抑素-生长激素-胰岛素样生长因子轴调控感染鳗弧菌的虹鳟鱼(Oncorhynchus mykiss)生长与免疫的相互作用。
Fish Shellfish Immunol. 2020 Nov;106:887-897. doi: 10.1016/j.fsi.2020.08.037. Epub 2020 Aug 29.
3
Regulation of the somatotropic axis by dietary factors in rainbow trout (Oncorhynchus mykiss).日粮因素对虹鳟(Oncorhynchus mykiss)生长激素轴的调控
Br J Nutr. 2005 Sep;94(3):353-61. doi: 10.1079/bjn20051521.
4
Gender-dependent role of endogenous somatostatin in regulating growth hormone-axis function in mice.内源性生长抑素在调节小鼠生长激素轴功能中的性别依赖性作用。
Endocrinology. 2007 Dec;148(12):5998-6006. doi: 10.1210/en.2007-0946. Epub 2007 Aug 30.
5
Effects of steroid treatment on growth, nutrient partitioning, and expression of genes related to growth and nutrient metabolism in adult triploid rainbow trout (Oncorhynchus mykiss).类固醇处理对成年三倍体虹鳟(Oncorhynchus mykiss)生长、营养分配以及生长和营养代谢相关基因表达的影响。
Domest Anim Endocrinol. 2016 Jul;56:1-12. doi: 10.1016/j.domaniend.2016.01.001. Epub 2016 Jan 25.
6
Obesity alters gene expression for GH/IGF-I axis in mouse mammary fat pads: differential role of cortistatin and somatostatin.肥胖改变小鼠乳腺脂肪垫中生长激素/胰岛素样生长因子-I轴的基因表达:可的他汀和生长抑素的不同作用
PLoS One. 2015 Mar 25;10(3):e0120955. doi: 10.1371/journal.pone.0120955. eCollection 2015.
7
Effects of aquaculture related stressors and nutritional restriction on circulating growth factors (GH, IGF-I and IGF-II) in Atlantic salmon and rainbow trout.水产养殖相关应激源和营养限制对大西洋鲑鱼和虹鳟鱼循环生长因子(生长激素、胰岛素样生长因子-I和胰岛素样生长因子-II)的影响。
Comp Biochem Physiol A Mol Integr Physiol. 2006 Oct;145(2):214-24. doi: 10.1016/j.cbpa.2006.06.010. Epub 2006 Jun 20.
8
Direct actions of growth hormone in rainbow trout, Oncorhynchus mykiss, skeletal muscle cells in vitro.生长激素在虹鳟鱼(Oncorhynchus mykiss)骨骼肌细胞体外的直接作用。
Comp Biochem Physiol A Mol Integr Physiol. 2024 Nov;297:111725. doi: 10.1016/j.cbpa.2024.111725. Epub 2024 Aug 8.
9
Increased plasma insulin-like growth factor-I (IGF-I) following oral and intraperitoneal administration of growth hormone to rainbow trout, Oncorhynchus mykiss.给虹鳟(Oncorhynchus mykiss)口服和腹腔注射生长激素后,其血浆胰岛素样生长因子-I(IGF-I)增加。
Growth Regul. 1995 Sep;5(3):164-7.
10
Nonpeptidyl somatostatin agonists demonstrate that sst2 and sst5 inhibit stimulated growth hormone secretion from rat anterior pituitary cells.非肽类生长抑素激动剂表明,sst2和sst5可抑制大鼠垂体前叶细胞中受刺激的生长激素分泌。
Biochem Biophys Res Commun. 1999 Sep 24;263(2):276-80. doi: 10.1006/bbrc.1999.1376.

引用本文的文献

1
Pleiotropic Role of Rainbow Trout CXCRs in Response to Disease and Environment: Insights from Transcriptional Signatures and Structure Analysis.虹鳟鱼 CXCR 对疾病和环境的多效性作用:转录特征和结构分析的见解。
Biomolecules. 2024 Mar 12;14(3):337. doi: 10.3390/biom14030337.

本文引用的文献

1
Transcriptional Signatures of Immune, Neural, and Endocrine Functions in the Brain and Kidney of Rainbow Trout () in Response to Infection.虹鳟鱼()感染后大脑和肾脏中免疫、神经和内分泌功能的转录特征。
Int J Mol Sci. 2022 Jan 25;23(3):1340. doi: 10.3390/ijms23031340.
2
Identification and characterization of mkk genes and their expression profiles in rainbow trout (Oncorhynchus mykiss) symptomatically or asymptomatically infected with Vibrio anguillarum.鉴定和分析虹鳟鱼 mkk 基因及其在有症状或无症状感染鳗弧菌时的表达谱。
Fish Shellfish Immunol. 2022 Feb;121:1-11. doi: 10.1016/j.fsi.2021.12.049. Epub 2021 Dec 31.
3
Quantitative Genetics of Smoltification Status at the Time of Seawater Transfer in Atlantic Salmon ().
大西洋鲑鱼海水转移时的驯化状态数量遗传学()
Front Genet. 2021 Nov 1;12:696893. doi: 10.3389/fgene.2021.696893. eCollection 2021.
4
MEGA11: Molecular Evolutionary Genetics Analysis Version 11.MEGA11:分子进化遗传学分析版本 11。
Mol Biol Evol. 2021 Jun 25;38(7):3022-3027. doi: 10.1093/molbev/msab120.
5
Threats of global warming to the world's freshwater fishes.全球变暖对世界淡水鱼类的威胁。
Nat Commun. 2021 Mar 15;12(1):1701. doi: 10.1038/s41467-021-21655-w.
6
Identification and characterization of caspases genes in rainbow trout (Oncorhynchus mykiss) and their expression profiles after Aeromonas salmonicida and Vibrio anguillarum infection.虹鳟(Oncorhynchus mykiss)中半胱天冬酶基因的鉴定与表征及其在杀鲑气单胞菌和鳗弧菌感染后的表达谱
Dev Comp Immunol. 2021 May;118:103987. doi: 10.1016/j.dci.2020.103987. Epub 2020 Dec 24.
7
Temperature increase and its effects on fish stress physiology in the context of global warming.温度升高及其对鱼类应激生理学的影响在全球变暖的背景下。
J Fish Biol. 2021 Jun;98(6):1496-1508. doi: 10.1111/jfb.14599. Epub 2020 Nov 13.
8
Cortisol regulates insulin-like growth-factor binding protein (igfbp) gene expression in Atlantic salmon parr.皮质醇调节大西洋鲑幼鱼胰岛素样生长因子结合蛋白(igfbp)基因的表达。
Mol Cell Endocrinol. 2020 Dec 1;518:110989. doi: 10.1016/j.mce.2020.110989. Epub 2020 Aug 21.
9
Effect of growth rate on transcriptomic responses to immune stimulation in wild-type, domesticated, and GH-transgenic coho salmon.生长率对野生型、驯化型和 GH 转基因银大麻哈鱼免疫刺激转录组反应的影响。
BMC Genomics. 2019 Dec 27;20(1):1024. doi: 10.1186/s12864-019-6408-4.
10
Using MetaboAnalyst 4.0 for Comprehensive and Integrative Metabolomics Data Analysis.使用MetaboAnalyst 4.0进行全面综合的代谢组学数据分析。
Curr Protoc Bioinformatics. 2019 Dec;68(1):e86. doi: 10.1002/cpbi.86.