Suppr超能文献

环状 RNA circ-BNC2 (hsa_circ_0008732) 通过 microRNA-223-3p/FBXW7 轴抑制卵巢癌的进展。

Circular RNA circ-BNC2 (hsa_circ_0008732) inhibits the progression of ovarian cancer through microRNA-223-3p/ FBXW7 axis.

机构信息

Department of Gynaecology, Affiliated Hospital of Zunyi Medical University, Dalian Road No.149, Huichuan District, 563000, Zunyi, Guizhou Province, China.

出版信息

J Ovarian Res. 2022 Aug 14;15(1):95. doi: 10.1186/s13048-022-01025-w.

Abstract

BACKGROUND

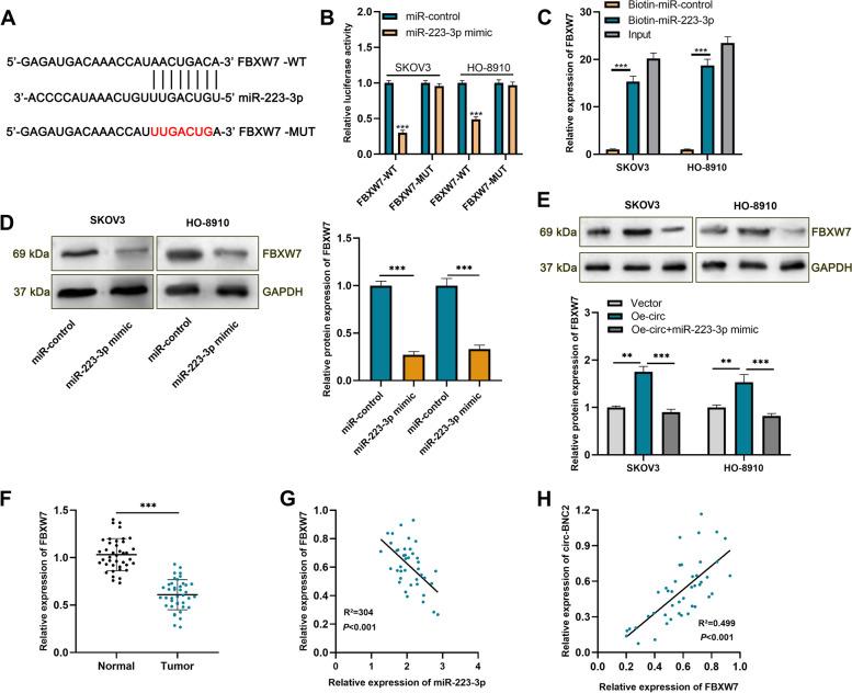
Circular RNAs (circRNAs) are reported to be key regulators in the progression of human cancers. This work focuses on the function and molecular mechanism of circRNA-BNC2 (circ-BNC2) (also known as hsa_circ_0008732) in ovarian cancer (OC).

METHODS

Quantitative real-time polymerase chain reaction (qRT-PCR) was conducted to detect circ-BNC2, microRNA-223-3p (miR-223-3p) and F-box and WD repeat domain containing 7 (FBXW7) mRNA expressions in OC tissues and cells. Besides, cell counting kit 8 (CCK-8), transwell assay and cell cycle assays were executed to assess the proliferative, migrative, invasive abilities, and cell cycle progression of OC cells, respectively. Dual-luciferase reporter gene assay and RNA pull-down assay were used to validate the targeting relationships between miR-223-3p and circ-BNC2 or FBXW7. Western blot was adopted to determine FBXW7 protein levels in OC cells.

RESULTS

Circ-BNC2 expression was downregulated in OC tissues and cell lines, which was associated with higher FIGO stage and lymph node metastasis of OC patients. Circ-BNC2 overexpression repressed the proliferation, migration, invasion of OC cells and induced cell cycle arrest, while silencing circ-BNC2 worked oppositely. Mechanistically, circ-BNC2 could upregulate FBXW7 expression in OC cells via sponging miR-223-3p.

CONCLUSION

Circ-BNC2 suppresses the progression of OC via regulating miR-223-3p / FBXW7 axis. Our findings provided potential biomarker for OC therapy.

摘要

背景

环状 RNA(circRNAs)被报道是人类癌症进展的关键调节因子。本研究专注于环状 RNA-BNC2(circ-BNC2)(也称为 hsa_circ_0008732)在卵巢癌(OC)中的功能和分子机制。

方法

采用实时定量聚合酶链反应(qRT-PCR)检测 OC 组织和细胞中 circ-BNC2、microRNA-223-3p(miR-223-3p)和 F-box 和 WD 重复结构域包含 7(FBXW7)mRNA 的表达。此外,细胞计数试剂盒 8(CCK-8)、Transwell 检测和细胞周期检测分别用于评估 OC 细胞的增殖、迁移、侵袭能力和细胞周期进程。双荧光素酶报告基因检测和 RNA 下拉实验用于验证 miR-223-3p 与 circ-BNC2 或 FBXW7 的靶向关系。Western blot 用于检测 OC 细胞中 FBXW7 蛋白水平。

结果

circ-BNC2 在 OC 组织和细胞系中表达下调,与 OC 患者的 FIGO 分期和淋巴结转移较高有关。circ-BNC2 过表达抑制 OC 细胞的增殖、迁移和侵袭,并诱导细胞周期停滞,而沉默 circ-BNC2 则产生相反的作用。机制上,circ-BNC2 可通过海绵吸附 miR-223-3p 上调 OC 细胞中的 FBXW7 表达。

结论

circ-BNC2 通过调节 miR-223-3p/FBXW7 轴抑制 OC 的进展。我们的研究结果为 OC 治疗提供了潜在的生物标志物。

https://cdn.ncbi.nlm.nih.gov/pmc/blobs/640c/9377053/9ed3da9eb8c0/13048_2022_1025_Fig1_HTML.jpg

文献检索

告别复杂PubMed语法,用中文像聊天一样搜索,搜遍4000万医学文献。AI智能推荐,让科研检索更轻松。

立即免费搜索

文件翻译

保留排版,准确专业,支持PDF/Word/PPT等文件格式,支持 12+语言互译。

免费翻译文档

深度研究

AI帮你快速写综述,25分钟生成高质量综述,智能提取关键信息,辅助科研写作。

立即免费体验