• 文献检索
  • 文档翻译
  • 深度研究
  • 学术资讯
  • Suppr Zotero 插件Zotero 插件
  • 邀请有礼
  • 套餐&价格
  • 历史记录
应用&插件
Suppr Zotero 插件Zotero 插件浏览器插件Mac 客户端Windows 客户端微信小程序
定价
高级版会员购买积分包购买API积分包
服务
文献检索文档翻译深度研究API 文档MCP 服务
关于我们
关于 Suppr公司介绍联系我们用户协议隐私条款
关注我们

Suppr 超能文献

核心技术专利:CN118964589B侵权必究
粤ICP备2023148730 号-1Suppr @ 2026

文献检索

告别复杂PubMed语法,用中文像聊天一样搜索,搜遍4000万医学文献。AI智能推荐,让科研检索更轻松。

立即免费搜索

文件翻译

保留排版,准确专业,支持PDF/Word/PPT等文件格式,支持 12+语言互译。

免费翻译文档

深度研究

AI帮你快速写综述,25分钟生成高质量综述,智能提取关键信息,辅助科研写作。

立即免费体验

抑制富含心肌成纤维细胞的组蛋白甲基转移酶Dot1L可预防心肌纤维化和心脏功能障碍。

Inhibition of the cardiac fibroblast-enriched histone methyltransferase Dot1L prevents cardiac fibrosis and cardiac dysfunction.

作者信息

Xu Jie, Wang Jinghuan, Long Fen, Zhong Wen, Su Haibi, Su Zhenghua, Liu Xinhua

机构信息

School of Pharmacy, Pharmacophenomics Laboratory, Human Phenome Institute, Fudan University, 825, Zhangheng Road, Pudong New District, Shanghai, 201203, People's Republic of China.

出版信息

Cell Biosci. 2022 Aug 19;12(1):134. doi: 10.1186/s13578-022-00877-5.

DOI:10.1186/s13578-022-00877-5
PMID:35986422
原文链接:https://pmc.ncbi.nlm.nih.gov/articles/PMC9392317/
Abstract

BACKGROUND

Cardiac fibrosis is characterized by excessive extracellular matrix deposition that contributes to compromised cardiac function and potentially heart failure. Disruptor of telomeric silencing 1-like (Dot1L) is the catalytic enzyme required for histone H3K79 methylation which has been demonstrated to play a role in transcriptional activation. However, the functions of Dot1L in the process of cardiac fibrosis still remain unknown.

RESULTS

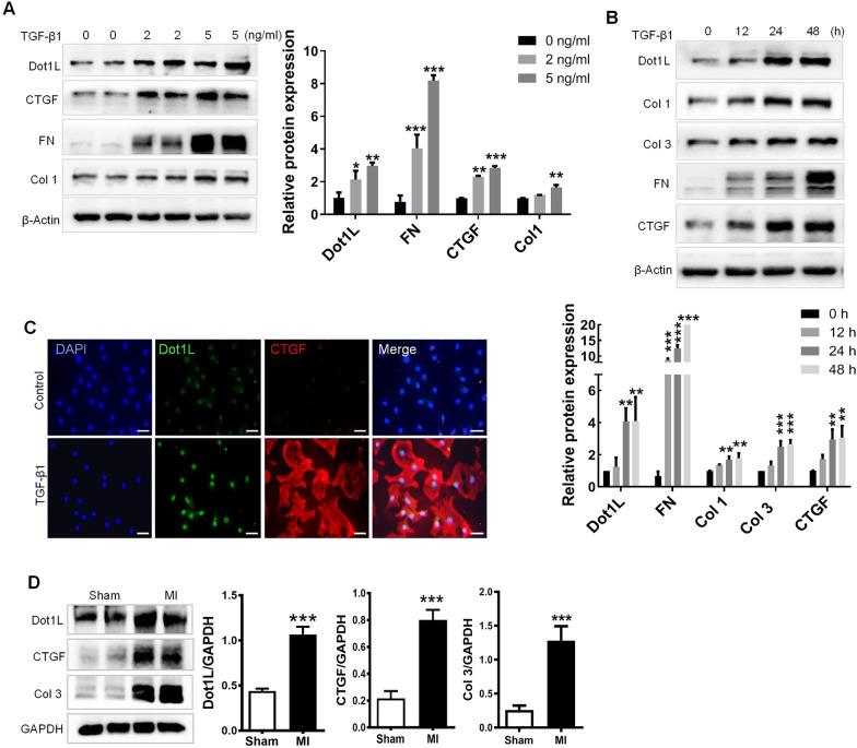
In the present study, we found that endogenous Dot1L is upregulated in cardiac fibroblasts (CFs) treated with angiotensin II (Ang II) or transforming growth factor (TGF)-β1, along with elevated extracellular matrix (ECM) such as fibronectin, collagen I and III. Silencing or inhibiting Dot1L mitigated Ang II-induced myofibroblast generation and fibrogenesis. We identified the transcription factor-forkhead box O (FoxO) 3a as a novel substrate of Dot1L, the transcriptional activating mark H3K79me3 level on the promoter of FoxO3a was increase in activated-CFs, and inhibition of Dot1L markedly decreased FoxO3a transcription accompanied by a significant decrease in the expression of fibrogenic gene. Knockdown of FoxO3a could alleviate ECM deposition induced by Ang II, on the contrary, overexpression FoxO3a resulting in CFs activation. Consistently, in vivo Dot1L ablation rescued myocardial ischemia-induced cardiac fibrosis and improved cardiac function.

CONCLUSIONS

Our findings conclude that upregulation of Dot1L results in activation of the cardiac fibroblasts to promote profibrotic gene, eventually causes cardiac fibrosis. Pharmacological targeting for Dot1L might represent a promising therapeutic approach for the treatment of human cardiac fibrosis and other fibrotic diseases.

摘要

背景

心脏纤维化的特征是细胞外基质过度沉积,这会导致心脏功能受损并可能引发心力衰竭。端粒沉默破坏因子1样蛋白(Dot1L)是组蛋白H3K79甲基化所需的催化酶,已证明其在转录激活中发挥作用。然而,Dot1L在心脏纤维化过程中的功能仍不清楚。

结果

在本研究中,我们发现用血管紧张素II(Ang II)或转化生长因子(TGF)-β1处理的心脏成纤维细胞(CFs)中内源性Dot1L上调,同时细胞外基质(ECM)如纤连蛋白、I型和III型胶原也升高。沉默或抑制Dot1L可减轻Ang II诱导的肌成纤维细胞生成和纤维化。我们确定转录因子叉头框O(FoxO)3a是Dot1L的一种新底物,在活化的CFs中FoxO3a启动子上的转录激活标记H3K79me3水平升高,抑制Dot1L可显著降低FoxO3a转录,并伴随纤维化基因表达的显著降低。敲低FoxO3a可减轻Ang II诱导的ECM沉积,相反,过表达FoxO3a会导致CFs活化。同样,在体内,Dot1L基因敲除可挽救心肌缺血诱导的心脏纤维化并改善心脏功能。

结论

我们的研究结果表明,Dot1L上调导致心脏成纤维细胞活化,促进促纤维化基因表达,最终导致心脏纤维化。针对Dot1L的药物靶向治疗可能是治疗人类心脏纤维化和其他纤维化疾病的一种有前景的治疗方法。

https://cdn.ncbi.nlm.nih.gov/pmc/blobs/dcc8/9392317/02750c4df91a/13578_2022_877_Fig7_HTML.jpg
https://cdn.ncbi.nlm.nih.gov/pmc/blobs/dcc8/9392317/c8f4a0d701f9/13578_2022_877_Fig1_HTML.jpg
https://cdn.ncbi.nlm.nih.gov/pmc/blobs/dcc8/9392317/59803c1de3ab/13578_2022_877_Fig2_HTML.jpg
https://cdn.ncbi.nlm.nih.gov/pmc/blobs/dcc8/9392317/28e2fc8365c0/13578_2022_877_Fig3_HTML.jpg
https://cdn.ncbi.nlm.nih.gov/pmc/blobs/dcc8/9392317/8e5e3c10c8e9/13578_2022_877_Fig4_HTML.jpg
https://cdn.ncbi.nlm.nih.gov/pmc/blobs/dcc8/9392317/5967f88952b2/13578_2022_877_Fig5_HTML.jpg
https://cdn.ncbi.nlm.nih.gov/pmc/blobs/dcc8/9392317/bbb2d9224c16/13578_2022_877_Fig6_HTML.jpg
https://cdn.ncbi.nlm.nih.gov/pmc/blobs/dcc8/9392317/02750c4df91a/13578_2022_877_Fig7_HTML.jpg
https://cdn.ncbi.nlm.nih.gov/pmc/blobs/dcc8/9392317/c8f4a0d701f9/13578_2022_877_Fig1_HTML.jpg
https://cdn.ncbi.nlm.nih.gov/pmc/blobs/dcc8/9392317/59803c1de3ab/13578_2022_877_Fig2_HTML.jpg
https://cdn.ncbi.nlm.nih.gov/pmc/blobs/dcc8/9392317/28e2fc8365c0/13578_2022_877_Fig3_HTML.jpg
https://cdn.ncbi.nlm.nih.gov/pmc/blobs/dcc8/9392317/8e5e3c10c8e9/13578_2022_877_Fig4_HTML.jpg
https://cdn.ncbi.nlm.nih.gov/pmc/blobs/dcc8/9392317/5967f88952b2/13578_2022_877_Fig5_HTML.jpg
https://cdn.ncbi.nlm.nih.gov/pmc/blobs/dcc8/9392317/bbb2d9224c16/13578_2022_877_Fig6_HTML.jpg
https://cdn.ncbi.nlm.nih.gov/pmc/blobs/dcc8/9392317/02750c4df91a/13578_2022_877_Fig7_HTML.jpg

相似文献

1
Inhibition of the cardiac fibroblast-enriched histone methyltransferase Dot1L prevents cardiac fibrosis and cardiac dysfunction.抑制富含心肌成纤维细胞的组蛋白甲基转移酶Dot1L可预防心肌纤维化和心脏功能障碍。
Cell Biosci. 2022 Aug 19;12(1):134. doi: 10.1186/s13578-022-00877-5.
2
Histone methyltransferase DOT1L mediates the TGF-β1/Smad3 signaling pathway through epigenetic modification of SYK in myocardial infarction.组蛋白甲基转移酶 DOT1L 通过表观遗传修饰心肌梗死后的 SYK 介导 TGF-β1/Smad3 信号通路。
Hum Cell. 2022 Jan;35(1):98-110. doi: 10.1007/s13577-021-00625-w. Epub 2021 Oct 11.
3
The histone methyltransferase DOT1L is a new epigenetic regulator of pulmonary fibrosis.组蛋白甲基转移酶 DOT1L 是肺纤维化的一种新的表观遗传调节剂。
Cell Death Dis. 2022 Jan 17;13(1):60. doi: 10.1038/s41419-021-04365-5.
4
Blocking the histone lysine 79 methyltransferase DOT1L alleviates renal fibrosis through inhibition of renal fibroblast activation and epithelial-mesenchymal transition.阻断组蛋白赖氨酸 79 甲基转移酶 DOT1L 通过抑制肾成纤维细胞激活和上皮-间充质转化减轻肾纤维化。
FASEB J. 2019 Nov;33(11):11941-11958. doi: 10.1096/fj.201801861R. Epub 2019 Aug 2.
5
Targeting JMJD3 histone demethylase mediates cardiac fibrosis and cardiac function following myocardial infarction.靶向 JMJD3 组蛋白去甲基化酶可减轻心肌梗死后的心脏纤维化和心功能障碍。
Biochem Biophys Res Commun. 2020 Aug 6;528(4):671-677. doi: 10.1016/j.bbrc.2020.05.115. Epub 2020 Jun 6.
6
FOXF1 ameliorates angiotensin II-induced cardiac fibrosis in cardiac fibroblasts through inhibiting the TGF-β1/Smad3 signaling pathway.叉头框蛋白F1(FOXF1)通过抑制转化生长因子-β1(TGF-β1)/Smad3信号通路改善血管紧张素II诱导的心脏成纤维细胞的心肌纤维化。
J Recept Signal Transduct Res. 2020 Dec;40(6):493-500. doi: 10.1080/10799893.2020.1772299. Epub 2020 Jun 4.
7
Endogenous CCN5 Participates in Angiotensin II/TGF-β Networking of Cardiac Fibrosis in High Angiotensin II-Induced Hypertensive Heart Failure.内源性CCN5参与高肾素血管紧张素II诱导的高血压性心力衰竭中血管紧张素II/转化生长因子-β介导的心脏纤维化网络。
Front Pharmacol. 2020 Sep 3;11:1235. doi: 10.3389/fphar.2020.01235. eCollection 2020.
8
Silencing or inhibition of H3K79 methyltransferase DOT1L induces cell cycle arrest by epigenetically modulating c-Myc expression in colorectal cancer.沉默或抑制 H3K79 甲基转移酶 DOT1L 通过表观遗传调控结直肠癌细胞中 c-Myc 的表达诱导细胞周期停滞。
Clin Epigenetics. 2019 Dec 30;11(1):199. doi: 10.1186/s13148-019-0778-y.
9
Role of FoxO3a as a negative regulator of the cardiac myofibroblast conversion induced by TGF-β1.FoxO3a 在 TGF-β1 诱导的心肌成纤维细胞转化中的负调控作用。
Biochim Biophys Acta Mol Cell Res. 2020 Jul;1867(7):118695. doi: 10.1016/j.bbamcr.2020.118695. Epub 2020 Mar 10.
10
The disruptor of telomeric silencing 1-like (DOT1L) promotes peritoneal fibrosis through the upregulation and activation of protein tyrosine kinases.端粒沉默调节因子 1 样蛋白(DOT1L)通过上调和激活蛋白酪氨酸激酶促进腹膜纤维化。
Mol Biomed. 2024 Jan 4;5(1):3. doi: 10.1186/s43556-023-00161-z.

引用本文的文献

1
Epigenetic modifications in cardiac fibrosis: recent evidence of new pharmacological targets.心脏纤维化中的表观遗传修饰:新药理学靶点的最新证据
Front Mol Biosci. 2025 May 2;12:1583446. doi: 10.3389/fmolb.2025.1583446. eCollection 2025.
2
The epigenetic regulation of crosstalk between cardiac fibroblasts and other cardiac cell types during stress.应激期间心脏成纤维细胞与其他心脏细胞类型之间串扰的表观遗传调控。
Front Cardiovasc Med. 2025 Apr 8;12:1539826. doi: 10.3389/fcvm.2025.1539826. eCollection 2025.
3
Emerging Insights into Sall4's Role in Cardiac Regenerative Medicine.

本文引用的文献

1
The epigenetic enzyme DOT1L orchestrates vascular smooth muscle cell-monocyte crosstalk and protects against atherosclerosis via the NF-κB pathway.表观遗传酶 DOT1L 通过 NF-κB 通路协调血管平滑肌细胞-单核细胞串扰并防止动脉粥样硬化。
Eur Heart J. 2022 Nov 14;43(43):4562-4576. doi: 10.1093/eurheartj/ehac097.
2
Histone methyltransferase DOT1L mediates the TGF-β1/Smad3 signaling pathway through epigenetic modification of SYK in myocardial infarction.组蛋白甲基转移酶 DOT1L 通过表观遗传修饰心肌梗死后的 SYK 介导 TGF-β1/Smad3 信号通路。
Hum Cell. 2022 Jan;35(1):98-110. doi: 10.1007/s13577-021-00625-w. Epub 2021 Oct 11.
3
对Sall4在心脏再生医学中作用的新见解
Cells. 2025 Jan 21;14(3):154. doi: 10.3390/cells14030154.
4
Unraveling the relationship between histone methylation and nonalcoholic fatty liver disease.解析组蛋白甲基化与非酒精性脂肪性肝病之间的关系。
World J Hepatol. 2024 May 27;16(5):703-715. doi: 10.4254/wjh.v16.i5.703.
5
Epigenetic regulation of heart failure.心力衰竭的表观遗传学调控。
Curr Opin Cardiol. 2024 Jul 1;39(4):371-379. doi: 10.1097/HCO.0000000000001150. Epub 2024 Apr 5.
6
Epigenetic modification in liver fibrosis: Promising therapeutic direction with significant challenges ahead.肝纤维化中的表观遗传修饰:充满希望的治疗方向,但前路挑战重重。
Acta Pharm Sin B. 2024 Mar;14(3):1009-1029. doi: 10.1016/j.apsb.2023.10.023. Epub 2023 Nov 4.
7
Bioactive Compounds and Cardiac Fibrosis: Current Insight and Future Prospect.生物活性化合物与心脏纤维化:当前见解与未来展望
J Cardiovasc Dev Dis. 2023 Jul 21;10(7):313. doi: 10.3390/jcdd10070313.
8
An Updated Review on the Significance of DNA and Protein Methyltransferases and De-methylases in Human Diseases: From Molecular Mechanism to Novel Therapeutic Approaches.DNA和蛋白质甲基转移酶及去甲基酶在人类疾病中的意义最新综述:从分子机制到新型治疗方法
Curr Med Chem. 2024;31(23):3550-3587. doi: 10.2174/0929867330666230607124803.
Epigenetic-sensitive pathways in personalized therapy of major cardiovascular diseases.
表观遗传敏感途径在主要心血管疾病的个体化治疗中的作用。
Pharmacol Ther. 2020 Jun;210:107514. doi: 10.1016/j.pharmthera.2020.107514. Epub 2020 Feb 24.
4
Mechanism of Cross-talk between H2B Ubiquitination and H3 Methylation by Dot1L.Dot1L 介导的 H2B 泛素化与 H3 甲基化的串扰机制。
Cell. 2019 Mar 7;176(6):1490-1501.e12. doi: 10.1016/j.cell.2019.02.002. Epub 2019 Feb 11.
5
From chemo-prevention to epigenetic regulation: The role of isothiocyanates in skin cancer prevention.从化学预防到表观遗传调控:异硫氰酸酯在皮肤癌预防中的作用。
Pharmacol Ther. 2018 Oct;190:187-201. doi: 10.1016/j.pharmthera.2018.06.001. Epub 2018 Jun 8.
6
Epigenetic control of gene regulation during development and disease: A view from the retina.发育和疾病过程中基因调控的表观遗传控制:从视网膜看问题。
Prog Retin Eye Res. 2018 Jul;65:1-27. doi: 10.1016/j.preteyeres.2018.03.002. Epub 2018 Mar 12.
7
Epigenetic Regulation of Biological Rhythms: An Evolutionary Ancient Molecular Timer.生物节律的表观遗传调控:一种古老的进化分子计时器。
Trends Genet. 2018 Feb;34(2):90-100. doi: 10.1016/j.tig.2017.11.003. Epub 2017 Dec 5.
8
Apelin Is a Negative Regulator of Angiotensin II-Mediated Adverse Myocardial Remodeling and Dysfunction.Apelin是血管紧张素II介导的不良心肌重塑和功能障碍的负调节因子。
Hypertension. 2017 Dec;70(6):1165-1175. doi: 10.1161/HYPERTENSIONAHA.117.10156. Epub 2017 Oct 3.
9
The role and clinical implications of diastolic dysfunction in aortic stenosis.舒张功能障碍在主动脉瓣狭窄中的作用及临床意义。
Heart. 2017 Oct;103(19):1481-1487. doi: 10.1136/heartjnl-2017-311506. Epub 2017 Jul 6.
10
Small molecule-mediated inhibition of myofibroblast transdifferentiation for the treatment of fibrosis.小分子介导的肌成纤维细胞转分化抑制用于纤维化治疗
Proc Natl Acad Sci U S A. 2017 May 2;114(18):4679-4684. doi: 10.1073/pnas.1702750114. Epub 2017 Apr 17.