Division of Gastroenterology and Hepatology, Department of Medicine, University of Miami Miller School of Medicine, Miami, Florida, USA.
Department of Immunology and Microbiology, The Scripps Research Institute, Jupiter, Florida, USA.
Inflamm Bowel Dis. 2022 Dec 1;28(12):1800-1812. doi: 10.1093/ibd/izac151.
Inflammatory bowel disease (IBD) involves chronic T cell-mediated inflammatory responses. Vedolizumab (VDZ), a monoclonal antibody against α4β7 integrin, inhibits lymphocyte extravasation into intestinal mucosae and is effective in ulcerative colitis (UC) and Crohn's disease (CD).
We sought to identify immune cell phenotypic and gene expression signatures that related to response to VDZ.
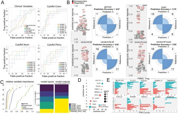
Peripheral blood (PBMC) and lamina propria mononuclear cells (LPMCs) were analyzed by flow cytometry and Cytofkit. Sorted CD4 + memory (Tmem) or regulatory T (Treg) cells from PBMC and LPMC were analyzed by RNA sequencing (RNA-seq). Clinical response (≥2-point drop in partial Mayo scores [UC] or Harvey-Bradshaw index [CD]) was assessed 14 to 22 weeks after VDZ initiation. Machine-learning models were used to infer combinatorial traits that predicted response to VDZ.
Seventy-one patients were enrolled: 37 received VDZ and 21 patients remained on VDZ >2 years. Fourteen of 37 patients (38%; 8 UC, 6 CD) responded to VDZ. Immune cell phenotypes and CD4 + Tmem and Treg transcriptional behaviors were most divergent between the ileum and colon, irrespective of IBD subtype or inflammation status. Vedolizumab treatment had the greatest impact on Treg metabolic pathways, and response was associated with increased expression of genes involved in oxidative phosphorylation. The strongest clinical predictor of VDZ efficacy was concurrent use of thiopurines. Mucosal tissues offered the greatest number of response-predictive biomarkers, whereas PBMC Treg-expressed genes were the best predictors in combinatorial models of response.
Mucosal and peripheral blood immune cell phenotypes and transcriptional profiles can inform VDZ efficacy and inform new opportunities for combination therapies.
炎症性肠病(IBD)涉及慢性 T 细胞介导的炎症反应。Vedolizumab(VDZ),一种针对 α4β7 整合素的单克隆抗体,可抑制淋巴细胞渗出到肠黏膜,并对溃疡性结肠炎(UC)和克罗恩病(CD)有效。
我们试图确定与 VDZ 反应相关的免疫细胞表型和基因表达特征。
通过流式细胞术和 Cytofkit 分析外周血(PBMC)和固有层单核细胞(LPMCs)。通过 RNA 测序(RNA-seq)分析 PBMC 和 LPMC 中分离的 CD4+记忆(Tmem)或调节性 T(Treg)细胞。在 VDZ 起始后 14 至 22 周评估临床反应(UC 的部分 Mayo 评分[UC]或 CD 的 Harvey-Bradshaw 指数[CD]下降≥2 分)。使用机器学习模型推断预测 VDZ 反应的组合特征。
共纳入 71 例患者:37 例接受 VDZ 治疗,21 例患者 VDZ 治疗>2 年。37 例患者中有 14 例(38%;8 例 UC,6 例 CD)对 VDZ 有反应。无论 IBD 亚型或炎症状态如何,回肠和结肠之间的免疫细胞表型和 CD4+Tmem 和 Treg 转录行为最为不同。VDZ 治疗对 Treg 代谢途径的影响最大,反应与参与氧化磷酸化的基因表达增加有关。VDZ 疗效的最强临床预测因子是同时使用硫嘌呤。黏膜组织提供了最多的反应预测生物标志物,而 PBMC Treg 表达的基因是反应组合模型中最好的预测因子。
黏膜和外周血免疫细胞表型和转录谱可以为 VDZ 的疗效提供信息,并为联合治疗提供新的机会。