Shoup Deben N, Scarpitti Brian T, Schultz Zachary D
Department of Chemistry and Biochemistry, The Ohio State University, Columbus, Ohio 43210, United States.
Comprehensive Cancer Center, The Ohio State University, Columbus, Ohio 43210, United States.
ACS Meas Sci Au. 2022 Aug 17;2(4):332-341. doi: 10.1021/acsmeasuresciau.2c00013. Epub 2022 Apr 27.
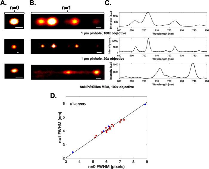
High spatial resolution imaging and chemical-specific detection in living organisms is important in a wide range of fields from medicine to catalysis. In this work, we characterize a wide-field surface-enhanced Raman scattering (SERS) imaging approach capable of simultaneously capturing images and SERS spectra from nanoparticle SERS tags in cancer cells. By passing the image through a transmission diffraction grating before it reaches an array detector, we record the image and wavelength dispersed signal simultaneously on the camera sensor. Optimization of the experiment provides an approach with better spectral resolution and more rapid acquisition than liquid crystal tunable filters commonly used for wide-field SERS imaging. Intensity fluctuations inherent to SERS enabled localization algorithms to be applied to both the spatial and spectral domain, providing super-resolution SERS images that are correlated with improved peak positions identified in the spectrum of the SERS tag. The detected Raman signal is shown to be sensitive to the focal plane, providing three-dimensional (3D) sectioning abilities for the detected nanoparticles. Our work demonstrates spectrally resolved super-resolution SERS imaging that has the potential to be applied to complex physical and biological imaging applications.
在从医学到催化等广泛领域中,生物体内的高空间分辨率成像和化学特异性检测都非常重要。在这项工作中,我们对一种宽场表面增强拉曼散射(SERS)成像方法进行了表征,该方法能够同时从癌细胞中的纳米颗粒SERS标签捕获图像和SERS光谱。通过在图像到达阵列探测器之前使其通过透射衍射光栅,我们在相机传感器上同时记录图像和波长色散信号。与常用于宽场SERS成像的液晶可调滤光片相比,该实验的优化提供了一种具有更好光谱分辨率和更快采集速度的方法。SERS固有的强度波动使得定位算法能够应用于空间和光谱域,从而提供与SERS标签光谱中识别出的改进峰位置相关的超分辨率SERS图像。检测到的拉曼信号显示出对焦平面敏感,为检测到的纳米颗粒提供了三维(3D)切片能力。我们的工作展示了光谱分辨的超分辨率SERS成像,其有潜力应用于复杂的物理和生物成像应用。