Suppr超能文献

CCL25/CCR9 相互作用促进唾液腺腺样囊性癌的恶性行为 通过 PI3K/AKT 信号通路。

CCL25/CCR9 interaction promotes the malignant behavior of salivary adenoid cystic carcinoma the PI3K/AKT signaling pathway.

机构信息

School of Stomatology, Dalian Medical University, Dalian, China.

The Affiliated Stomatological Hospital of Dalian Medical University, Dalian Medical University, Dalian, China.

出版信息

PeerJ. 2022 Aug 19;10:e13844. doi: 10.7717/peerj.13844. eCollection 2022.

Abstract

BACKGROUND

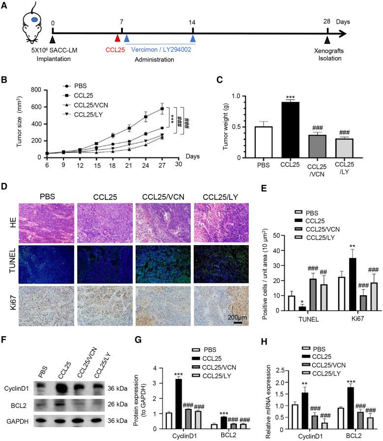
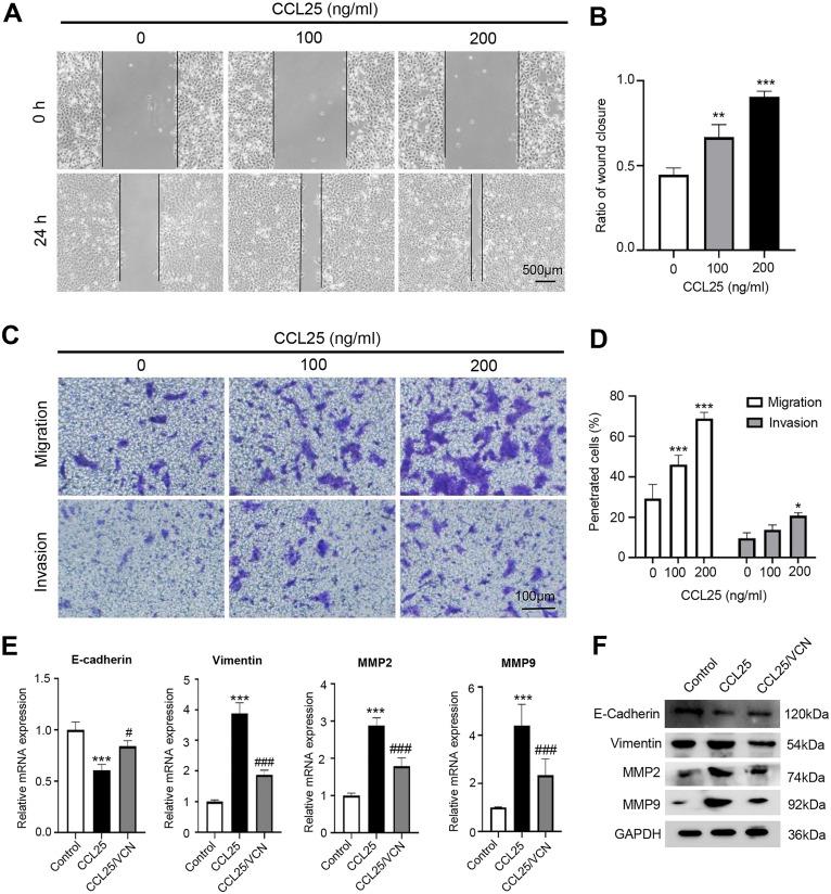
CC chemokine receptor 9 (CCR9), an organ-specific chemokine receptor, interacts with its exclusive ligand CCL25 to promote tumor proliferation and metastasis. However, the effect of CCR9 on salivary adenoid cystic carcinoma (SACC) malignant behavior remains unknown. This study aimed to investigate the specific molecular mechanism by which CCR9/CCL25 modulates malignant progression in SACC.

METHODS

Immunohistochemistry staining and RT-qPCR analyses were performed to detect the correlation of CCR9 expression and tumor progression-associated markers in SACC. , SACC cell proliferation and apoptosis were evaluated using Cell Counting Kit-8 and colon formation, and cell migration and invasion were detected by wound healing and transwell assays. Vercirnon was used as an inhibitor of CCR9, and LY294002 was used as an inhibitor of the PI3K/AKT pathway in this study. Western blot and RT-qPCR assays were carried out to measure the downstream factors of the interaction of CCL25 and CCR9. The effect of CCL25 on the development of SACC was examined by a xenograft tumor model in nude mice following CCL25, Vercirnon and LY294002 treatment.

RESULTS

CCR9 was highly expressed in SACC compared with adjacent salivary gland tissues, and its level was associated with tumor proliferation and metastases. CCL25 enhanced cell proliferation, migration, and invasion through its interaction with CCR9 and exerted an antiapoptotic effect on SACC cells. Targeting CCR9 Vercirnon significantly reduced the phosphorylation level of AKT induced by CCL25. CCL25/CCR9 could activate its downstream factors through the PI3K/AKT signaling pathway, such as cyclin D1, BCL2 and SLUG, thus promoting SACC cell proliferation, antiapoptosis, invasion and metastasis. The data from the xenograft mouse models further proved that CCL25 administration promoted malignant tumor progression by activating the PI3K/AKT pathway.

CONCLUSION

The interaction of CCL25 and CCR9 promotes tumor growth and metastasis in SACC by activating the PI3K/AKT signaling pathway, offering a promising strategy for SACC treatment.

摘要

背景

CC 趋化因子受体 9(CCR9)是一种器官特异性趋化因子受体,与它的特异性配体 CCL25 相互作用,促进肿瘤的增殖和转移。然而,CCR9 对唾液腺腺样囊性癌(SACC)恶性行为的影响尚不清楚。本研究旨在探讨 CCR9/CCL25 调节 SACC 恶性进展的特定分子机制。

方法

采用免疫组织化学染色和 RT-qPCR 分析检测 CCR9 表达与 SACC 肿瘤进展相关标志物的相关性。通过细胞计数试剂盒-8 和结肠形成实验评估 SACC 细胞的增殖和凋亡,通过划痕愈合和 Transwell 实验检测细胞迁移和侵袭。本研究中使用 Vercirnon 作为 CCR9 的抑制剂,使用 LY294002 作为 PI3K/AKT 通路的抑制剂。通过 Western blot 和 RT-qPCR 实验测定 CCL25 和 CCR9 相互作用的下游因子。通过裸鼠皮下移植瘤模型,观察 CCL25、Vercirnon 和 LY294002 处理后 CCL25 对 SACC 发展的影响。

结果

与相邻唾液腺组织相比,CCR9 在 SACC 中高表达,其水平与肿瘤增殖和转移有关。CCL25 通过与 CCR9 相互作用增强 SACC 细胞的增殖、迁移和侵袭,并发挥抗凋亡作用。靶向 CCR9 的 Vercirnon 可显著降低 CCL25 诱导的 AKT 磷酸化水平。CCL25/CCR9 可通过 PI3K/AKT 信号通路激活其下游因子,如 cyclin D1、BCL2 和 SLUG,从而促进 SACC 细胞增殖、抗凋亡、侵袭和转移。来自异种移植小鼠模型的数据进一步证明,CCL25 通过激活 PI3K/AKT 通路促进恶性肿瘤的进展。

结论

CCL25 与 CCR9 的相互作用通过激活 PI3K/AKT 信号通路促进 SACC 肿瘤的生长和转移,为 SACC 的治疗提供了一种有前景的策略。

https://cdn.ncbi.nlm.nih.gov/pmc/blobs/328e/9394511/c3ef3b98a089/peerj-10-13844-g001.jpg

文献检索

告别复杂PubMed语法,用中文像聊天一样搜索,搜遍4000万医学文献。AI智能推荐,让科研检索更轻松。

立即免费搜索

文件翻译

保留排版,准确专业,支持PDF/Word/PPT等文件格式,支持 12+语言互译。

免费翻译文档

深度研究

AI帮你快速写综述,25分钟生成高质量综述,智能提取关键信息,辅助科研写作。

立即免费体验