• 文献检索
  • 文档翻译
  • 深度研究
  • 学术资讯
  • Suppr Zotero 插件Zotero 插件
  • 邀请有礼
  • 套餐&价格
  • 历史记录
应用&插件
Suppr Zotero 插件Zotero 插件浏览器插件Mac 客户端Windows 客户端微信小程序
定价
高级版会员购买积分包购买API积分包
服务
文献检索文档翻译深度研究API 文档MCP 服务
关于我们
关于 Suppr公司介绍联系我们用户协议隐私条款
关注我们

Suppr 超能文献

核心技术专利:CN118964589B侵权必究
粤ICP备2023148730 号-1Suppr @ 2026

文献检索

告别复杂PubMed语法,用中文像聊天一样搜索,搜遍4000万医学文献。AI智能推荐,让科研检索更轻松。

立即免费搜索

文件翻译

保留排版,准确专业,支持PDF/Word/PPT等文件格式,支持 12+语言互译。

免费翻译文档

深度研究

AI帮你快速写综述,25分钟生成高质量综述,智能提取关键信息,辅助科研写作。

立即免费体验

一种改良的器官外植体培养方法揭示了成年肠道中的干细胞谱系动态。

An improved organ explant culture method reveals stem cell lineage dynamics in the adult intestine.

机构信息

Department of Oncological Sciences, Huntsman Cancer Institute, University of Utah, Salt Lake City, United States.

出版信息

Elife. 2022 Aug 25;11:e76010. doi: 10.7554/eLife.76010.

DOI:10.7554/eLife.76010
PMID:36005292
原文链接:https://pmc.ncbi.nlm.nih.gov/articles/PMC9578704/
Abstract

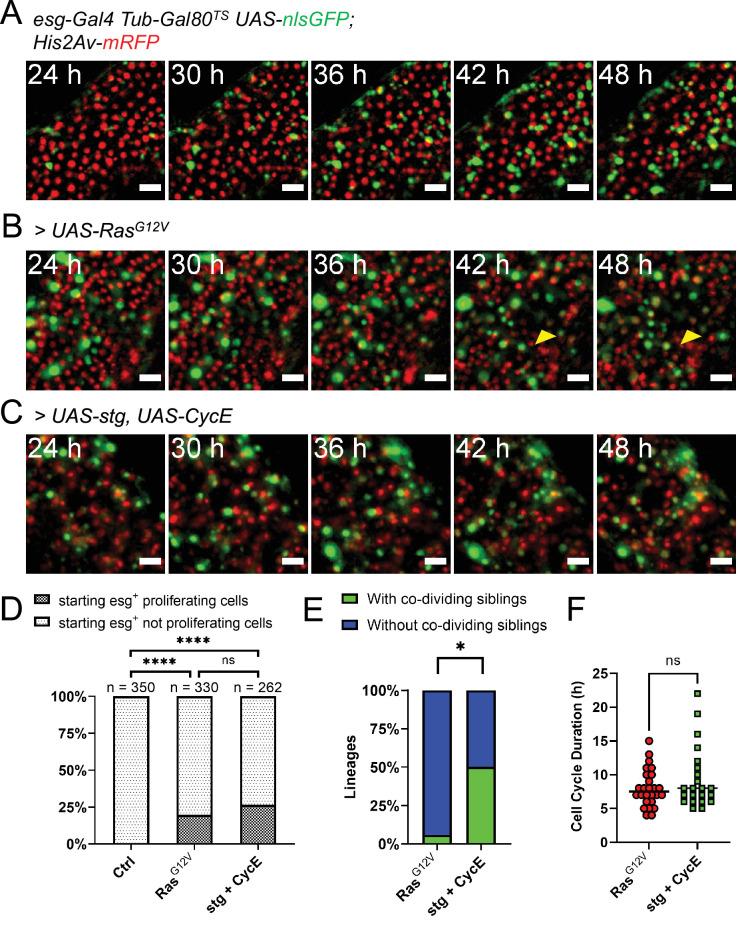
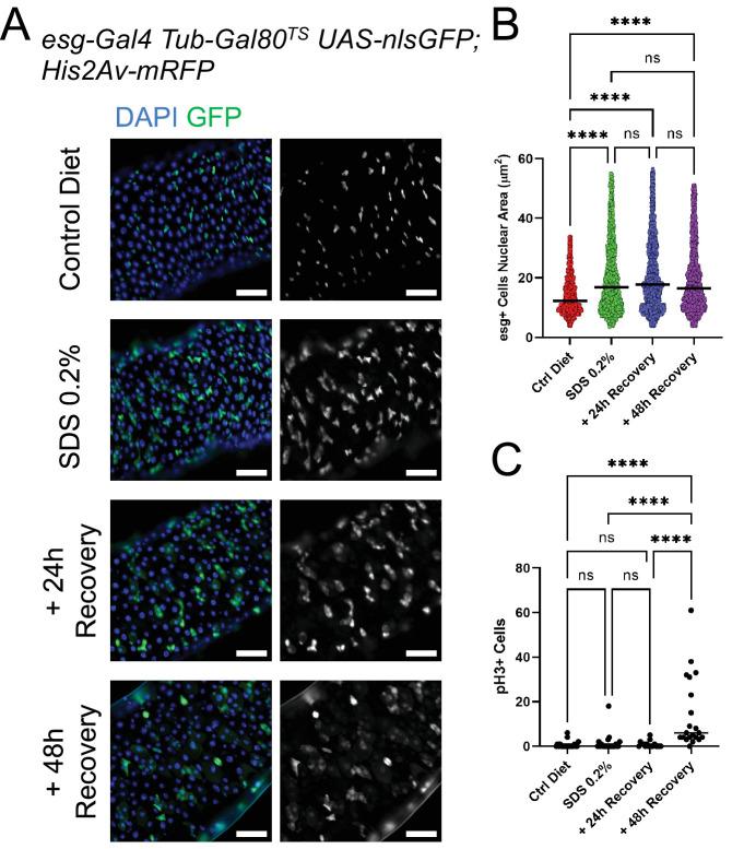
In recent years, live-imaging techniques have been developed for the adult midgut of that allow temporal characterization of key processes involved in stem cell and tissue homeostasis. However, these organ culture techniques have been limited to imaging sessions of 16 hours, an interval too short to track dynamic processes such as damage responses and regeneration, which can unfold over several days. Therefore, we developed an organ explant culture protocol capable of sustaining midguts ex vivo for up to 3 days. This was made possible by the formulation of a culture medium specifically designed for adult tissues with an increased Na/K ratio and trehalose concentration, and by placing midguts at an air-liquid interface for enhanced oxygenation. We show that midgut progenitor cells can respond to gut epithelial damage ex vivo, proliferating and differentiating to replace lost cells, but are quiescent in healthy intestines. Using ex vivo gene induction to promote stem cell proliferation using or and overexpression, we demonstrate that progenitor cell lineages can be traced through multiple cell divisions using live imaging. We show that the same culture set-up is useful for imaging adult renal tubules and ovaries for up to 3 days and hearts for up to 10 days. By enabling both long-term imaging and real-time ex vivo gene manipulation, our simple culture protocol provides a powerful tool for studies of epithelial biology and cell lineage behavior.

摘要

近年来,已经开发出用于 的成年中肠的活体成像技术,这些技术可以对涉及干细胞和组织稳态的关键过程进行时间特征化。然而,这些器官培养技术仅限于 16 小时的成像会话,这个间隔太短,无法跟踪动态过程,如损伤反应和再生,这些过程可能需要几天时间才能展开。因此,我们开发了一种器官外植体培养方案,能够使中肠在体外维持长达 3 天。这是通过专门为成年 组织设计的培养基来实现的,该培养基具有增加的 Na/K 比和海藻糖浓度,并通过将中肠置于气液界面上来增强氧合作用。我们表明,中肠祖细胞可以在体外对肠道上皮损伤做出反应,增殖和分化以替代丢失的细胞,但在健康的肠道中处于静止状态。我们使用体外基因诱导来促进 使用 或 和 过表达的干细胞增殖,我们通过活体成像证明了祖细胞谱系可以通过多次细胞分裂进行追踪。我们表明,相同的培养设置可用于对成年肾小管、卵巢进行长达 3 天的成像,对心脏进行长达 10 天的成像。通过实现长期成像和实时体外基因操作,我们的简单培养方案为上皮生物学和细胞谱系行为的研究提供了强大的工具。

https://cdn.ncbi.nlm.nih.gov/pmc/blobs/3e3c/9578704/f1f48ce0f302/elife-76010-sa2-fig1.jpg
https://cdn.ncbi.nlm.nih.gov/pmc/blobs/3e3c/9578704/57a131f304d2/elife-76010-fig1.jpg
https://cdn.ncbi.nlm.nih.gov/pmc/blobs/3e3c/9578704/edcd2ed5f260/elife-76010-fig2.jpg
https://cdn.ncbi.nlm.nih.gov/pmc/blobs/3e3c/9578704/ff67e9f998f1/elife-76010-fig2-figsupp1.jpg
https://cdn.ncbi.nlm.nih.gov/pmc/blobs/3e3c/9578704/e4ce77473cd5/elife-76010-fig3.jpg
https://cdn.ncbi.nlm.nih.gov/pmc/blobs/3e3c/9578704/8a13d289ce52/elife-76010-fig3-figsupp1.jpg
https://cdn.ncbi.nlm.nih.gov/pmc/blobs/3e3c/9578704/43e693a0d925/elife-76010-fig3-figsupp2.jpg
https://cdn.ncbi.nlm.nih.gov/pmc/blobs/3e3c/9578704/60e471ed03f5/elife-76010-fig3-figsupp3.jpg
https://cdn.ncbi.nlm.nih.gov/pmc/blobs/3e3c/9578704/712ff8574fca/elife-76010-fig4.jpg
https://cdn.ncbi.nlm.nih.gov/pmc/blobs/3e3c/9578704/a0fddd2bbbe2/elife-76010-fig5.jpg
https://cdn.ncbi.nlm.nih.gov/pmc/blobs/3e3c/9578704/306a4aae83d8/elife-76010-fig6.jpg
https://cdn.ncbi.nlm.nih.gov/pmc/blobs/3e3c/9578704/c7c9bef6506f/elife-76010-fig7.jpg
https://cdn.ncbi.nlm.nih.gov/pmc/blobs/3e3c/9578704/d3530168df7b/elife-76010-fig7-figsupp1.jpg
https://cdn.ncbi.nlm.nih.gov/pmc/blobs/3e3c/9578704/81afc7bd0960/elife-76010-fig8.jpg
https://cdn.ncbi.nlm.nih.gov/pmc/blobs/3e3c/9578704/f1f48ce0f302/elife-76010-sa2-fig1.jpg
https://cdn.ncbi.nlm.nih.gov/pmc/blobs/3e3c/9578704/57a131f304d2/elife-76010-fig1.jpg
https://cdn.ncbi.nlm.nih.gov/pmc/blobs/3e3c/9578704/edcd2ed5f260/elife-76010-fig2.jpg
https://cdn.ncbi.nlm.nih.gov/pmc/blobs/3e3c/9578704/ff67e9f998f1/elife-76010-fig2-figsupp1.jpg
https://cdn.ncbi.nlm.nih.gov/pmc/blobs/3e3c/9578704/e4ce77473cd5/elife-76010-fig3.jpg
https://cdn.ncbi.nlm.nih.gov/pmc/blobs/3e3c/9578704/8a13d289ce52/elife-76010-fig3-figsupp1.jpg
https://cdn.ncbi.nlm.nih.gov/pmc/blobs/3e3c/9578704/43e693a0d925/elife-76010-fig3-figsupp2.jpg
https://cdn.ncbi.nlm.nih.gov/pmc/blobs/3e3c/9578704/60e471ed03f5/elife-76010-fig3-figsupp3.jpg
https://cdn.ncbi.nlm.nih.gov/pmc/blobs/3e3c/9578704/712ff8574fca/elife-76010-fig4.jpg
https://cdn.ncbi.nlm.nih.gov/pmc/blobs/3e3c/9578704/a0fddd2bbbe2/elife-76010-fig5.jpg
https://cdn.ncbi.nlm.nih.gov/pmc/blobs/3e3c/9578704/306a4aae83d8/elife-76010-fig6.jpg
https://cdn.ncbi.nlm.nih.gov/pmc/blobs/3e3c/9578704/c7c9bef6506f/elife-76010-fig7.jpg
https://cdn.ncbi.nlm.nih.gov/pmc/blobs/3e3c/9578704/d3530168df7b/elife-76010-fig7-figsupp1.jpg
https://cdn.ncbi.nlm.nih.gov/pmc/blobs/3e3c/9578704/81afc7bd0960/elife-76010-fig8.jpg
https://cdn.ncbi.nlm.nih.gov/pmc/blobs/3e3c/9578704/f1f48ce0f302/elife-76010-sa2-fig1.jpg

相似文献

1
An improved organ explant culture method reveals stem cell lineage dynamics in the adult intestine.一种改良的器官外植体培养方法揭示了成年肠道中的干细胞谱系动态。
Elife. 2022 Aug 25;11:e76010. doi: 10.7554/eLife.76010.
2
Migration of Drosophila intestinal stem cells across organ boundaries.果蝇肠道干细胞跨越器官边界的迁移。
Development. 2013 May;140(9):1903-11. doi: 10.1242/dev.082933.
3
Ubx dynamically regulates Dpp signaling by repressing Dad expression during copper cell regeneration in the adult Drosophila midgut.在成年果蝇中肠铜细胞再生过程中,Ubx通过抑制Dad的表达来动态调节Dpp信号通路。
Dev Biol. 2016 Nov 15;419(2):373-381. doi: 10.1016/j.ydbio.2016.08.027. Epub 2016 Aug 25.
4
A live-imaging protocol for tracking intestinal stem cell divisions in the Drosophila melanogaster pupal midgut.一种用于在黑腹果蝇蛹期肠道中追踪肠干细胞分裂的活体成像方案。
STAR Protoc. 2023 Dec 15;4(4):102749. doi: 10.1016/j.xpro.2023.102749. Epub 2023 Dec 1.
5
Origin and dynamic lineage characteristics of the developing Drosophila midgut stem cells.发育中的果蝇中肠干细胞的起源和动态谱系特征
Dev Biol. 2016 Aug 15;416(2):347-60. doi: 10.1016/j.ydbio.2016.06.018. Epub 2016 Jun 16.
6
Generation and staining of intestinal stem cell lineage in adult midgut.成年中肠肠道干细胞谱系的生成与染色
Methods Mol Biol. 2012;879:47-69. doi: 10.1007/978-1-61779-815-3_4.
7
Identification of progenitor cells and their progenies in adult Drosophila midgut.鉴定成年果蝇肠道中的祖细胞及其后代。
Methods Cell Biol. 2022;170:169-187. doi: 10.1016/bs.mcb.2022.02.013. Epub 2022 Apr 20.
8
Adenomatous polyposis coli regulates Drosophila intestinal stem cell proliferation.腺瘤性结肠息肉病蛋白调控果蝇肠道干细胞增殖。
Development. 2009 Jul;136(13):2255-64. doi: 10.1242/dev.035196.
9
Erratum: Eyestalk Ablation to Increase Ovarian Maturation in Mud Crabs.勘误:切除眼柄以增加泥蟹的卵巢成熟度。
J Vis Exp. 2023 May 26(195). doi: 10.3791/6561.
10
Aging-related upregulation of the homeobox gene caudal represses intestinal stem cell differentiation in Drosophila.龄相关同源盒基因 caudal 的上调抑制果蝇肠道干细胞的分化。
PLoS Genet. 2021 Jul 6;17(7):e1009649. doi: 10.1371/journal.pgen.1009649. eCollection 2021 Jul.

引用本文的文献

1
Polyclonality and metabolic heterogeneity in a colorectal tumor model.结直肠癌肿瘤模型中的多克隆性和代谢异质性
iScience. 2025 Jul 10;28(8):113090. doi: 10.1016/j.isci.2025.113090. eCollection 2025 Aug 15.
2
Protein-responsive gut hormone tachykinin directs food choice and impacts lifespan.蛋白质反应性肠道激素速激肽指导食物选择并影响寿命。
Nat Metab. 2025 Apr 14. doi: 10.1038/s42255-025-01267-0.
3
The transmembrane protein Syndecan is required for stem cell survival and maintenance of their nuclear properties.跨膜蛋白Syndecan是干细胞存活及其核特性维持所必需的。

本文引用的文献

1
Damage-induced regeneration of the intestinal stem cell pool through enteroblast mitosis in the Drosophila midgut.果蝇中肠肠母细胞有丝分裂诱导肠干细胞池的损伤再生。
EMBO J. 2022 Oct 4;41(19):e110834. doi: 10.15252/embj.2022110834. Epub 2022 Aug 11.
2
Non-canonical Wnt signaling promotes directed migration of intestinal stem cells to sites of injury.非经典 Wnt 信号促进肠道干细胞向损伤部位定向迁移。
Nat Commun. 2021 Dec 9;12(1):7150. doi: 10.1038/s41467-021-27384-4.
3
Fitness trade-offs incurred by ovary-to-gut steroid signalling in Drosophila.
PLoS Genet. 2025 Feb 6;21(2):e1011586. doi: 10.1371/journal.pgen.1011586. eCollection 2025 Feb.
4
Organ injury accelerates stem cell differentiation by modulating a fate-transducing lateral inhibition circuit.器官损伤通过调节一种命运转导侧向抑制回路来加速干细胞分化。
bioRxiv. 2025 Feb 18:2024.12.29.630675. doi: 10.1101/2024.12.29.630675.
5
Bellymount-pulsed tracking: a novel approach for real-time in vivo imaging of Drosophila abdominal tissues.腹部挂载脉冲追踪:一种用于果蝇腹部组织实时体内成像的新方法。
G3 (Bethesda). 2025 Jan 8;15(1). doi: 10.1093/g3journal/jkae271.
6
Bellymount-Pulsed Tracking: A Novel Approach for Real-Time In vivo Imaging of Abdominal Tissues.腹部挂载式脉冲追踪:一种用于腹部组织实时体内成像的新方法。
bioRxiv. 2024 Apr 27:2024.03.31.587498. doi: 10.1101/2024.03.31.587498.
7
Performance evaluation of protocols for Taenia saginata and Ascaris suum egg recovery from the house fly's gastrointestinal tract and exoskeleton.从家蝇的胃肠道和外骨骼中回收猪带绦虫和猪蛔虫卵的方案的性能评估。
Parasit Vectors. 2023 Dec 18;16(1):459. doi: 10.1186/s13071-023-06077-5.
8
Novel systems to study vector-pathogen interactions in malaria.研究疟疾中载体-病原体相互作用的新系统。
Front Cell Infect Microbiol. 2023 May 26;13:1146030. doi: 10.3389/fcimb.2023.1146030. eCollection 2023.
9
Independently paced Ca2+ oscillations in progenitor and differentiated cells in an ex vivo epithelial organ.体外上皮器官中祖细胞和分化细胞中独立 paced Ca2+ 震荡。
J Cell Sci. 2022 Jul 15;135(14). doi: 10.1242/jcs.260249. Epub 2022 Jul 19.
果蝇卵巢到肠道类固醇信号传递所产生的适应性权衡。
Nature. 2020 Aug;584(7821):415-419. doi: 10.1038/s41586-020-2462-y. Epub 2020 Jul 8.
4
Trehalose metabolism confers developmental robustness and stability in Drosophila by regulating glucose homeostasis.海藻糖代谢通过调节葡萄糖稳态赋予果蝇发育稳健性和稳定性。
Commun Biol. 2020 Apr 7;3(1):170. doi: 10.1038/s42003-020-0889-1.
5
The Frequency of Ras Mutations in Cancer.癌症中 Ras 突变的频率。
Cancer Res. 2020 Jul 15;80(14):2969-2974. doi: 10.1158/0008-5472.CAN-19-3682. Epub 2020 Mar 24.
6
An abundant quiescent stem cell population in Malpighian tubules protects principal cells from kidney stones.在马氏管中存在丰富的静止干细胞群体,可保护主细胞免受肾结石的侵害。
Elife. 2020 Mar 16;9:e54096. doi: 10.7554/eLife.54096.
7
A cell atlas of the adult midgut.成年中肠细胞图谱
Proc Natl Acad Sci U S A. 2020 Jan 21;117(3):1514-1523. doi: 10.1073/pnas.1916820117. Epub 2020 Jan 8.
8
Notch and EGFR regulate apoptosis in progenitor cells to ensure gut homeostasis in Drosophila.Notch 和 EGFR 调节祖细胞中的细胞凋亡,以确保果蝇肠道的体内平衡。
EMBO J. 2019 Oct 4;38(21):e101346. doi: 10.15252/embj.2018101346. Epub 2019 Sep 30.
9
Damage sensing by a Nox-Ask1-MKK3-p38 signaling pathway mediates regeneration in the adult Drosophila midgut.一种由 Nox-Ask1-MKK3-p38 信号通路介导的损伤感应在成年果蝇中肠再生中起作用。
Nat Commun. 2019 Sep 25;10(1):4365. doi: 10.1038/s41467-019-12336-w.
10
Control of Intestinal Cell Fate by Dynamic Mitotic Spindle Repositioning Influences Epithelial Homeostasis and Longevity.动态有丝分裂纺锤体重定位控制肠道细胞命运,影响上皮细胞稳态和寿命。
Cell Rep. 2019 Sep 10;28(11):2807-2823.e5. doi: 10.1016/j.celrep.2019.08.014.