Suppr超能文献

寄主诱导的 Sclerotinia sclerotiorum ABHYDROLASE-3 基因沉默降低油菜中的病害严重度。

Host induced gene silencing of the Sclerotinia sclerotiorum ABHYDROLASE-3 gene reduces disease severity in Brassica napus.

机构信息

Department of Biological Sciences, University of Manitoba, Winnipeg, Manitoba, Canada.

出版信息

PLoS One. 2022 Aug 26;17(8):e0261102. doi: 10.1371/journal.pone.0261102. eCollection 2022.

Abstract

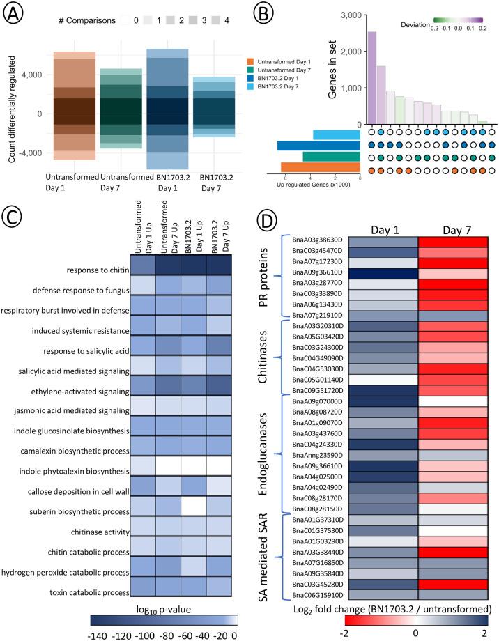
Sclerotinia sclerotiorum is a pathogenic fungus that infects hundreds of crop species, causing extensive yield loss every year. Chemical fungicides are used to control this phytopathogen, but with concerns about increasing resistance and impacts on non-target species, there is a need to develop alternative control measures. In the present study, we engineered Brassica napus to constitutively express a hairpin (hp)RNA molecule to silence ABHYRDOLASE-3 in S. sclerotiorum. We demonstrate the potential for Host Induced Gene Silencing (HIGS) to protect B. napus from S. sclerotiorum using leaf, stem and whole plant infection assays. The interaction between the transgenic host plant and invading pathogen was further characterized at the molecular level using dual-RNA sequencing and at the anatomical level through microscopy to understand the processes and possible mechanisms leading to increased tolerance to this damaging necrotroph. We observed significant shifts in the expression of genes relating to plant defense as well as cellular differences in the form of structural barriers around the site of infection in the HIGS-protected plants. Our results provide proof-of-concept that HIGS is an effective means of limiting damage caused by S. sclerotiorum to the plant and demonstrates the utility of this biotechnology in the development of resistance against fungal pathogens.

摘要

核盘菌是一种病原真菌,可感染数百种作物,每年造成广泛的产量损失。化学杀菌剂被用于控制这种植物病原菌,但由于对抗性增加和对非靶标物种影响的担忧,因此需要开发替代的控制措施。在本研究中,我们通过组成型表达发夹(hp)RNA 分子来沉默核盘菌中的 ABHYRDOLASE-3,从而对油菜进行了基因工程改造。我们通过叶、茎和整株植物感染试验,证明了宿主诱导基因沉默(HIGS)有潜力保护油菜免受核盘菌的侵害。使用双 RNA 测序和显微镜在解剖学水平上,进一步在分子水平上对转基因宿主植物与入侵病原体的相互作用进行了表征,以了解导致对这种破坏性坏死营养物增加耐受性的过程和可能的机制。我们观察到与植物防御相关的基因表达以及在 HIGS 保护的植物中感染部位周围的结构屏障形式的细胞差异方面发生了显著变化。我们的结果提供了 HIGS 是限制核盘菌对植物造成损害的有效方法的概念验证,并证明了该生物技术在开发抗真菌病原体方面的实用性。

https://cdn.ncbi.nlm.nih.gov/pmc/blobs/6eb1/9417021/86db0385ea79/pone.0261102.g001.jpg

文献AI研究员

20分钟写一篇综述,助力文献阅读效率提升50倍。

立即体验

用中文搜PubMed

大模型驱动的PubMed中文搜索引擎

马上搜索

文档翻译

学术文献翻译模型,支持多种主流文档格式。

立即体验