• 文献检索
  • 文档翻译
  • 深度研究
  • 学术资讯
  • Suppr Zotero 插件Zotero 插件
  • 邀请有礼
  • 套餐&价格
  • 历史记录
应用&插件
Suppr Zotero 插件Zotero 插件浏览器插件Mac 客户端Windows 客户端微信小程序
定价
高级版会员购买积分包购买API积分包
服务
文献检索文档翻译深度研究API 文档MCP 服务
关于我们
关于 Suppr公司介绍联系我们用户协议隐私条款
关注我们

Suppr 超能文献

核心技术专利:CN118964589B侵权必究
粤ICP备2023148730 号-1Suppr @ 2026

文献检索

告别复杂PubMed语法,用中文像聊天一样搜索,搜遍4000万医学文献。AI智能推荐,让科研检索更轻松。

立即免费搜索

文件翻译

保留排版,准确专业,支持PDF/Word/PPT等文件格式,支持 12+语言互译。

免费翻译文档

深度研究

AI帮你快速写综述,25分钟生成高质量综述,智能提取关键信息,辅助科研写作。

立即免费体验

中性粒细胞引发而巨噬细胞避免心肌梗死后的电风暴。

Neutrophils incite and macrophages avert electrical storm after myocardial infarction.

作者信息

Grune Jana, Lewis Andrew J M, Yamazoe Masahiro, Hulsmans Maarten, Rohde David, Xiao Ling, Zhang Shuang, Ott Christiane, Calcagno David M, Zhou Yirong, Timm Kerstin, Shanmuganathan Mayooran, Pulous Fadi E, Schloss Maximilian J, Foy Brody H, Capen Diane, Vinegoni Claudio, Wojtkiewicz Gregory R, Iwamoto Yoshiko, Grune Tilman, Brown Dennis, Higgins John, Ferreira Vanessa M, Herring Neil, Channon Keith M, Neubauer Stefan, Sosnovik David E, Milan David J, Swirski Filip K, King Kevin R, Aguirre Aaron D, Ellinor Patrick T, Nahrendorf Matthias

机构信息

Center for Systems Biology, Massachusetts General Hospital and Harvard Medical School, Boston, MA, USA.

Department of Radiology, Massachusetts General Hospital and Harvard Medical School, Boston, MA, USA.

出版信息

Nat Cardiovasc Res. 2022 Jul;1(7):649-664. doi: 10.1038/s44161-022-00094-w. Epub 2022 Jul 11.

DOI:10.1038/s44161-022-00094-w
PMID:36034743
原文链接:https://pmc.ncbi.nlm.nih.gov/articles/PMC9410341/
Abstract

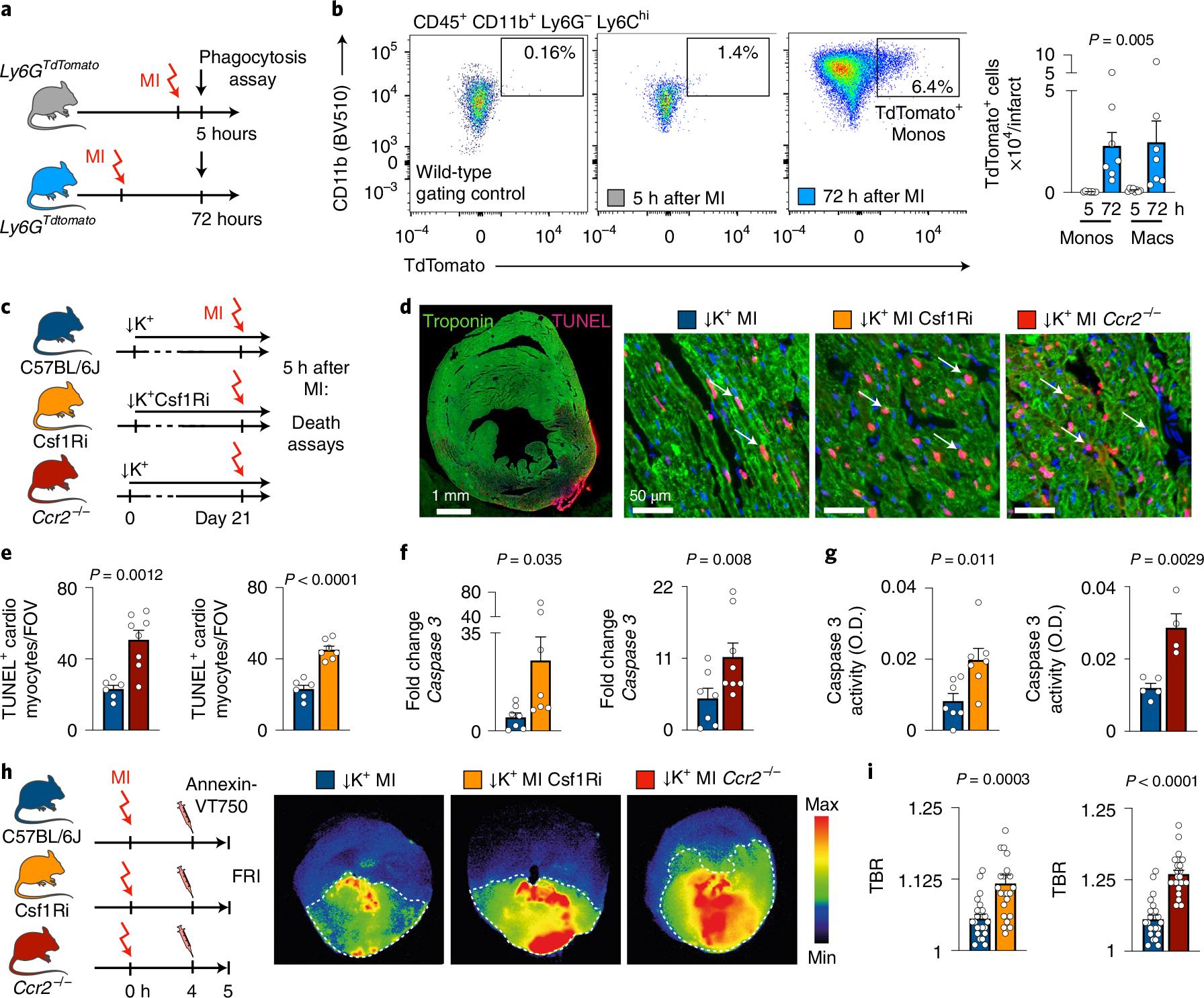
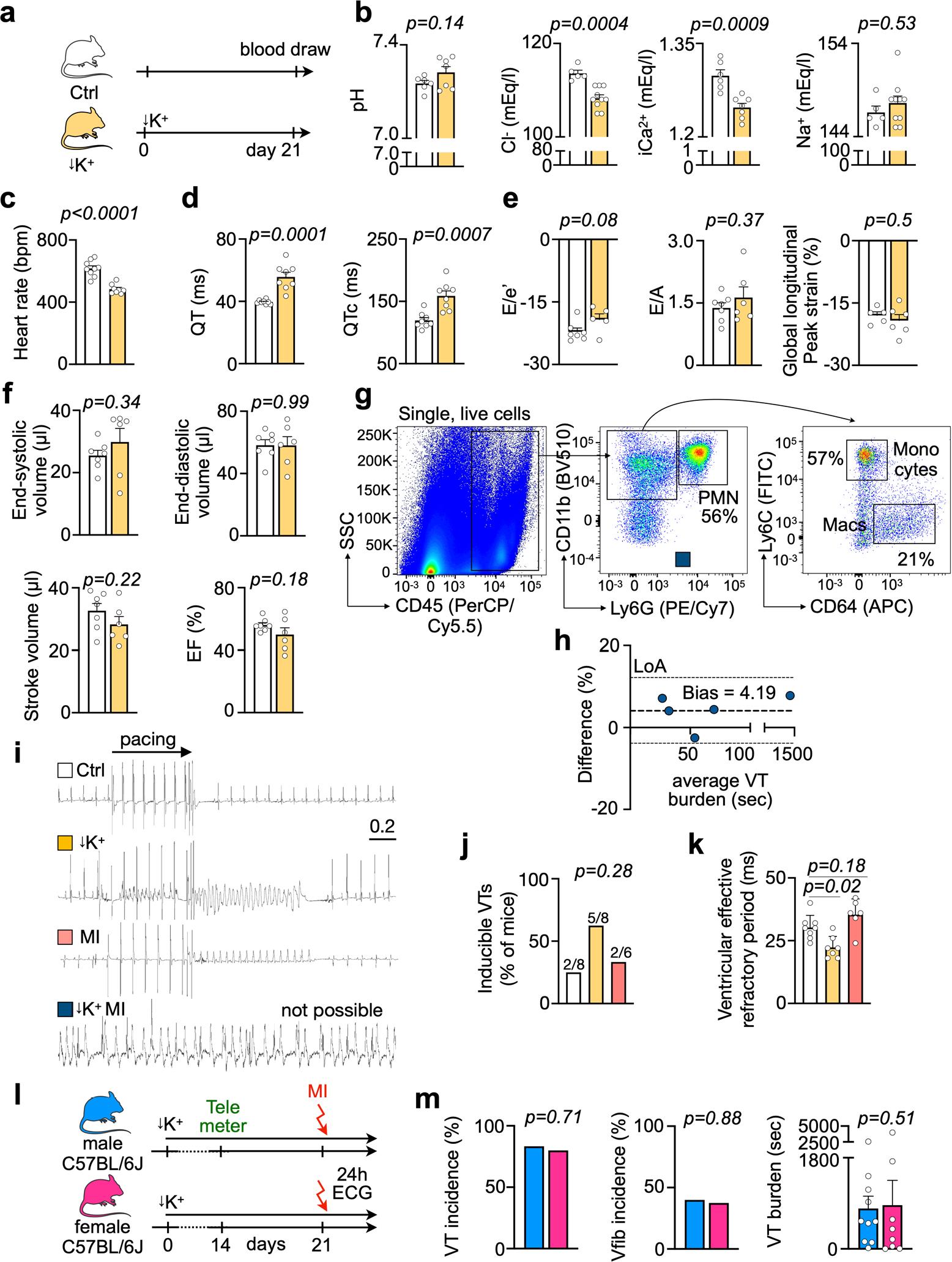
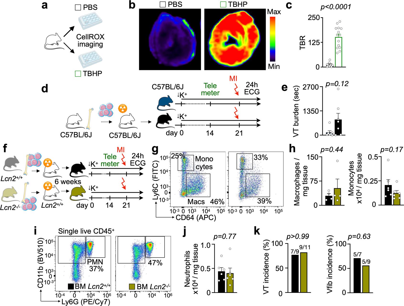
Sudden cardiac death, arising from abnormal electrical conduction, occurs frequently in patients with coronary heart disease. Myocardial ischemia simultaneously induces arrhythmia and massive myocardial leukocyte changes. In this study, we optimized a mouse model in which hypokalemia combined with myocardial infarction triggered spontaneous ventricular tachycardia in ambulatory mice, and we showed that major leukocyte subsets have opposing effects on cardiac conduction. Neutrophils increased ventricular tachycardia via lipocalin-2 in mice, whereas neutrophilia associated with ventricular tachycardia in patients. In contrast, macrophages protected against arrhythmia. Depleting recruited macrophages in mice or all macrophage subsets with Csf1 receptor inhibition increased both ventricular tachycardia and fibrillation. Higher arrhythmia burden and mortality in and mice, viewed together with reduced mitochondrial integrity and accelerated cardiomyocyte death in the absence of macrophages, indicated that receptor-mediated phagocytosis protects against lethal electrical storm. Thus, modulation of leukocyte function provides a potential therapeutic pathway for reducing the risk of sudden cardiac death.

摘要

由异常电传导引起的心脏性猝死在冠心病患者中频繁发生。心肌缺血同时诱发心律失常和大量心肌白细胞变化。在本研究中,我们优化了一种小鼠模型,其中低钾血症与心肌梗死相结合可触发活动小鼠的自发性室性心动过速,并且我们表明主要白细胞亚群对心脏传导具有相反的作用。中性粒细胞通过小鼠中的lipocalin-2增加室性心动过速,而中性粒细胞增多与患者的室性心动过速相关。相比之下,巨噬细胞可预防心律失常。在小鼠中耗尽募集的巨噬细胞或用Csf1受体抑制作用耗尽所有巨噬细胞亚群会增加室性心动过速和颤动。与在没有巨噬细胞的情况下线粒体完整性降低和心肌细胞死亡加速一起观察到的 和 小鼠中更高的心律失常负担和死亡率表明,受体介导的吞噬作用可预防致命的电风暴。因此,调节白细胞功能为降低心脏性猝死风险提供了一条潜在的治疗途径。

https://cdn.ncbi.nlm.nih.gov/pmc/blobs/0a9d/9410341/83143c57a8a8/nihms-1827933-f0008.jpg
https://cdn.ncbi.nlm.nih.gov/pmc/blobs/0a9d/9410341/511e5a407116/nihms-1827933-f0009.jpg
https://cdn.ncbi.nlm.nih.gov/pmc/blobs/0a9d/9410341/4c79c7f5343b/nihms-1827933-f0010.jpg
https://cdn.ncbi.nlm.nih.gov/pmc/blobs/0a9d/9410341/efc278b9c0d2/nihms-1827933-f0011.jpg
https://cdn.ncbi.nlm.nih.gov/pmc/blobs/0a9d/9410341/e01ff896a687/nihms-1827933-f0012.jpg
https://cdn.ncbi.nlm.nih.gov/pmc/blobs/0a9d/9410341/0f786af3efee/nihms-1827933-f0013.jpg
https://cdn.ncbi.nlm.nih.gov/pmc/blobs/0a9d/9410341/0fc5e7ef96a4/nihms-1827933-f0014.jpg
https://cdn.ncbi.nlm.nih.gov/pmc/blobs/0a9d/9410341/ec32ac1ad6d8/nihms-1827933-f0015.jpg
https://cdn.ncbi.nlm.nih.gov/pmc/blobs/0a9d/9410341/40132fdbf243/nihms-1827933-f0001.jpg
https://cdn.ncbi.nlm.nih.gov/pmc/blobs/0a9d/9410341/db8758472471/nihms-1827933-f0002.jpg
https://cdn.ncbi.nlm.nih.gov/pmc/blobs/0a9d/9410341/165c01adcd94/nihms-1827933-f0003.jpg
https://cdn.ncbi.nlm.nih.gov/pmc/blobs/0a9d/9410341/7c0061e84dfa/nihms-1827933-f0004.jpg
https://cdn.ncbi.nlm.nih.gov/pmc/blobs/0a9d/9410341/f5781d906698/nihms-1827933-f0005.jpg
https://cdn.ncbi.nlm.nih.gov/pmc/blobs/0a9d/9410341/e0db374712a6/nihms-1827933-f0006.jpg
https://cdn.ncbi.nlm.nih.gov/pmc/blobs/0a9d/9410341/d587f4cb2937/nihms-1827933-f0007.jpg
https://cdn.ncbi.nlm.nih.gov/pmc/blobs/0a9d/9410341/83143c57a8a8/nihms-1827933-f0008.jpg
https://cdn.ncbi.nlm.nih.gov/pmc/blobs/0a9d/9410341/511e5a407116/nihms-1827933-f0009.jpg
https://cdn.ncbi.nlm.nih.gov/pmc/blobs/0a9d/9410341/4c79c7f5343b/nihms-1827933-f0010.jpg
https://cdn.ncbi.nlm.nih.gov/pmc/blobs/0a9d/9410341/efc278b9c0d2/nihms-1827933-f0011.jpg
https://cdn.ncbi.nlm.nih.gov/pmc/blobs/0a9d/9410341/e01ff896a687/nihms-1827933-f0012.jpg
https://cdn.ncbi.nlm.nih.gov/pmc/blobs/0a9d/9410341/0f786af3efee/nihms-1827933-f0013.jpg
https://cdn.ncbi.nlm.nih.gov/pmc/blobs/0a9d/9410341/0fc5e7ef96a4/nihms-1827933-f0014.jpg
https://cdn.ncbi.nlm.nih.gov/pmc/blobs/0a9d/9410341/ec32ac1ad6d8/nihms-1827933-f0015.jpg
https://cdn.ncbi.nlm.nih.gov/pmc/blobs/0a9d/9410341/40132fdbf243/nihms-1827933-f0001.jpg
https://cdn.ncbi.nlm.nih.gov/pmc/blobs/0a9d/9410341/db8758472471/nihms-1827933-f0002.jpg
https://cdn.ncbi.nlm.nih.gov/pmc/blobs/0a9d/9410341/165c01adcd94/nihms-1827933-f0003.jpg
https://cdn.ncbi.nlm.nih.gov/pmc/blobs/0a9d/9410341/7c0061e84dfa/nihms-1827933-f0004.jpg
https://cdn.ncbi.nlm.nih.gov/pmc/blobs/0a9d/9410341/f5781d906698/nihms-1827933-f0005.jpg
https://cdn.ncbi.nlm.nih.gov/pmc/blobs/0a9d/9410341/e0db374712a6/nihms-1827933-f0006.jpg
https://cdn.ncbi.nlm.nih.gov/pmc/blobs/0a9d/9410341/d587f4cb2937/nihms-1827933-f0007.jpg
https://cdn.ncbi.nlm.nih.gov/pmc/blobs/0a9d/9410341/83143c57a8a8/nihms-1827933-f0008.jpg

相似文献

1
Neutrophils incite and macrophages avert electrical storm after myocardial infarction.中性粒细胞引发而巨噬细胞避免心肌梗死后的电风暴。
Nat Cardiovasc Res. 2022 Jul;1(7):649-664. doi: 10.1038/s44161-022-00094-w. Epub 2022 Jul 11.
2
MerTK Cleavage on Resident Cardiac Macrophages Compromises Repair After Myocardial Ischemia Reperfusion Injury.心肌缺血再灌注损伤后,定居心肌巨噬细胞上的MerTK裂解会损害修复。
Circ Res. 2017 Sep 29;121(8):930-940. doi: 10.1161/CIRCRESAHA.117.311327. Epub 2017 Aug 29.
3
Tissue Resident CCR2- and CCR2+ Cardiac Macrophages Differentially Orchestrate Monocyte Recruitment and Fate Specification Following Myocardial Injury.组织驻留的 CCR2-和 CCR2+心脏巨噬细胞在心肌损伤后通过不同的方式募集单核细胞并决定其命运。
Circ Res. 2019 Jan 18;124(2):263-278. doi: 10.1161/CIRCRESAHA.118.314028.
4
Myeloid receptor CD36 is required for early phagocytosis of myocardial infarcts and induction of Nr4a1-dependent mechanisms of cardiac repair.髓样细胞表面受体 CD36 对于心肌梗死早期的吞噬作用以及诱导 Nr4a1 依赖型的心脏修复机制是必需的。
FASEB J. 2018 Jan;32(1):254-264. doi: 10.1096/fj.201700450R. Epub 2017 Aug 31.
5
Advanced electrophysiologic mapping systems: an evidence-based analysis.先进的电生理标测系统:基于证据的分析
Ont Health Technol Assess Ser. 2006;6(8):1-101. Epub 2006 Mar 1.
6
Assessment, significance and mechanism of ventricular electrical instability after myocardial infarction.心肌梗死后心室电不稳定的评估、意义及机制
Heart Lung Circ. 2007 Jun;16(3):149-55. doi: 10.1016/j.hlc.2007.03.001. Epub 2007 Apr 18.
7
The evaluation and management of electrical storm.电风暴的评估与处理
Tex Heart Inst J. 2011;38(2):111-21.
8
Enhanced efferocytosis of apoptotic cardiomyocytes through myeloid-epithelial-reproductive tyrosine kinase links acute inflammation resolution to cardiac repair after infarction.通过髓样上皮生殖酪氨酸激酶增强凋亡心肌细胞的胞葬作用,将急性炎症消退与心肌梗死后的心脏修复联系起来。
Circ Res. 2013 Sep 27;113(8):1004-12. doi: 10.1161/CIRCRESAHA.113.301198. Epub 2013 Jul 8.
9
Coxsackie and adenovirus receptor is a modifier of cardiac conduction and arrhythmia vulnerability in the setting of myocardial ischemia.柯萨奇病毒和腺病毒受体是心肌缺血情况下心脏传导和心律失常易感性的调节因子。
J Am Coll Cardiol. 2014 Feb 18;63(6):549-59. doi: 10.1016/j.jacc.2013.10.062. Epub 2013 Nov 27.
10
The value of the clinical history to assess prognosis of patients with ventricular tachycardia or ventricular fibrillation after myocardial infarction.临床病史对评估心肌梗死后室性心动过速或心室颤动患者预后的价值。
Eur Heart J. 1989 Aug;10(8):747-52. doi: 10.1093/oxfordjournals.eurheartj.a059559.

引用本文的文献

1
Advancements in nanomedicine for modulating ischemic cardiomyopathy therapy.用于调节缺血性心肌病治疗的纳米医学进展。
Mater Today Bio. 2025 Aug 23;34:102238. doi: 10.1016/j.mtbio.2025.102238. eCollection 2025 Oct.
2
The contribution of cardiomyocyte hypercontracture to the burden of acute myocardial infarction: an update.心肌细胞过度收缩对急性心肌梗死负担的影响:最新进展
Basic Res Cardiol. 2025 Jun 7. doi: 10.1007/s00395-025-01120-1.
3
Cardiac macrophage: Insights from murine models to translational potential for human studies.

本文引用的文献

1
Cardiac macrophages prevent sudden death during heart stress.心肌巨噬细胞可预防心脏应激时的突然死亡。
Nat Commun. 2021 Mar 26;12(1):1910. doi: 10.1038/s41467-021-22178-0.
2
Electroimmunology and cardiac arrhythmia.电免疫学与心律失常。
Nat Rev Cardiol. 2021 Aug;18(8):547-564. doi: 10.1038/s41569-021-00520-9. Epub 2021 Mar 2.
3
Atrial Fibrillation Burden and Clinical Outcomes in Heart Failure: The CASTLE-AF Trial.心力衰竭患者的心房颤动负荷与临床结局:CASTLE-AF试验
心脏巨噬细胞:从小鼠模型到人类研究转化潜力的见解。
J Mol Cell Cardiol. 2025 Jul;204:17-31. doi: 10.1016/j.yjmcc.2025.05.001. Epub 2025 May 10.
4
Relevance of Targeting Oxidative Stress, Inflammatory, and Pro-Resolution Mechanisms in the Prevention and Management of Postoperative Atrial Fibrillation.靶向氧化应激、炎症和促消退机制在预防和管理术后心房颤动中的相关性
Antioxidants (Basel). 2025 Mar 29;14(4):414. doi: 10.3390/antiox14040414.
5
Maturation of human induced pluripotent stem cell-derived cardiomyocytes promoted by Brachyury priming.短尾相关蛋白引发促进人诱导多能干细胞来源的心肌细胞成熟
Sci Rep. 2025 Apr 24;15(1):14399. doi: 10.1038/s41598-025-97676-y.
6
Clinical prediction study on the risk of atrial fibrillation in hypertensive patients based on metabolism, inflammation, and gender differences.基于代谢、炎症和性别差异的高血压患者心房颤动风险的临床预测研究
Sci Rep. 2025 Apr 12;15(1):12678. doi: 10.1038/s41598-025-97965-6.
7
Immune cells and arrhythmias.免疫细胞与心律失常
Cardiovasc Res. 2025 Apr 29;121(3):382-395. doi: 10.1093/cvr/cvaf017.
8
Multifaceted roles of neutrophils in cardiac disease.中性粒细胞在心脏疾病中的多方面作用。
J Leukoc Biol. 2025 Apr 23;117(4). doi: 10.1093/jleuko/qiaf017.
9
Testosterone exacerbates neutrophilia and cardiac injury in myocardial infarction via actions in bone marrow.睾酮通过作用于骨髓加重心肌梗死中的中性粒细胞增多和心脏损伤。
Nat Commun. 2025 Feb 5;16(1):1142. doi: 10.1038/s41467-025-56217-x.
10
Functional diversity of cardiac macrophages in health and disease.健康与疾病状态下心脏巨噬细胞的功能多样性
Nat Rev Cardiol. 2025 Jun;22(6):431-442. doi: 10.1038/s41569-024-01109-8. Epub 2025 Jan 2.
JACC Clin Electrophysiol. 2021 May;7(5):594-603. doi: 10.1016/j.jacep.2020.11.021. Epub 2021 Feb 24.
4
The myeloid type I interferon response to myocardial infarction begins in bone marrow and is regulated by Nrf2-activated macrophages.心肌梗死后骨髓中产生的Ⅰ型干扰素对髓系细胞的反应由 Nrf2 激活的巨噬细胞调节。
Sci Immunol. 2020 Sep 25;5(51). doi: 10.1126/sciimmunol.aaz1974.
5
Cells of the adult human heart.成人心脏细胞。
Nature. 2020 Dec;588(7838):466-472. doi: 10.1038/s41586-020-2797-4. Epub 2020 Sep 24.
6
A Network of Macrophages Supports Mitochondrial Homeostasis in the Heart.巨噬细胞网络支持心脏中线粒体的稳态。
Cell. 2020 Oct 1;183(1):94-109.e23. doi: 10.1016/j.cell.2020.08.031. Epub 2020 Sep 15.
7
CSF1R inhibition by a small-molecule inhibitor is not microglia specific; affecting hematopoiesis and the function of macrophages.小分子抑制剂对 CSF1R 的抑制作用并非特异性针对小胶质细胞,还会影响造血和巨噬细胞的功能。
Proc Natl Acad Sci U S A. 2020 Sep 22;117(38):23336-23338. doi: 10.1073/pnas.1922788117. Epub 2020 Sep 8.
8
Mitochondria in acute myocardial infarction and cardioprotection.急性心肌梗死与心肌保护中的线粒体。
EBioMedicine. 2020 Jul;57:102884. doi: 10.1016/j.ebiom.2020.102884. Epub 2020 Jul 10.
9
Exogenous IL-4 shuts off pro-inflammation in neutrophils while stimulating anti-inflammation in macrophages to induce neutrophil phagocytosis following myocardial infarction.外源性白细胞介素-4 可关闭中性粒细胞中的促炎反应,同时刺激巨噬细胞中的抗炎反应,从而在心肌梗死后诱导中性粒细胞吞噬。
J Mol Cell Cardiol. 2020 Aug;145:112-121. doi: 10.1016/j.yjmcc.2020.06.006. Epub 2020 Jun 20.
10
Durable and controlled depletion of neutrophils in mice.在小鼠中持久且可控的中性粒细胞耗竭。
Nat Commun. 2020 Jun 2;11(1):2762. doi: 10.1038/s41467-020-16596-9.