Suppr超能文献

巨大多体着丝粒区的简单端粒重复序列及其变体揭示了古苏铁基因组中染色体进化的模式。

Mega-sized pericentromeric blocks of simple telomeric repeats and their variants reveal patterns of chromosome evolution in ancient Cycadales genomes.

机构信息

Department of Molecular Epigenetics, Institute of Biophysics, Czech Academy of Sciences, v.v.i., Královopolská 135, 612 65, Brno, Czech Republic.

Department of Experimental Biology, Faculty of Science, Masaryk University, 611 37, Brno, Czech Republic.

出版信息

Plant J. 2022 Nov;112(3):646-663. doi: 10.1111/tpj.15969. Epub 2022 Oct 11.

Abstract

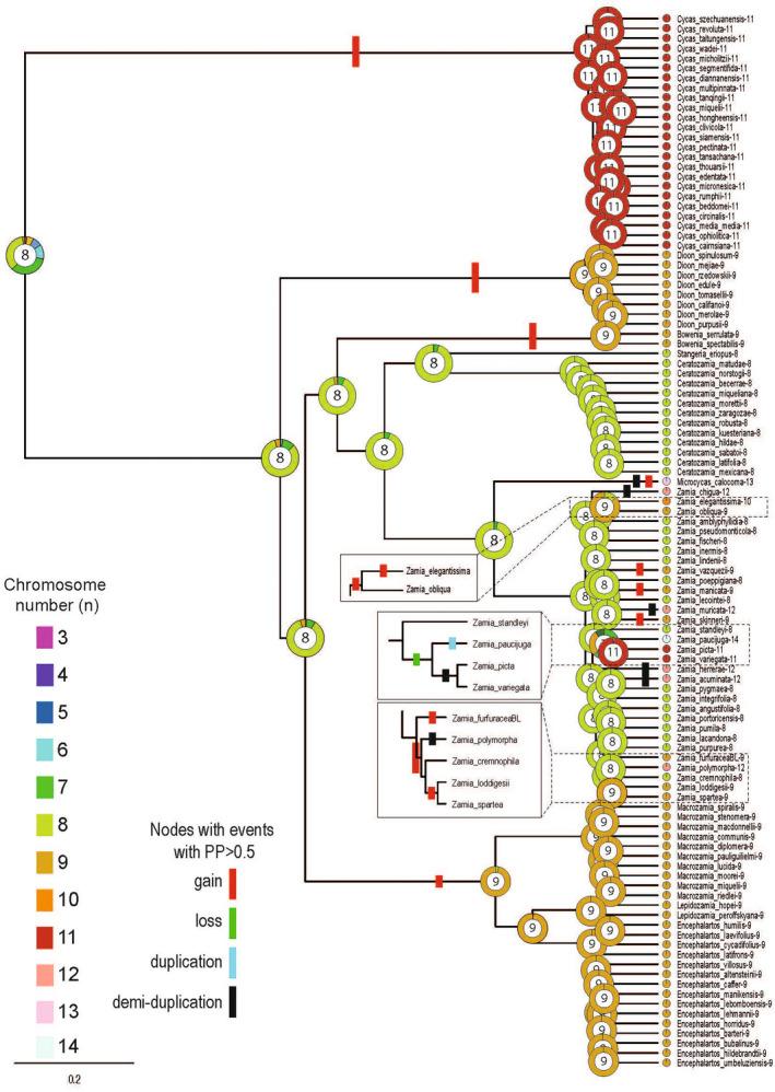
Simple telomeric repeats composed of six to seven iterating nucleotide units are important sequences typically found at the ends of chromosomes. Here we analyzed their abundance and homogeneity in 42 gymnosperm (29 newly sequenced), 29 angiosperm (one newly sequenced), and eight bryophytes using bioinformatics, conventional cytogenetic and molecular biology approaches to explore their diversity across land plants. We found more than 10 000-fold variation in the amounts of telomeric repeats among the investigated taxa. Repeat abundance was positively correlated with increasing intragenomic sequence heterogeneity and occurrence at non-telomeric positions, but there was no correlation with genome size. The highest abundance/heterogeneity was found in the gymnosperm genus Cycas (Cycadaceae), in which megabase-sized blocks of telomeric repeats (i.e., billions of copies) were identified. Fluorescent in situ hybridization experiments using variant-specific probes revealed canonical Arabidopsis-type telomeric TTTAGGG repeats at chromosome ends, while pericentromeric blocks comprised at least four major telomeric variants with decreasing abundance: TTTAGGG>TTCAGGG >TTTAAGG>TTCAAGG. Such a diversity of repeats was not found in the sister cycad family Zamiaceae or in any other species analyzed. Using immunocytochemistry, we showed that the pericentromeric blocks of telomeric repeats overlapped with histone H3 serine 10 phosphorylation signals. We show that species of Cycas have amplified their telomeric repeats in centromeric and telomeric positions on telocentric chromosomes to extraordinary high levels. The ancestral chromosome number reconstruction suggests their occurrence is unlikely to be the product of ancient Robertsonian chromosome fusions. We speculate as to how the observed chromosome dynamics may be associated with the diversification of cycads.

摘要

简单的端粒重复序列由六到七个重复的核苷酸单位组成,是通常在染色体末端发现的重要序列。在这里,我们使用生物信息学、常规细胞遗传学和分子生物学方法,分析了 42 种裸子植物(29 种新测序)、29 种被子植物(1 种新测序)和 8 种苔藓植物中端粒重复序列的丰度和均一性,以探索它们在陆地植物中的多样性。我们发现,在所研究的类群中,端粒重复序列的数量差异超过 10000 倍。重复序列的丰度与基因组内序列异质性的增加和非端粒位置的出现呈正相关,但与基因组大小无关。在苏铁科的苏铁属中发现了最高的丰度/异质性,其中鉴定出了兆碱基大小的端粒重复序列(即数十亿个拷贝)。使用变体特异性探针的荧光原位杂交实验显示,在染色体末端存在典型的拟南芥型端粒 TTTAGGG 重复序列,而着丝粒周围的块体至少包含四种主要的端粒变体,其丰度逐渐降低:TTTAGGG>TTCAGGG >TTTAAGG>TTCAAGG。在姐妹苏铁科泽米铁科或任何其他分析的物种中都没有发现这种多样性的重复序列。通过免疫细胞化学,我们表明端粒重复序列的着丝粒周围块体与组蛋白 H3 丝氨酸 10 磷酸化信号重叠。我们表明,苏铁属的物种已经在着丝粒和端粒位置上扩增了它们的端粒重复序列,达到了非常高的水平。祖先染色体数目的重建表明,它们的出现不太可能是古老的罗伯逊氏染色体融合的产物。我们推测观察到的染色体动态可能与苏铁类植物的多样化有关。

https://cdn.ncbi.nlm.nih.gov/pmc/blobs/be59/9827991/75fdf6043eba/TPJ-112-646-g001.jpg

文献检索

告别复杂PubMed语法,用中文像聊天一样搜索,搜遍4000万医学文献。AI智能推荐,让科研检索更轻松。

立即免费搜索

文件翻译

保留排版,准确专业,支持PDF/Word/PPT等文件格式,支持 12+语言互译。

免费翻译文档

深度研究

AI帮你快速写综述,25分钟生成高质量综述,智能提取关键信息,辅助科研写作。

立即免费体验