Department of Health Technology and Informatics, The Hong Kong Polytechnic University, Hung Hom, Hong Kong.
The Affiliated Chuzhou Hospital of Anhui Medical University, The First People's Hospital of Chuzhou, Chuzhou, China.
J Immunother Cancer. 2022 Sep;10(9). doi: 10.1136/jitc-2022-005199.
Immunotherapy is revolutionizing cancer treatment from conventional radiotherapies and chemotherapies to immune checkpoint inhibitors which use patients' immune system to recognize and attack cancer cells. Despite the huge clinical success and vigorous development of immunotherapies, there is a significant unmet need for a robust tool to identify responders to specific immunotherapy. Early and accurate monitoring of immunotherapy response is indispensable for personalized treatment and effective drug development.
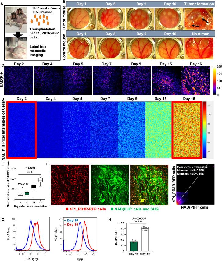
We established a label-free metabolic intravital imaging (LMII) technique to detect two-photon excited autofluorescence signals from two coenzymes, NAD(P)H (reduced nicotinamide adenine dinucleotide (phosphate) hydrogen) and FAD (flavin adenine dinucleotide) as robust imaging markers to monitor metabolic responses to immunotherapy. Murine models of triple-negative breast cancer (TNBC) were established and tested with different therapeutic regimens including anti-cluster of differentiation 47 (CD47) immunotherapy to monitor time-course treatment responses using the developed metabolic imaging technique.
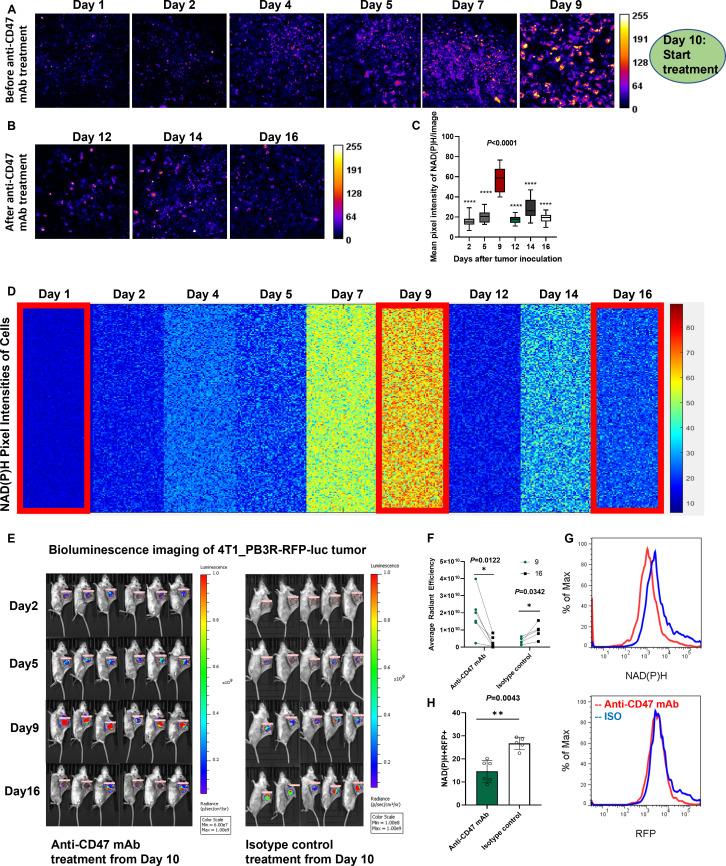
We first imaged the mechanisms of the CD47-signal regulatory protein alpha pathway in vivo, which unravels macrophage-mediated antibody-dependent cellular phagocytosis and illustrates the metabolism of TNBC cells and macrophages. We further visualized the autofluorescence of NAD(P)H and FAD and found a significant increase during tumor growth. Following anti-CD47 immunotherapy, the imaging signal was dramatically decreased demonstrating the sensitive monitoring capability of NAD(P)H and FAD imaging for therapeutic response. NAD(P)H and FAD intravital imaging also showed a marked decrease after chemotherapy and radiotherapy. A comparative study with conventional whole-body bioluminescence and fluorescent glucose imaging demonstrated superior sensitivity of metabolic imaging. Flow cytometry validated metabolic imaging results. In vivo immunofluorescent staining revealed the targeting ability of NAD(P)H imaging mainly for tumor cells and a small portion of immune-active cells and that of FAD imaging mainly for immunosuppressive cells such as M2-like tumor-associated macrophages.
Collectively, this study showcases the potential of the LMII technique as a powerful tool to visualize dynamic changes of heterogeneous cell metabolism of cancer cells and immune infiltrates in response to immunotherapy thus providing sensitive and complete monitoring. Leveraged on ability to differentiate cancer cells and immunosuppressive macrophages, the presented imaging approach provides particularly useful imaging biomarkers for emerged innate immune checkpoint inhibitors such as anti-CD47 therapy.
免疫疗法正在彻底改变癌症治疗,从传统的放射疗法和化学疗法转变为免疫检查点抑制剂,利用患者的免疫系统来识别和攻击癌细胞。尽管免疫疗法在临床上取得了巨大的成功并得到了蓬勃的发展,但仍需要一种强大的工具来识别特定免疫疗法的应答者。早期和准确地监测免疫治疗反应对于个性化治疗和有效药物开发至关重要。
我们建立了一种无标记代谢活体成像(LMII)技术,以检测两种辅酶的双光子激发自发荧光信号,即烟酰胺腺嘌呤二核苷酸(磷酸)氢(还原型烟酰胺腺嘌呤二核苷酸(磷酸)氢)和黄素腺嘌呤二核苷酸(FAD),作为监测免疫治疗代谢反应的稳健成像标志物。我们建立了三阴性乳腺癌(TNBC)的小鼠模型,并使用不同的治疗方案进行了测试,包括抗 CD47 免疫疗法,使用开发的代谢成像技术监测时间过程治疗反应。
我们首先在体内成像 CD47-信号调节蛋白α通路的机制,揭示了巨噬细胞介导的抗体依赖性细胞吞噬作用,并说明了 TNBC 细胞和巨噬细胞的代谢。我们进一步可视化了 NAD(P)H 和 FAD 的自发荧光,发现其在肿瘤生长过程中显著增加。抗 CD47 免疫治疗后,成像信号明显降低,表明 NAD(P)H 和 FAD 成像对治疗反应具有敏感监测能力。NAD(P)H 和 FAD 活体成像在化疗和放疗后也明显减少。与传统的全身生物发光和荧光葡萄糖成像的比较研究表明,代谢成像具有更高的灵敏度。流式细胞术验证了代谢成像结果。体内免疫荧光染色显示 NAD(P)H 成像主要针对肿瘤细胞和一小部分免疫活性细胞,而 FAD 成像主要针对免疫抑制细胞(如 M2 样肿瘤相关巨噬细胞),具有靶向能力。
总之,这项研究展示了 LMII 技术作为一种强大工具的潜力,可用于可视化癌症细胞和免疫浸润物的异质性细胞代谢对免疫治疗的动态变化,从而提供敏感和完整的监测。基于区分癌细胞和免疫抑制性巨噬细胞的能力,所提出的成像方法为新兴的固有免疫检查点抑制剂(如抗 CD47 治疗)提供了特别有用的成像生物标志物。