Institute of Radiation Medicine, Shanghai Medical College, Fudan University, Shanghai 200032, China.
Department of Radiotherapy, Nantong Tumor Hospital and the Affiliated Tumor Hospital of Nantong University, Nantong 226631, China.
Int J Mol Sci. 2022 Sep 18;23(18):10911. doi: 10.3390/ijms231810911.
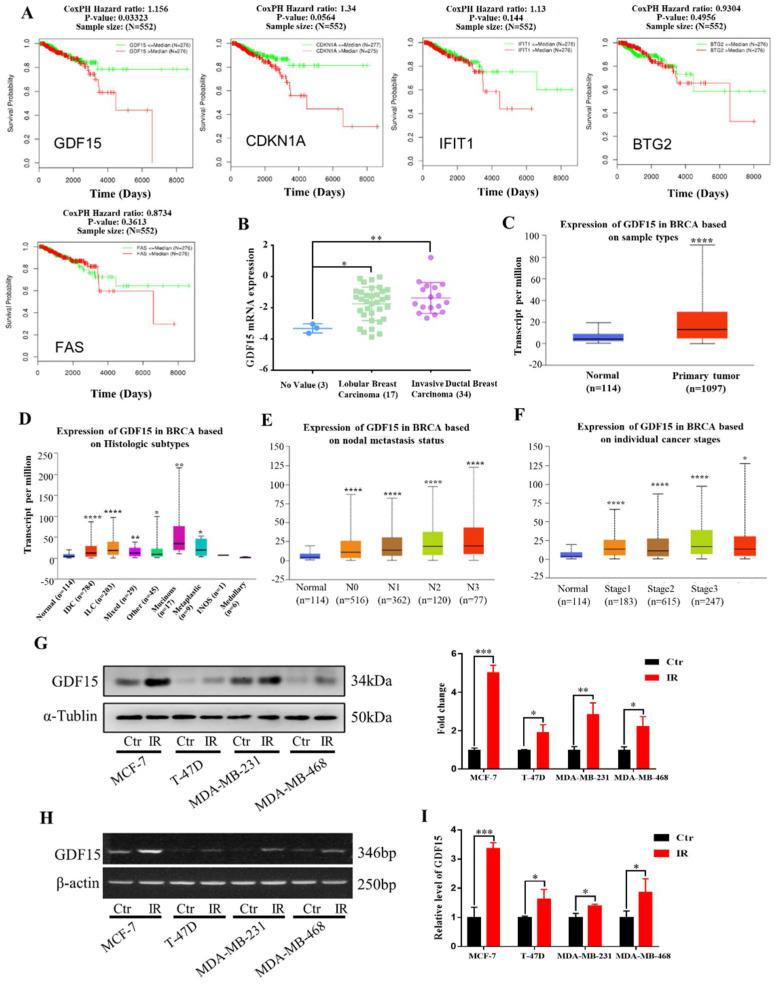
Radiotherapy is one of the conventional methods for the clinical treatment of breast cancer. However, radioresistance has an adverse effect on the prognosis of breast cancer patients after radiotherapy. In this study, using bioinformatic analysis of GSE59732 and GSE59733 datasets in the Gene Expression Omnibus (GEO) database together with the prognosis database of breast cancer patients after radiotherapy, the gene was screened out to be related to the poor prognosis of breast cancer after radiotherapy. Compared with radiosensitive parental breast cancer cells, breast cancer cells with acquired radioresistance exhibited a high level of GDF15 expression and enhanced epithelial-to-mesenchymal transition (EMT) properties of migration and invasion, as well as obvious stem-like traits, including the increases of mammosphere formation ability, the proportion of stem cells (CD44 CD24 cells), and the expressions of stem cell-related markers (SOX2, NANOG). Moreover, knockdown of sensitized the radioresistance cells to irradiation and significantly inhibited their EMT and stem-like traits, indicating that GDF15 promoted the radioresistance of breast cancer by enhancing the properties of EMT and stemness. Conclusively, GDF15 may be applicable as a novel prognosis-related biomarker and a potential therapeutic target for breast cancer radiotherapy.
放射治疗是乳腺癌临床治疗的常规方法之一。然而,放射抵抗对放射治疗后的乳腺癌患者的预后有不良影响。在这项研究中,通过对基因表达综合数据库(GEO)中 GSE59732 和 GSE59733 数据集的生物信息学分析,以及放射治疗后乳腺癌患者的预后数据库,筛选出与放射治疗后乳腺癌不良预后相关的基因。与放射敏感的亲本乳腺癌细胞相比,获得放射抵抗的乳腺癌细胞表现出高水平的 GDF15 表达,并增强了迁移和侵袭的上皮-间充质转化(EMT)特性,以及明显的干细胞样特征,包括增加了乳腺球形成能力、干细胞比例(CD44 CD24 细胞)和干细胞相关标志物(SOX2、NANOG)的表达。此外,敲低 GDF15 可使放射抵抗细胞对辐射敏感,并显著抑制其 EMT 和干细胞样特征,表明 GDF15 通过增强 EMT 和干细胞样特性促进了乳腺癌的放射抵抗。综上所述,GDF15 可能作为一种新的与预后相关的生物标志物和治疗靶点,适用于乳腺癌的放射治疗。