Suppr超能文献

玉米中热激蛋白20基因的全基因组鉴定与特征分析

Genome-Wide Identification and Characterization of Heat Shock Protein 20 Genes in Maize.

作者信息

Qi Huanhuan, Chen Xiaoke, Luo Sen, Fan Hongzeng, Guo Jinghua, Zhang Xuehai, Ke Yinggen, Yang Pingfang, Yu Feng

机构信息

State Key Laboratory of Biocatalysis and Enzyme Engineering, School of Life Sciences, Hubei University, Wuhan 430062, China.

National Key Laboratory of Wheat and Maize Crop Science, Henan Agricultural University, Zhengzhou 450002, China.

出版信息

Life (Basel). 2022 Sep 8;12(9):1397. doi: 10.3390/life12091397.

Abstract

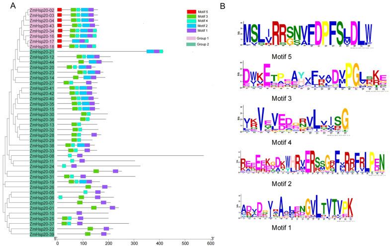
Maize is an important cereal crop worldwide and is sensitive to abiotic stresses in fluctuant environments that seriously affect its growth, yield, and quality. The small heat shock protein () plays a crucial role in protecting plants from abiotic stress. However, little is known about in maize (). In this study, 44 were identified, which were unequally distributed over 10 chromosomes, and 6 pairs of were tandemly presented. The gene structure of was highly conserved, with 95% (42) of the genes having no more than one intron. The analysis of the cis-element in promoter demonstrated large amounts of elements related to hormonal and abiotic stress responses, including abscisic acid (ABA), high temperature, and hypoxia. The ZmHSP20s protein had more than two conserved motifs that were predictably localized in the cytoplasm, nucleus, endoplasmic reticulum, peroxisome, mitochondria, and plasma. Phylogenetic analysis using HSP20s in , rice, maize, and indicated that ZmHSP20s were classified into 11 categories, of which each category had unique subcellular localization. Approximately 80% (35) of were upregulated under heat stress at the maize seedling stage, whereas the opposite expression profiling of 10 genes under 37 and 48 °C was detected. A total of 20 genes were randomly selected to investigate their expression under treatments of ABA, gibberellin (GA), ethylene, low temperature, drought, and waterlogging, and the results displayed that more than half of these genes were downregulated while , , , and were upregulated under 1 h treatment of ethylene. A yeast-one-hybrid experiment was conducted to analyze the binding of four heat stress transcription factors (ZmHSFs) with eight of the promoter sequences, in which ZmHSF3, ZmHSF13, and ZmHSF17 can bind to most of these selected promoters. Our results provided a valuable resource for studying function and offering candidates for genetic improvement under abiotic stress.

摘要

玉米是全球重要的谷类作物,在波动环境中对非生物胁迫敏感,这严重影响其生长、产量和品质。小热激蛋白(sHSP)在保护植物免受非生物胁迫方面起着关键作用。然而,关于玉米(ZmHSP20s)的研究却很少。在本研究中,鉴定出44个ZmHSP20s,它们在10条染色体上分布不均,且有6对呈串联排列。ZmHSP20s的基因结构高度保守,95%(42个)的基因内含子不超过1个。对ZmHSP20s启动子顺式元件的分析表明,有大量与激素和非生物胁迫反应相关的元件,包括脱落酸(ABA)、高温和缺氧。ZmHSP20s蛋白有两个以上保守基序,预计定位于细胞质、细胞核、内质网、过氧化物酶体、线粒体和质膜。利用拟南芥、水稻、玉米和高粱中的HSP20s进行系统发育分析表明,ZmHSP20s被分为11类,每类都有独特的亚细胞定位。在玉米幼苗期,约80%(35个)的ZmHSP20s在热胁迫下上调,而在37℃和48℃下10个基因的表达谱则相反。随机选择20个基因研究它们在ABA、赤霉素(GA)、乙烯、低温、干旱和涝渍处理下的表达,结果显示,这些基因中超过一半在乙烯处理1小时后下调,而ZmHSP20-4、ZmHSP20-14、ZmHSP20-23和ZmHSP20-31上调。进行了酵母单杂交实验,分析4个热胁迫转录因子(ZmHSFs)与8个ZmHSP20s启动子序列结合情况,其中ZmHSF3、ZmHSF13和ZmHSF17能与大多数所选ZmHSP20s启动子结合。我们的结果为研究ZmHSP20s功能提供了有价值的资源,并为非生物胁迫下的遗传改良提供了候选基因。

https://cdn.ncbi.nlm.nih.gov/pmc/blobs/c09a/9505046/4eeab844a7d9/life-12-01397-g001.jpg

文献AI研究员

20分钟写一篇综述,助力文献阅读效率提升50倍。

立即体验

用中文搜PubMed

大模型驱动的PubMed中文搜索引擎

马上搜索

文档翻译

学术文献翻译模型,支持多种主流文档格式。

立即体验