Wei Fei, Neal Craig J, Sakthivel Tamil Selvan, Fu Yifei, Omer Mahmoud, Adhikary Amitava, Ward Samuel, Ta Khoa Minh, Moxon Samuel, Molinari Marco, Asiatico Jackson, Kinzel Michael, Yarmolenko Sergey N, San Cheong Vee, Orlovskaya Nina, Ghosh Ranajay, Seal Sudipta, Coathup Melanie
Biionix Cluster, Department of Internal Medicine, College of Medicine, University of Central Florida, Orlando, FL, USA.
Advanced Materials Processing and Analysis Centre, Nanoscience Technology Center (NSTC), Materials Science and Engineering, College of Medicine, University of Central Florida, Orlando, FL, USA.
Bioact Mater. 2022 Sep 21;21:547-565. doi: 10.1016/j.bioactmat.2022.09.011. eCollection 2023 Mar.
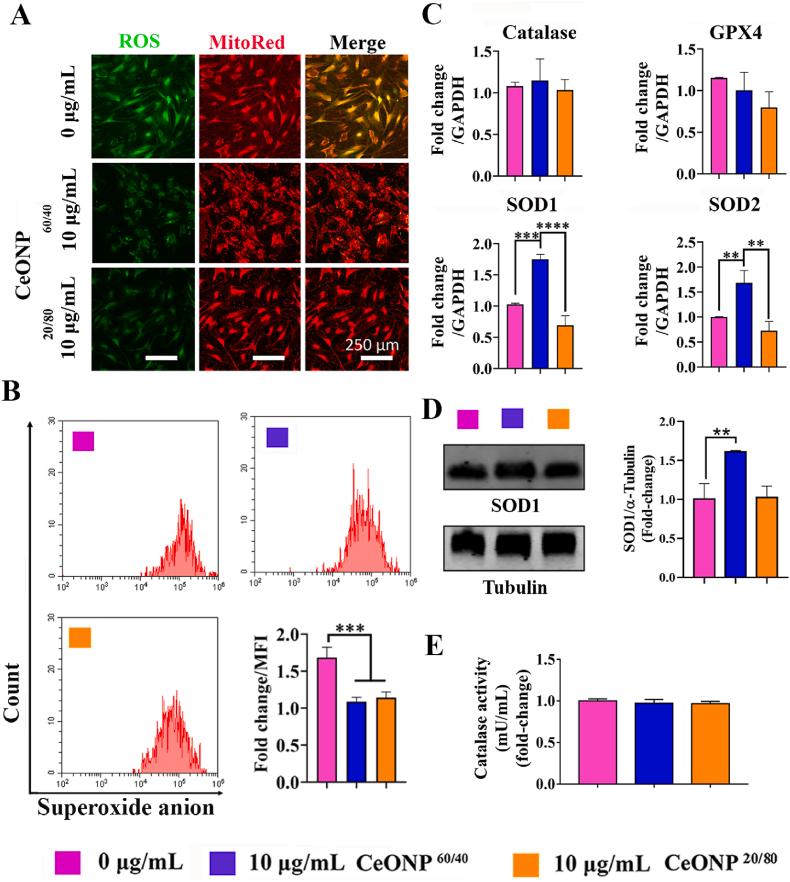
The disability, mortality and costs due to ionizing radiation (IR)-induced osteoporotic bone fractures are substantial and no effective therapy exists. Ionizing radiation increases cellular oxidative damage, causing an imbalance in bone turnover that is primarily driven heightened activity of the bone-resorbing osteoclast. We demonstrate that rats exposed to sublethal levels of IR develop fragile, osteoporotic bone. At reactive surface sites, cerium ions have the ability to easily undergo redox cycling: drastically adjusting their electronic configurations and versatile catalytic activities. These properties make cerium oxide nanomaterials fascinating. We show that an engineered artificial nanozyme composed of cerium oxide, and designed to possess a higher fraction of trivalent (Ce) surface sites, mitigates the IR-induced loss in bone area, bone architecture, and strength. These investigations also demonstrate that our nanozyme furnishes several mechanistic avenues of protection and selectively targets highly damaging reactive oxygen species, protecting the rats against IR-induced DNA damage, cellular senescence, and elevated osteoclastic activity and . Further, we reveal that our nanozyme is a previously unreported key regulator of osteoclast formation derived from macrophages while also directly targeting bone progenitor cells, favoring new bone formation despite its exposure to harmful levels of IR . These findings open a new approach for the specific prevention of IR-induced bone loss using synthesis-mediated designer multifunctional nanomaterials.
电离辐射(IR)诱发的骨质疏松性骨折所导致的残疾、死亡率和成本相当可观,且目前尚无有效疗法。电离辐射会增加细胞氧化损伤,导致骨转换失衡,这主要是由骨吸收破骨细胞的活性增强所驱动。我们证明,暴露于亚致死剂量IR的大鼠会形成脆弱的骨质疏松性骨骼。在反应性表面位点,铈离子能够轻松进行氧化还原循环:大幅调整其电子构型和多功能催化活性。这些特性使氧化铈纳米材料极具吸引力。我们表明,一种由氧化铈组成的工程化人工纳米酶,设计使其具有更高比例的三价(Ce)表面位点,可减轻IR诱导的骨面积、骨结构和强度损失。这些研究还表明,我们的纳米酶提供了多种保护机制途径,并选择性地靶向高度有害的活性氧,保护大鼠免受IR诱导的DNA损伤、细胞衰老以及破骨细胞活性升高的影响。此外,我们发现我们的纳米酶是一种先前未报道的源自巨噬细胞的破骨细胞形成的关键调节因子,同时还直接靶向骨祖细胞,尽管其暴露于有害水平的IR,但仍有利于新骨形成。这些发现为使用合成介导的设计多功能纳米材料特异性预防IR诱导的骨质流失开辟了一条新途径。