Monaco Gianni, Khavaran Ashkan, Gasull Adrià Dalmau, Cahueau Jonathan, Diebold Martin, Chhatbar Chintan, Friedrich Mirco, Heiland Dieter Henrik, Sankowski Roman
Institute of Neuropathology, Faculty of Medicine, University of Freiburg, 79106 Freiburg, Germany.
Single-Cell Omics Platform Freiburg, Faculty of Medicine, University of Freiburg, 79106 Freiburg, Germany.
Cancers (Basel). 2022 Oct 7;14(19):4915. doi: 10.3390/cancers14194915.
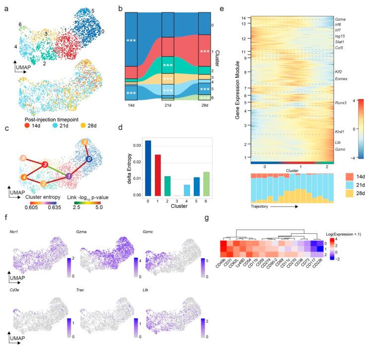
Glioblastomas are the most common primary brain tumors. Despite extensive clinical and molecular insights into these tumors, the prognosis remains dismal. While targeted immunotherapies have shown remarkable success across different non-brain tumor entities, they failed to show efficacy in glioblastomas. These failures prompted the field to reassess the idiosyncrasies of the glioblastoma microenvironment. Several high-dimensional single-cell RNA sequencing studies generated remarkable findings about glioblastoma-associated immune cells. To build on the collective strength of these studies, we integrated several murine and human datasets that profiled glioblastoma-associated immune cells at different time points. We integrated these datasets and utilized state-of-the-art algorithms to investigate them in a hypothesis-free, purely exploratory approach. We identified a robust accumulation of a natural killer cell subset that was characterized by a downregulation of activation-associated genes with a concomitant upregulation of apoptosis genes. In both species, we found a robust upregulation of the Lymphotoxin-β gene, a cytokine from the TNF superfamily and a key factor for the development of adaptive immunity. Further validation analyses uncovered a correlation of lymphotoxin signaling with mesenchymal-like glioblastoma regions in situ and in TCGA and CGGA glioblastoma cohorts. In summary, we identify lymphotoxin signaling as a potential therapeutic target in glioblastoma-associated natural killer cells.
胶质母细胞瘤是最常见的原发性脑肿瘤。尽管对这些肿瘤有了广泛的临床和分子认识,但其预后仍然很差。虽然靶向免疫疗法在不同的非脑肿瘤实体中取得了显著成功,但在胶质母细胞瘤中却未能显示出疗效。这些失败促使该领域重新评估胶质母细胞瘤微环境的特性。几项高维单细胞RNA测序研究对胶质母细胞瘤相关免疫细胞产生了显著的发现。为了利用这些研究的集体力量,我们整合了几个在不同时间点对胶质母细胞瘤相关免疫细胞进行分析的小鼠和人类数据集。我们整合了这些数据集,并利用最先进的算法以无假设、纯探索性的方法对它们进行研究。我们发现了一个自然杀伤细胞亚群的强大积累,其特征是激活相关基因下调,同时凋亡基因上调。在两个物种中,我们都发现淋巴毒素-β基因显著上调,该基因是肿瘤坏死因子超家族的一种细胞因子,也是适应性免疫发展的关键因素。进一步的验证分析揭示了淋巴毒素信号与原位以及TCGA和CGGA胶质母细胞瘤队列中的间充质样胶质母细胞瘤区域之间的相关性。总之,我们确定淋巴毒素信号是胶质母细胞瘤相关自然杀伤细胞中的一个潜在治疗靶点。