Department of Psychiatry, Herchel Smith Building of Brain & Mind Sciences, Cambridge Biomedical Campus, University of Cambridge, Cambridge, CB2 0SZ, UK.
Cambridgeshire & Peterborough NHS Foundation Trust, Cambridge, UK.
Nat Commun. 2022 Oct 15;13(1):6102. doi: 10.1038/s41467-022-33885-7.
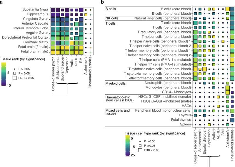
Multiple psychiatric disorders have been associated with abnormalities in both the innate and adaptive immune systems. The role of these abnormalities in pathogenesis, and whether they are driven by psychiatric risk variants, remains unclear. We test for enrichment of GWAS variants associated with multiple psychiatric disorders (cross-disorder or trans-diagnostic risk), or 5 specific disorders (cis-diagnostic risk), in regulatory elements in immune cells. We use three independent epigenetic datasets representing multiple organ systems and immune cell subsets. Trans-diagnostic and cis-diagnostic risk variants (for schizophrenia and depression) are enriched at epigenetically active sites in brain tissues and in lymphoid cells, especially stimulated CD4 T cells. There is no evidence for enrichment of either trans-risk or cis-risk variants for schizophrenia or depression in myeloid cells. This suggests a possible model where environmental stimuli activate T cells to unmask the effects of psychiatric risk variants, contributing to the pathogenesis of mental health disorders.
多种精神疾病与先天和适应性免疫系统的异常有关。这些异常在发病机制中的作用,以及它们是否由精神疾病风险变异驱动,仍不清楚。我们在免疫细胞的调控元件中检测与多种精神疾病(跨疾病或跨诊断风险)相关的 GWAS 变异或 5 种特定疾病(顺式诊断风险)的富集情况。我们使用三个独立的代表多种器官系统和免疫细胞亚群的表观遗传数据集。跨疾病和顺式诊断风险变异(用于精神分裂症和抑郁症)在脑组织和淋巴样细胞,尤其是刺激的 CD4 T 细胞中,在表观遗传活性位点富集。在髓样细胞中,没有精神分裂症或抑郁症的跨风险或顺式风险变异富集的证据。这表明,一种可能的模型是,环境刺激激活 T 细胞,揭示精神疾病风险变异的影响,从而导致精神健康障碍的发病机制。