• 文献检索
  • 文档翻译
  • 深度研究
  • 学术资讯
  • Suppr Zotero 插件Zotero 插件
  • 邀请有礼
  • 套餐&价格
  • 历史记录
应用&插件
Suppr Zotero 插件Zotero 插件浏览器插件Mac 客户端Windows 客户端微信小程序
定价
高级版会员购买积分包购买API积分包
服务
文献检索文档翻译深度研究API 文档MCP 服务
关于我们
关于 Suppr公司介绍联系我们用户协议隐私条款
关注我们

Suppr 超能文献

核心技术专利:CN118964589B侵权必究
粤ICP备2023148730 号-1Suppr @ 2026

文献检索

告别复杂PubMed语法,用中文像聊天一样搜索,搜遍4000万医学文献。AI智能推荐,让科研检索更轻松。

立即免费搜索

文件翻译

保留排版,准确专业,支持PDF/Word/PPT等文件格式,支持 12+语言互译。

免费翻译文档

深度研究

AI帮你快速写综述,25分钟生成高质量综述,智能提取关键信息,辅助科研写作。

立即免费体验

L.和L.中真菌的定殖特征及其对活性成分含量的影响。

Colonization characteristics of fungi in L. and L. and its effect on the content of active ingredients.

作者信息

Zhang Xiaorui, Lv Hongyang, Tian Maoying, Dong Zhaowei, Fu Qinwen, Sun Jilin, Huang Qinwan, Wang Jin

机构信息

State Key Laboratory of Characteristic Chinese Medicine Resources in Southwest China, Chengdu University of Traditional Chinese Medicine, Chengdu, China.

Pharmacy College, Chengdu University of Traditional Chinese Medicine, Chengdu, China.

出版信息

Front Plant Sci. 2022 Sep 28;13:984483. doi: 10.3389/fpls.2022.984483. eCollection 2022.

DOI:10.3389/fpls.2022.984483
PMID:36247635
原文链接:https://pmc.ncbi.nlm.nih.gov/articles/PMC9554492/
Abstract

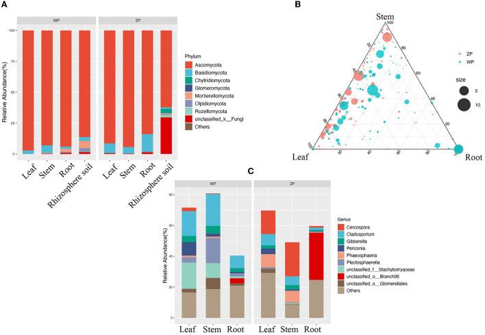
, is a plant of the Persicaria genus, which is commonly used to treat various diseases, including gastrointestinal disorders, neurological disorders, inflammation, and diarrhea. However, because of different local standards of , people often confuse it with L. and other closely related plants. This poses a serious threat to the safety and efficacy of the clinical use of . This study aims to determine the six active ingredients of and . Then the endophytic fungi and rhizosphere soil of the two species were sequenced by Illumina Miseq PE300. The results show significant differences between the community composition of the leaves, stems, and roots of the and the in the same soil environment. Of the six secondary metabolites detected, five had significant differences between and . Then, we evaluated the composition of the significantly different communities between and . In the , the relative abundance of differential communities in the leaves was highest, of which dominated the differential communities in the leaves and stem; in the , the relative abundance of differential community in the stem was highest, and dominated the differential communities in the three compartments. By constructing the interaction network of and and analyzing the network nodes, we found that the core community in accounted for 87.59% of the total community, dominated by ; the core community of accounted for 19.81% of the total community, dominated by . Of these core communities, 23 were significantly associated with active ingredient content. Therefore, we believe that the community from significantly interferes with recruiting fungal communities in and affects the accumulation of secondary metabolites in the host plant. These results provide an essential foundation for the large-scale production of . They indicate that by colonizing specific fungal communities, secondary metabolic characteristics of host plants can be helped to be shaped, which is an essential means for developing new medicinal plants.

摘要

[植物名称]是蓼属植物,常用于治疗各种疾病,包括胃肠道疾病、神经系统疾病、炎症和腹泻。然而,由于[植物名称]的地方标准不同,人们常常将它与[另一种植物名称]L.及其他近缘植物混淆。这对[植物名称]临床应用的安全性和有效性构成了严重威胁。本研究旨在确定[植物名称]和[另一种植物名称]的六种活性成分。然后,通过Illumina Miseq PE300对这两个物种的内生真菌和根际土壤进行测序。结果表明,在相同土壤环境下,[植物名称]和[另一种植物名称]的叶、茎和根的群落组成存在显著差异。在检测到的六种次生代谢产物中,[植物名称]和[另一种植物名称]之间有五种存在显著差异。然后,我们评估了[植物名称]和[另一种植物名称]之间显著不同群落的组成。在[植物名称]中,叶中差异群落的相对丰度最高,其中[某种真菌名称]在叶和茎的差异群落中占主导地位;在[另一种植物名称]中,茎中差异群落的相对丰度最高,[另一种真菌名称]在三个部位的差异群落中占主导地位。通过构建[植物名称]和[另一种植物名称]的相互作用网络并分析网络节点,我们发现[植物名称]中的核心群落占总群落的87.59%,以[某种真菌名称]为主导;[另一种植物名称]的核心群落占总群落的19.81%,以[另一种真菌名称]为主导。在这些核心群落中,有23个与活性成分含量显著相关。因此,我们认为[植物名称]的群落显著干扰了[另一种植物名称]中真菌群落的招募,并影响了宿主植物中次生代谢产物的积累。这些结果为[植物名称]的大规模生产提供了重要基础。它们表明,通过定殖特定的真菌群落,可以帮助塑造宿主植物的次生代谢特征,这是开发新药用植物的重要手段。

https://cdn.ncbi.nlm.nih.gov/pmc/blobs/8f1f/9554492/c07110abaf66/fpls-13-984483-g0010.jpg
https://cdn.ncbi.nlm.nih.gov/pmc/blobs/8f1f/9554492/b520a021b12b/fpls-13-984483-g0001.jpg
https://cdn.ncbi.nlm.nih.gov/pmc/blobs/8f1f/9554492/87906bc0e5c2/fpls-13-984483-g0002.jpg
https://cdn.ncbi.nlm.nih.gov/pmc/blobs/8f1f/9554492/ff39c2a4d097/fpls-13-984483-g0003.jpg
https://cdn.ncbi.nlm.nih.gov/pmc/blobs/8f1f/9554492/c95d7c9a6305/fpls-13-984483-g0004.jpg
https://cdn.ncbi.nlm.nih.gov/pmc/blobs/8f1f/9554492/2f8c5ae2355f/fpls-13-984483-g0005.jpg
https://cdn.ncbi.nlm.nih.gov/pmc/blobs/8f1f/9554492/6277cd43dc4d/fpls-13-984483-g0006.jpg
https://cdn.ncbi.nlm.nih.gov/pmc/blobs/8f1f/9554492/2c65a01db15f/fpls-13-984483-g0007.jpg
https://cdn.ncbi.nlm.nih.gov/pmc/blobs/8f1f/9554492/60a9e0d233bb/fpls-13-984483-g0008.jpg
https://cdn.ncbi.nlm.nih.gov/pmc/blobs/8f1f/9554492/8b4d22488ce4/fpls-13-984483-g0009.jpg
https://cdn.ncbi.nlm.nih.gov/pmc/blobs/8f1f/9554492/c07110abaf66/fpls-13-984483-g0010.jpg
https://cdn.ncbi.nlm.nih.gov/pmc/blobs/8f1f/9554492/b520a021b12b/fpls-13-984483-g0001.jpg
https://cdn.ncbi.nlm.nih.gov/pmc/blobs/8f1f/9554492/87906bc0e5c2/fpls-13-984483-g0002.jpg
https://cdn.ncbi.nlm.nih.gov/pmc/blobs/8f1f/9554492/ff39c2a4d097/fpls-13-984483-g0003.jpg
https://cdn.ncbi.nlm.nih.gov/pmc/blobs/8f1f/9554492/c95d7c9a6305/fpls-13-984483-g0004.jpg
https://cdn.ncbi.nlm.nih.gov/pmc/blobs/8f1f/9554492/2f8c5ae2355f/fpls-13-984483-g0005.jpg
https://cdn.ncbi.nlm.nih.gov/pmc/blobs/8f1f/9554492/6277cd43dc4d/fpls-13-984483-g0006.jpg
https://cdn.ncbi.nlm.nih.gov/pmc/blobs/8f1f/9554492/2c65a01db15f/fpls-13-984483-g0007.jpg
https://cdn.ncbi.nlm.nih.gov/pmc/blobs/8f1f/9554492/60a9e0d233bb/fpls-13-984483-g0008.jpg
https://cdn.ncbi.nlm.nih.gov/pmc/blobs/8f1f/9554492/8b4d22488ce4/fpls-13-984483-g0009.jpg
https://cdn.ncbi.nlm.nih.gov/pmc/blobs/8f1f/9554492/c07110abaf66/fpls-13-984483-g0010.jpg

相似文献

1
Colonization characteristics of fungi in L. and L. and its effect on the content of active ingredients.L.和L.中真菌的定殖特征及其对活性成分含量的影响。
Front Plant Sci. 2022 Sep 28;13:984483. doi: 10.3389/fpls.2022.984483. eCollection 2022.
2
Comparative study on the free flavonoid aglycones in herbs of different species of Polygonum L.蓼属不同种植物中游离黄酮苷元的比较研究
Acta Pol Pharm. 2002 Mar-Apr;59(2):145-8.
3
Physiological response to complex environments in annual Polygonum species of contrasting ecological breadth.生态广度不同的一年生蓼属植物对复杂环境的生理响应
Oecologia. 1998 Jul;115(4):564-578. doi: 10.1007/s004420050554.
4
A newly found manganese hyperaccumulator--Polygonum lapathifolium Linn.一种新发现的锰超富集植物——酸模叶蓼。
Int J Phytoremediation. 2016;18(4):348-53. doi: 10.1080/15226514.2015.1109589.
5
Evaluation for phosphorus accumulation and removal capability of nine species in the Polygonaceae to excavate amphibious superstars used for phosphorus-phytoextraction.评价 9 种蓼科植物的磷积累和去除能力,以挖掘用于磷植物提取的两栖超级明星。
Chemosphere. 2022 Dec;308(Pt 2):136361. doi: 10.1016/j.chemosphere.2022.136361. Epub 2022 Sep 13.
6
Evaluation of Alpha-Amylase Inhibitory, Antioxidant, and Antimicrobial Potential and Phytochemical Contents of L.L.的α-淀粉酶抑制、抗氧化、抗菌潜力及植物化学成分评估
Plants (Basel). 2020 Jul 6;9(7):852. doi: 10.3390/plants9070852.
7
Comparison of volatile constituents of Persicaria odorata(Lour.) Soják (Polygonum odoratum Lour.) and Persicaria hydropiper L. Spach (Polygonum hydropiper L.).水蓼(Persicaria odorata (Lour.) Soják (Polygonum odoratum Lour.))与辣蓼(Persicaria hydropiper L. Spach (Polygonum hydropiper L.))挥发性成分的比较
J Agric Food Chem. 2006 Apr 19;54(8):3067-71. doi: 10.1021/jf0531611.
8
Persicaria hydropiper (L.) Delarbre: A review on traditional uses, bioactive chemical constituents and pharmacological and toxicological activities.水蓼(Persicaria hydropiper (L.) Delarbre):传统用途、生物活性化学成分以及药理和毒理学活性的综述。
J Ethnopharmacol. 2020 Apr 6;251:112516. doi: 10.1016/j.jep.2019.112516. Epub 2019 Dec 26.
9
Review on Pharmacological and Phytochemical Prospects of Traditional Medicinal Plant: Persicaria hydropiper (Smartweed).传统药用植物水飞蓟(辣蓼)的药理和植物化学研究进展综述。
Curr Top Med Chem. 2021;21(12):1027-1036. doi: 10.2174/1568026621666210303145045.
10
The potential protective effect of the Polygonum hydropiper L against the development of fructose-induced oxidative stress and metabolic disorders in male Sprague-Dawely rats.水麻对果糖诱导的雄性斯普拉格-道利大鼠氧化应激和代谢紊乱发展的潜在保护作用。
J Pharm Pharmacol. 2022 Apr 20;74(4):585-595. doi: 10.1093/jpp/rgab071.

引用本文的文献

1
Endophytic Bacteria and Fungi Associated with in the Russian Far East.与俄罗斯远东地区[具体事物未给出]相关的内生细菌和真菌
Plants (Basel). 2024 Sep 19;13(18):2618. doi: 10.3390/plants13182618.

本文引用的文献

1
Polyketide Derivatives from the Endophytic Fungus sp. LF5 Isolated from and Their Acetylcholinesterase Inhibitory Activities.从内生真菌sp. LF5中分离得到的聚酮化合物衍生物及其乙酰胆碱酯酶抑制活性 。该内生真菌从……分离得到(原文此处“from”后缺少具体内容)
J Fungi (Basel). 2022 Feb 26;8(3):232. doi: 10.3390/jof8030232.
2
Phaeosphspirone (1/1'), a pair of unique polyketide enantiomers with an unusual 6/5/5/6 tetracyclic ring from the desert plant endophytic fungus Phaeosphaeriaceae sp.来源于沙漠植物内生真菌的独特聚酮对映异构体 Phaeosphspirone(1/1'),具有不寻常的 6/5/5/6 四环结构。
Phytochemistry. 2022 Feb;194:112969. doi: 10.1016/j.phytochem.2021.112969. Epub 2021 Nov 30.
3
Endophytic fungus Cladosporium tenuissimum DF11, an efficient inducer of tanshinone biosynthesis in Salvia miltiorrhiza roots.
内生真菌 Cladosporium tenuissimum DF11,是丹参根中丹参酮生物合成的有效诱导剂。
Phytochemistry. 2022 Feb;194:113021. doi: 10.1016/j.phytochem.2021.113021. Epub 2021 Nov 23.
4
Plant Endophytic Fungus Extract ZNC Improved Potato Immunity, Yield, and Quality.植物内生真菌提取物ZNC提高了马铃薯的免疫力、产量和品质。
Front Plant Sci. 2021 Sep 16;12:707256. doi: 10.3389/fpls.2021.707256. eCollection 2021.
5
The Genus : A Rich Source of Diverse and Bioactive Natural Compounds.属:多样且具有生物活性的天然化合物的丰富来源。
Molecules. 2021 Jun 28;26(13):3959. doi: 10.3390/molecules26133959.
6
Succession of endophytic fungi and arbuscular mycorrhizal fungi associated with the growth of plant and their correlation with secondary metabolites in the roots of plants.与植物生长相关的内生真菌和丛枝菌根真菌的演替及其与植物根中次生代谢物的相关性。
BMC Plant Biol. 2021 Apr 5;21(1):165. doi: 10.1186/s12870-021-02942-6.
7
and Associated with Maize Seeds and Their Potential to Form Selected Secondary Metabolites.并与玉米种子及其形成选定次生代谢物的潜力有关。
Biomolecules. 2021 Jan 13;11(1):98. doi: 10.3390/biom11010098.
8
Endophytic fungal community structure in olive orchards with high and low incidence of olive anthracnose.内生真菌群落结构在高和低发病率的橄榄炭疽病橄榄园。
Sci Rep. 2021 Jan 12;11(1):689. doi: 10.1038/s41598-020-79962-z.
9
Fungal volatiles emitted by members of the microbiome of desert plants are diverse and capable of promoting plant growth.生境植物微生物组成员释放的真菌挥发物具有多样性,并能够促进植物生长。
Environ Microbiol. 2021 Apr;23(4):2215-2229. doi: 10.1111/1462-2920.15395. Epub 2021 Jan 22.
10
Chemical Diversity of Secondary Metabolites Produced by Brazilian Endophytic Fungi.巴西内生真菌产生的次生代谢产物的化学多样性
Curr Microbiol. 2021 Jan;78(1):33-54. doi: 10.1007/s00284-020-02264-0. Epub 2020 Oct 27.