School of Laboratory Medicine and Biotechnology, Southern Medical University, Guangzhou, China.
The First Clinical Medical School, Southern Medical University, Guangzhou, China.
Front Immunol. 2022 Sep 28;13:985187. doi: 10.3389/fimmu.2022.985187. eCollection 2022.
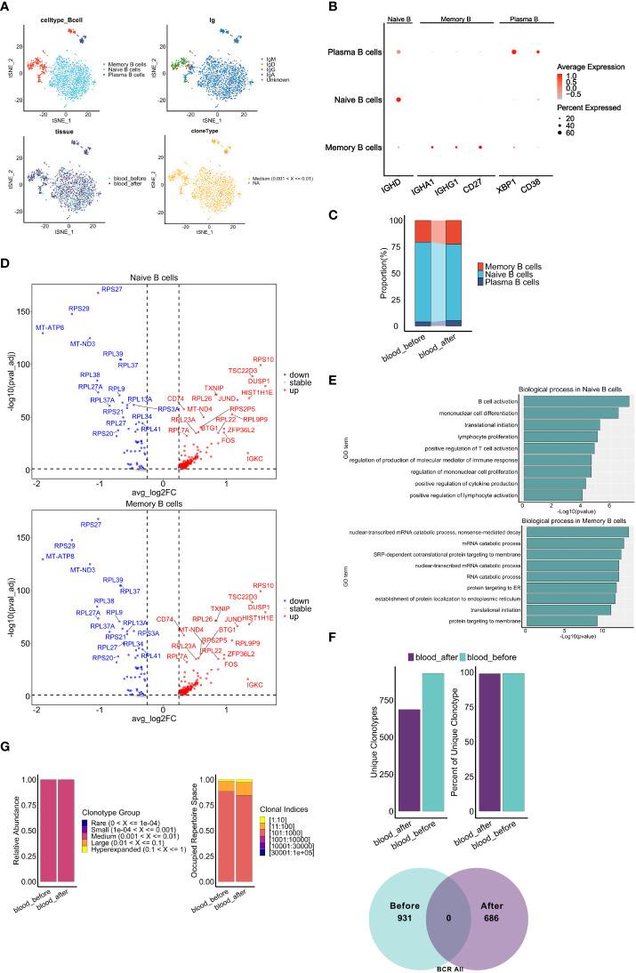
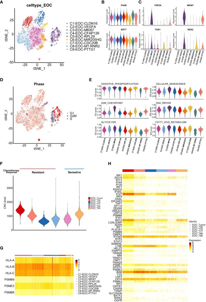
Cancer recurrence and chemoresistance are the leading causes of death in high-grade serous ovarian cancer (HGSOC) patients. However, the unique role of the immune environment in tumor progression for relapsed chemo-resistant patients remains elusive. In single-cell resolution, we characterized a comprehensive multi-dimensional cellular and immunological atlas from tumor, ascites, and peripheral blood of a chemo-resistant patient at different stages of treatment. Our results highlight a role in recurrence and chemoresistance of the immunosuppressive microenvironment in ascites, including MDSC-like myeloid and hypo-metabolic γδT cells, and of peripheral CD8 effector T cells with chemotherapy-induced senescent/exhaustive. Importantly, paired TCR/BCR sequencing demonstrated relative conservation of TCR clonal expansion in hyper-expanded CD8 T cells and extensive BCR clonal expansion without usage bias of V(D)J genes after chemotherapy. Thus, our study suggests strategies for ameliorating chemotherapy-induced immune impairment to improve the clinical outcome of HGSOC.
癌症复发和化疗耐药是导致高级别浆液性卵巢癌(HGSOC)患者死亡的主要原因。然而,免疫环境在复发性化疗耐药患者肿瘤进展中的独特作用仍难以捉摸。在单细胞分辨率水平上,我们从一名化疗耐药患者的肿瘤、腹水和外周血在不同治疗阶段的样本中,描绘了一个全面的多维细胞和免疫学图谱。我们的结果强调了腹水免疫抑制微环境在复发和化疗耐药中的作用,包括髓系来源抑制细胞(MDSC)样和低代谢γδT 细胞,以及外周 CD8 效应 T 细胞的化疗诱导衰老/耗竭。重要的是,配对的 TCR/BCR 测序表明,在化疗后,高扩增的 CD8 T 细胞中 TCR 克隆扩增相对保守,并且 BCR 克隆扩增广泛,而 V(D)J 基因的使用没有偏向性。因此,我们的研究为改善化疗引起的免疫损伤提供了策略,以提高 HGSOC 的临床疗效。