• 文献检索
  • 文档翻译
  • 深度研究
  • 学术资讯
  • Suppr Zotero 插件Zotero 插件
  • 邀请有礼
  • 套餐&价格
  • 历史记录
应用&插件
Suppr Zotero 插件Zotero 插件浏览器插件Mac 客户端Windows 客户端微信小程序
定价
高级版会员购买积分包购买API积分包
服务
文献检索文档翻译深度研究API 文档MCP 服务
关于我们
关于 Suppr公司介绍联系我们用户协议隐私条款
关注我们

Suppr 超能文献

核心技术专利:CN118964589B侵权必究
粤ICP备2023148730 号-1Suppr @ 2026

文献检索

告别复杂PubMed语法,用中文像聊天一样搜索,搜遍4000万医学文献。AI智能推荐,让科研检索更轻松。

立即免费搜索

文件翻译

保留排版,准确专业,支持PDF/Word/PPT等文件格式,支持 12+语言互译。

免费翻译文档

深度研究

AI帮你快速写综述,25分钟生成高质量综述,智能提取关键信息,辅助科研写作。

立即免费体验

环状 RNA hsa_circ_0003823 通过 miR-607/CRISP3 轴促进食管鳞癌的肿瘤进展、转移和阿帕替尼耐药。

Circular RNA hsa_circ_0003823 promotes the Tumor Progression, Metastasis and Apatinib Resistance of Esophageal Squamous Cell Carcinoma by miR-607/CRISP3 Axis.

机构信息

Department of Thoracic Surgery, Renji Hospital, School of Medicine, Shanghai Jiao Tong University, Shanghai 200127, P.R. China.

Department of General Surgery, Ruijin Hospital, School of Medicine, Shanghai Jiao Tong University, Shanghai 200000, P.R. China.

出版信息

Int J Biol Sci. 2022 Sep 21;18(15):5787-5808. doi: 10.7150/ijbs.76096. eCollection 2022.

DOI:10.7150/ijbs.76096
PMID:36263172
原文链接:https://pmc.ncbi.nlm.nih.gov/articles/PMC9576509/
Abstract

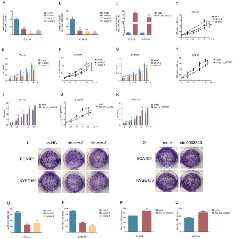
Circular RNAs (CircRNAs) have attracted a growing interest of research in cancer. The regulatory roles and mechanisms of circRNAs in progression, metastasis and drug resistance of esophageal squamous cell carcinoma (ESCC) needed to be clarified. Our previous study revealed the crucial role of Apatinib in ESCC therapy. However, the correlation between circRNAs and Apatinib resistance remained unclear. 3 pairs of tumor and paracancerous tissues of ESCC patients were used for RNA sequencing. Western blot analysis, RNA immunoprecipitation (RIP), dual-luciferase reporter assays, apoptosis and animal assays were conducted to confirm the roles and specific mechanisms of hsa_circ_0003823 as well as the effects of it on Apatinib sensitivity in ESCC. Our results revealed that hsa_circ_0003823 was highly expressed in ESCC and associated with poor prognosis. Further results indicated that hsa_circ_0003823 promoted proliferation and metastasis ability of ESCC. In the section of mechanism experiments, hsa_circ_0003823 regulated CRISP3 by targeting microRNA-607 (miR-607) to promote progression of ESCC. Besides, we found that silencing hsa_circ_0003823 improved Apatinib sensitivity. hsa_circ_0003823 resulted in Apatinib resistance by miR-607/CRISP3 axis. In this study, we elucidated the function of hsa_circ_0003823 and its role in promoting tumor progression, metastasis and Apatinib resistance of ESCC through miR-607/CRISP3 axis.

摘要

环状 RNA(CircRNAs)在癌症研究中引起了越来越多的关注。环状 RNA 在食管鳞状细胞癌(ESCC)进展、转移和耐药中的调控作用和机制需要阐明。我们之前的研究表明阿帕替尼在 ESCC 治疗中的重要作用。然而,环状 RNA 与阿帕替尼耐药之间的相关性尚不清楚。

使用 3 对 ESCC 患者的肿瘤和癌旁组织进行 RNA 测序。通过 Western blot 分析、RNA 免疫沉淀(RIP)、双荧光素酶报告基因测定、凋亡和动物实验,证实了 hsa_circ_0003823 的作用及其对 ESCC 中阿帕替尼敏感性的具体机制,以及其对阿帕替尼敏感性的影响。

我们的结果表明,hsa_circ_0003823 在 ESCC 中高表达,与预后不良相关。进一步的结果表明,hsa_circ_0003823 促进了 ESCC 的增殖和转移能力。在机制实验部分,hsa_circ_0003823 通过靶向 microRNA-607(miR-607)来调节 CRISP3,从而促进 ESCC 的进展。此外,我们发现沉默 hsa_circ_0003823 可以提高阿帕替尼的敏感性。hsa_circ_0003823 通过 miR-607/CRISP3 轴导致阿帕替尼耐药。

在这项研究中,我们通过 miR-607/CRISP3 轴阐明了 hsa_circ_0003823 的功能及其在促进 ESCC 肿瘤进展、转移和阿帕替尼耐药中的作用。

https://cdn.ncbi.nlm.nih.gov/pmc/blobs/ba0a/9576509/c0d11d8aa367/ijbsv18p5787g012.jpg
https://cdn.ncbi.nlm.nih.gov/pmc/blobs/ba0a/9576509/11cee50364ff/ijbsv18p5787g001.jpg
https://cdn.ncbi.nlm.nih.gov/pmc/blobs/ba0a/9576509/da129da52180/ijbsv18p5787g002.jpg
https://cdn.ncbi.nlm.nih.gov/pmc/blobs/ba0a/9576509/8668b773cdf4/ijbsv18p5787g003.jpg
https://cdn.ncbi.nlm.nih.gov/pmc/blobs/ba0a/9576509/7ae49805068d/ijbsv18p5787g005.jpg
https://cdn.ncbi.nlm.nih.gov/pmc/blobs/ba0a/9576509/bbf0bb98000c/ijbsv18p5787g006.jpg
https://cdn.ncbi.nlm.nih.gov/pmc/blobs/ba0a/9576509/d9772107340f/ijbsv18p5787g008.jpg
https://cdn.ncbi.nlm.nih.gov/pmc/blobs/ba0a/9576509/386e348d7439/ijbsv18p5787g011.jpg
https://cdn.ncbi.nlm.nih.gov/pmc/blobs/ba0a/9576509/c0d11d8aa367/ijbsv18p5787g012.jpg
https://cdn.ncbi.nlm.nih.gov/pmc/blobs/ba0a/9576509/11cee50364ff/ijbsv18p5787g001.jpg
https://cdn.ncbi.nlm.nih.gov/pmc/blobs/ba0a/9576509/da129da52180/ijbsv18p5787g002.jpg
https://cdn.ncbi.nlm.nih.gov/pmc/blobs/ba0a/9576509/8668b773cdf4/ijbsv18p5787g003.jpg
https://cdn.ncbi.nlm.nih.gov/pmc/blobs/ba0a/9576509/7ae49805068d/ijbsv18p5787g005.jpg
https://cdn.ncbi.nlm.nih.gov/pmc/blobs/ba0a/9576509/bbf0bb98000c/ijbsv18p5787g006.jpg
https://cdn.ncbi.nlm.nih.gov/pmc/blobs/ba0a/9576509/d9772107340f/ijbsv18p5787g008.jpg
https://cdn.ncbi.nlm.nih.gov/pmc/blobs/ba0a/9576509/386e348d7439/ijbsv18p5787g011.jpg
https://cdn.ncbi.nlm.nih.gov/pmc/blobs/ba0a/9576509/c0d11d8aa367/ijbsv18p5787g012.jpg

相似文献

1
Circular RNA hsa_circ_0003823 promotes the Tumor Progression, Metastasis and Apatinib Resistance of Esophageal Squamous Cell Carcinoma by miR-607/CRISP3 Axis.环状 RNA hsa_circ_0003823 通过 miR-607/CRISP3 轴促进食管鳞癌的肿瘤进展、转移和阿帕替尼耐药。
Int J Biol Sci. 2022 Sep 21;18(15):5787-5808. doi: 10.7150/ijbs.76096. eCollection 2022.
2
Circular RNA hsa_circ_0000277 promotes tumor progression and DDP resistance in esophageal squamous cell carcinoma.环状 RNA hsa_circ_0000277 促进食管鳞状细胞癌的肿瘤进展和 DDP 耐药性。
BMC Cancer. 2022 Mar 4;22(1):238. doi: 10.1186/s12885-022-09241-9.
3
Hsa_circ_0006948 enhances cancer progression and epithelial-mesenchymal transition through the miR-490-3p/HMGA2 axis in esophageal squamous cell carcinoma.Hsa_circ_0006948通过miR-490-3p/HMGA2轴促进食管鳞状细胞癌的癌症进展和上皮-间质转化。
Aging (Albany NY). 2019 Dec 26;11(24):11937-11954. doi: 10.18632/aging.102519.
4
Circular RNA hsa_circ_0000654 promotes esophageal squamous cell carcinoma progression by regulating the miR-149-5p/IL-6/STAT3 pathway.环状 RNA hsa_circ_0000654 通过调控 miR-149-5p/IL-6/STAT3 通路促进食管鳞癌进展。
IUBMB Life. 2020 Mar;72(3):426-439. doi: 10.1002/iub.2202. Epub 2019 Nov 28.
5
EIF4A3-mediated oncogenic circRNA hsa_circ_0001165 advances esophageal squamous cell carcinoma progression through the miR-381-3p/TNS3 pathway.EIF4A3 介导的致癌性 circRNA hsa_circ_0001165 通过 miR-381-3p/TNS3 通路促进食管鳞状细胞癌进展。
Cell Biol Toxicol. 2024 Oct 9;40(1):84. doi: 10.1007/s10565-024-09927-9.
6
Hsa_circ_0001707 regulates endothelial-mesenchymal transition in esophageal squamous cell carcinoma via miR-203a-3p/Snail2 pathway.Hsa_circ_0001707 通过 miR-203a-3p/Snail2 通路调控食管鳞癌细胞中的内皮-间质转化。
Environ Toxicol. 2024 Mar;39(3):1210-1220. doi: 10.1002/tox.23998. Epub 2023 Nov 3.
7
Circ_FNDC3B Promotes Cell Proliferation and Metastasis in Esophageal Squamous Cell Carcinoma via Regulating MAPK1 by Binding to miR-136-5p.环状RNA_FNDC3B通过与miR-136-5p结合调控丝裂原活化蛋白激酶1促进食管鳞状细胞癌的细胞增殖和转移。
Biochem Genet. 2024 Oct;62(5):3803-3820. doi: 10.1007/s10528-023-10585-5. Epub 2024 Jan 16.
8
Hsa_circ_0023984 Regulates Cell Proliferation, Migration, and Invasion in Esophageal Squamous Cancer via Regulating miR-1294/PI3K/Akt/c-Myc Pathway.Hsa_circ_0023984 通过调控 miR-1294/PI3K/Akt/c-Myc 通路调节食管鳞癌细胞增殖、迁移和侵袭。
Appl Biochem Biotechnol. 2022 Sep;194(9):1-16. doi: 10.1007/s12010-022-03935-3. Epub 2022 May 6.
9
Circular RNA hsa_circ_0000277 sequesters miR-4766-5p to upregulate LAMA1 and promote esophageal carcinoma progression.环状 RNA hsa_circ_0000277 通过吸附 miR-4766-5p 上调 LAMA1 并促进食管癌细胞进展。
Cell Death Dis. 2021 Jul 5;12(7):676. doi: 10.1038/s41419-021-03911-5.
10
Circ_0001093 promotes glutamine metabolism and cancer progression of esophageal squamous cell carcinoma by targeting miR-579-3p/glutaminase axis.环状 RNA 0001093 通过靶向 miR-579-3p/谷氨酰胺酶轴促进食管鳞癌的谷氨酰胺代谢和癌症进展。
J Bioenerg Biomembr. 2022 Apr;54(2):119-134. doi: 10.1007/s10863-022-09935-6. Epub 2022 Mar 23.

引用本文的文献

1
CircRNAs: emerging players in tyrosine kinase inhibitor resistance mechanisms in solid tumors.环状RNA:实体瘤中酪氨酸激酶抑制剂耐药机制的新兴参与者。
Mol Biol Rep. 2025 Aug 6;52(1):796. doi: 10.1007/s11033-025-10908-2.
2
Cholesterol confers resistance to Apatinib-mediated ferroptosis in gastric cancer.胆固醇赋予胃癌对阿帕替尼介导的铁死亡的抗性。
Cell Biosci. 2025 Jul 4;15(1):95. doi: 10.1186/s13578-025-01435-5.
3
circCEP70 encoded protein inhibits the progression of hepatocellular carcinoma.环状CEP70编码蛋白抑制肝细胞癌的进展。

本文引用的文献

1
The functional roles of the circRNA/Wnt axis in cancer.环状 RNA/Wnt 轴在癌症中的功能作用。
Mol Cancer. 2022 May 5;21(1):108. doi: 10.1186/s12943-022-01582-0.
2
Molecular mechanisms associated with chemoresistance in esophageal cancer.与食管癌化疗耐药相关的分子机制。
Cell Mol Life Sci. 2022 Feb 3;79(2):116. doi: 10.1007/s00018-022-04131-6.
3
The emerging roles of circRNAs in cancer and oncology.环状RNA在癌症和肿瘤学中的新兴作用。
Cell Mol Life Sci. 2025 Apr 24;82(1):174. doi: 10.1007/s00018-025-05651-7.
4
circ-TTC17 Promotes Esophagus Squamous Cell Carcinoma Cell Growth, Metastasis, and Inhibits Autophagy-Mediated Radiosensitivity Through miR-145-5p/SIRT1 Axis.环状TTC17通过miR-145-5p/SIRT1轴促进食管鳞状细胞癌细胞生长、转移并抑制自噬介导的放射敏感性。
Thorac Cancer. 2025 Jan;16(1):e15494. doi: 10.1111/1759-7714.15494. Epub 2024 Dec 2.
5
CAP superfamily proteins in human: a new target for cancer therapy.人类 CAP 超家族蛋白:癌症治疗的新靶点。
Med Oncol. 2024 Nov 5;41(12):306. doi: 10.1007/s12032-024-02548-6.
6
Emerging roles of non-coding RNAs in modulating the PI3K/Akt pathway in cancer.非编码RNA在调控癌症中PI3K/Akt信号通路方面的新作用
Noncoding RNA Res. 2024 Aug 9;10:1-15. doi: 10.1016/j.ncrna.2024.08.002. eCollection 2025 Feb.
7
Computational insights into CRISP3 downregulation in cervical cancer and its cervical lineages pattern.宫颈癌中CRISP3下调及其宫颈谱系模式的计算洞察。
Precis Clin Med. 2024 Jul 24;7(3):pbae016. doi: 10.1093/pcmedi/pbae016. eCollection 2024 Sep.
8
EP300 promotes tumor stemness via epigenetic activation of CRISP3 leading to lobaplatin resistance in triple-negative breast cancer.EP300通过对CRISP3进行表观遗传激活促进肿瘤干性,从而导致三阴性乳腺癌对洛铂耐药。
Hum Cell. 2024 Sep;37(5):1475-1488. doi: 10.1007/s13577-024-01091-w. Epub 2024 Jun 16.
9
Non‑coding RNA: A promising diagnostic biomarker and therapeutic target for esophageal squamous cell carcinoma (Review).非编码RNA:食管鳞状细胞癌有前景的诊断生物标志物和治疗靶点(综述)
Oncol Lett. 2024 Apr 9;27(6):255. doi: 10.3892/ol.2024.14388. eCollection 2024 Jun.
10
The emerging role and clinical significance of circRNAs in papillary thyroid cancer.环状 RNA 在甲状腺乳头状癌中的新兴作用和临床意义。
Front Endocrinol (Lausanne). 2024 Mar 13;15:1351776. doi: 10.3389/fendo.2024.1351776. eCollection 2024.
Nat Rev Clin Oncol. 2022 Mar;19(3):188-206. doi: 10.1038/s41571-021-00585-y. Epub 2021 Dec 15.
4
Advances and challenges in the treatment of esophageal cancer.食管癌治疗的进展与挑战
Acta Pharm Sin B. 2021 Nov;11(11):3379-3392. doi: 10.1016/j.apsb.2021.03.008. Epub 2021 Mar 9.
5
CircRNA-DOPEY2 enhances the chemosensitivity of esophageal cancer cells by inhibiting CPEB4-mediated Mcl-1 translation.环状 RNA-DOPEY2 通过抑制 CPEB4 介导的 Mcl-1 翻译增强食管癌细胞的化疗敏感性。
J Exp Clin Cancer Res. 2021 Nov 15;40(1):361. doi: 10.1186/s13046-021-02149-5.
6
Phosphoproteomics reveals therapeutic targets of esophageal squamous cell carcinoma.磷酸化蛋白质组学揭示食管鳞状细胞癌的治疗靶点。
Signal Transduct Target Ther. 2021 Nov 12;6(1):381. doi: 10.1038/s41392-021-00682-5.
7
Interaction with WTAP Promotes Assembly and Activity of the mA Methyltransferase Complex and Promotes Cisplatin Resistance in Bladder Cancer.WTAP 相互作用促进 mA 甲基转移酶复合物的组装和活性,并促进膀胱癌的顺铂耐药性。
Cancer Res. 2021 Dec 15;81(24):6142-6156. doi: 10.1158/0008-5472.CAN-21-1518. Epub 2021 Oct 26.
8
Advances in the curative management of oesophageal cancer.食管癌治疗管理的进展。
Br J Cancer. 2022 Mar;126(5):706-717. doi: 10.1038/s41416-021-01485-9. Epub 2021 Oct 21.
9
Circular RNA circSNX6 promotes sunitinib resistance in renal cell carcinoma through the miR-1184/GPCPD1/ lysophosphatidic acid axis.环状 RNA circSNX6 通过 miR-1184/GPCPD1/溶血磷脂酸轴促进肾细胞癌对舒尼替尼的耐药性。
Cancer Lett. 2021 Dec 28;523:121-134. doi: 10.1016/j.canlet.2021.10.003. Epub 2021 Oct 7.
10
Role of Adjuvant Therapy in Esophageal Cancer Patients After Neoadjuvant Therapy and Esophagectomy: A Systematic Review and Meta-analysis.新辅助治疗和食管切除术后辅助治疗在食管癌患者中的作用:系统评价和荟萃分析。
Ann Surg. 2022 Jan 1;275(1):91-98. doi: 10.1097/SLA.0000000000005227.