Suppr超能文献

二氧化硅纳米颗粒在体外模型中引起小神经胶质细胞中 NLRP3 炎性体的激活。

Silica Nanoparticles Cause Activation of NLRP3 Inflammasome in-vitro Model-Using Microglia.

机构信息

School of Public Health Jilin University, Changchun, Jilin Province, 130021, the People's Republic of China.

Shandong Academy of Occupational Health and Occupational Medicine, Shandong First Medical University & Shandong Academy of Medical Sciences, Jinan, Shandong Province, 250062, the People's Republic of China.

出版信息

Int J Nanomedicine. 2022 Nov 10;17:5247-5264. doi: 10.2147/IJN.S372485. eCollection 2022.

Abstract

INTRODUCTION

Silica nanoparticles (SiNPs) have been widely used in food, cosmetics, medicine and other fields; however, there have been growing concerns regarding their potential adverse effects on health. A large number of studies have confirmed that SiNPs with small particle diameters can pass through the blood brain barrier, causing irreversible damage to the nervous system. This study aims to further explore the molecular mechanism of neurotoxicity of SiNPs and provide a toxicological basis for the medical application of SiNPs.

METHODS

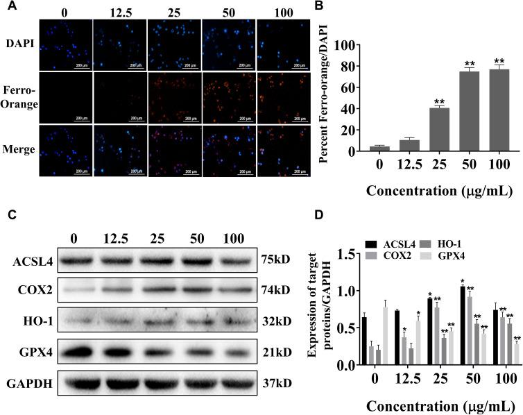
We conducted an in vitro study using neuroimmune cells (mouse microglial cells, BV2) of the central nervous system to study inflammation and ferroptosis after exposure to SiNPs. We detected cell viability, morphology and ultrastructure, antioxidant function, inflammation, and ferroptosis-related proteins to explore the role of pyroptosis and ferroptosis in the damage of BV2 cells induced by SiNPs. We further explored the relationship between the inflammatory response and ferroptosis induced by SiNPs by silencing the NOD-like receptor thermal protein domain associated protein 3 (NLRP3) gene and inhibiting ferroptosis.

RESULTS

The results showed that SiNPs could invade the cytoplasm, change the ultrastructure, activate NLRP3 inflammasomes, release a large number of inflammatory factors, and trigger inflammatory reaction. We also found that SiNPs could disrupt cellular antioxidant function, increase intracellular ferrous ion level and induce ferroptosis. In addition, both inflammation and ferroptosis are alleviated in NLRP3 gene-silenced cells.

CONCLUSION

SiNPs could induce BV2 cytotoxicity through inflammatory response and ferroptosis, which may be mediated by the activation of the NLRP3 inflammasomes.

摘要

简介

硅纳米颗粒(SiNPs)已广泛应用于食品、化妆品、医药等领域,但人们对其潜在健康危害的担忧日益增加。大量研究证实,粒径较小的 SiNPs 可以穿透血脑屏障,对神经系统造成不可逆转的损伤。本研究旨在进一步探讨 SiNPs 神经毒性的分子机制,为 SiNPs 的医学应用提供毒理学依据。

方法

我们采用中枢神经系统神经免疫细胞(小鼠小胶质细胞 BV2 细胞)进行体外研究,探讨 SiNPs 暴露后炎症和铁死亡的变化。检测细胞活力、形态和超微结构、抗氧化功能、炎症和铁死亡相关蛋白,以探讨 SiNPs 诱导 BV2 细胞损伤中细胞焦亡和铁死亡的作用。通过沉默 NOD 样受体热蛋白结构域相关蛋白 3(NLRP3)基因和抑制铁死亡进一步探讨 SiNPs 诱导的炎症反应与铁死亡的关系。

结果

结果表明,SiNPs 可以侵入细胞质,改变超微结构,激活 NLRP3 炎性小体,释放大量炎症因子,引发炎症反应。我们还发现,SiNPs 可以破坏细胞抗氧化功能,增加细胞内亚铁离子水平并诱导铁死亡。此外,NLRP3 基因沉默细胞中的炎症和铁死亡均减轻。

结论

SiNPs 可通过炎症反应和铁死亡诱导 BV2 细胞毒性,其机制可能与 NLRP3 炎性小体的激活有关。

https://cdn.ncbi.nlm.nih.gov/pmc/blobs/0ed7/9661917/41a58565240b/IJN-17-5247-g0001.jpg

文献AI研究员

20分钟写一篇综述,助力文献阅读效率提升50倍。

立即体验

用中文搜PubMed

大模型驱动的PubMed中文搜索引擎

马上搜索

文档翻译

学术文献翻译模型,支持多种主流文档格式。

立即体验