Suppr超能文献

使用单分子荧光共振能量转移(smFRET)测定拥挤诱导的合成脂质囊泡形态变化。

Crowding-induced morphological changes in synthetic lipid vesicles determined using smFRET.

作者信息

Quinn Steven D, Dresser Lara, Graham Sarah, Conteduca Donato, Shepherd Jack, Leake Mark C

机构信息

School of Physics, Engineering and Technology, University of York, York, United Kingdom.

York Biomedical Research Institute, University of York, York, United Kingdom.

出版信息

Front Bioeng Biotechnol. 2022 Oct 28;10:958026. doi: 10.3389/fbioe.2022.958026. eCollection 2022.

Abstract

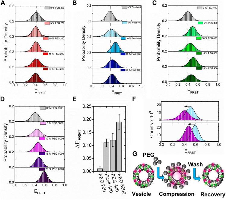
Lipid vesicles are valuable mesoscale molecular confinement vessels for studying membrane mechanics and lipid-protein interactions, and they have found utility among bio-inspired technologies, including drug delivery vehicles. While vesicle morphology can be modified by changing the lipid composition and introducing fusion or pore-forming proteins and detergents, the influence of extramembrane crowding on vesicle morphology has remained under-explored owing to a lack of experimental tools capable of capturing morphological changes on the nanoscale. Here, we use biocompatible polymers to simulate molecular crowding , and through combinations of FRET spectroscopy, lifetime analysis, dynamic light scattering, and single-vesicle imaging, we characterize how crowding regulates vesicle morphology. We show that both freely diffusing and surface-tethered vesicles fluorescently tagged with the DiI and DiD FRET pair undergo compaction in response to modest concentrations of sorbitol, polyethylene glycol, and Ficoll. A striking observation is that sorbitol results in irreversible compaction, whereas the influence of high molecular weight PEG-based crowders was found to be reversible. Regulation of molecular crowding allows for precise control of the vesicle architecture , with vast implications for drug delivery and vesicle trafficking systems. Furthermore, our observations of vesicle compaction may also serve to act as a mechanosensitive readout of extramembrane crowding.

摘要

脂质囊泡是用于研究膜力学和脂质-蛋白质相互作用的重要中尺度分子限制容器,并且它们已在包括药物递送载体在内的生物启发技术中得到应用。虽然可以通过改变脂质组成以及引入融合蛋白、成孔蛋白和去污剂来改变囊泡形态,但由于缺乏能够捕捉纳米尺度形态变化的实验工具,膜外拥挤对囊泡形态的影响仍未得到充分探索。在这里,我们使用生物相容性聚合物来模拟分子拥挤,并且通过荧光共振能量转移(FRET)光谱、寿命分析、动态光散射和单囊泡成像的组合,我们表征了拥挤如何调节囊泡形态。我们表明,用DiI和DiD FRET对进行荧光标记的自由扩散囊泡和表面拴系囊泡,在适度浓度的山梨醇、聚乙二醇和聚蔗糖作用下都会发生压缩。一个引人注目的观察结果是,山梨醇会导致不可逆的压缩,而高分子量基于聚乙二醇的拥挤剂的影响是可逆的。分子拥挤的调节允许对囊泡结构进行精确控制,这对药物递送和囊泡运输系统具有重大意义。此外,我们对囊泡压缩的观察结果也可能用作膜外拥挤的机械敏感读数。

https://cdn.ncbi.nlm.nih.gov/pmc/blobs/3cab/9650091/df6a1af48c6c/fbioe-10-958026-g001.jpg

文献AI研究员

20分钟写一篇综述,助力文献阅读效率提升50倍。

立即体验

用中文搜PubMed

大模型驱动的PubMed中文搜索引擎

马上搜索

文档翻译

学术文献翻译模型,支持多种主流文档格式。

立即体验