• 文献检索
  • 文档翻译
  • 深度研究
  • 学术资讯
  • Suppr Zotero 插件Zotero 插件
  • 邀请有礼
  • 套餐&价格
  • 历史记录
应用&插件
Suppr Zotero 插件Zotero 插件浏览器插件Mac 客户端Windows 客户端微信小程序
定价
高级版会员购买积分包购买API积分包
服务
文献检索文档翻译深度研究API 文档MCP 服务
关于我们
关于 Suppr公司介绍联系我们用户协议隐私条款
关注我们

Suppr 超能文献

核心技术专利:CN118964589B侵权必究
粤ICP备2023148730 号-1Suppr @ 2026

文献检索

告别复杂PubMed语法,用中文像聊天一样搜索,搜遍4000万医学文献。AI智能推荐,让科研检索更轻松。

立即免费搜索

文件翻译

保留排版,准确专业,支持PDF/Word/PPT等文件格式,支持 12+语言互译。

免费翻译文档

深度研究

AI帮你快速写综述,25分钟生成高质量综述,智能提取关键信息,辅助科研写作。

立即免费体验

通过转录组和代谢组分析揭示天麻中天麻素的生物合成途径。 (注:“Lindl.”可能是某种植物的特定分类学名称或缩写,因信息有限,此处按原样保留)

The gastrodin biosynthetic pathway in Lindl. revealed by transcriptome and metabolome profiling.

作者信息

Liu Baocai, Chen Jingying, Zhang Wujun, Huang Yingzhen, Zhao Yunqing, Juneidi Seifu, Dekebo Aman, Wang Meijuan, Shi Le, Hu Xuebo

机构信息

Institute for Medicinal Plants, College of Plant Science and Technology, Huazhong Agricultural University, Wuhan, China.

Institute of Agricultural Bioresource, Fujian Academy of Agricultural Sciences, Fuzhou, China.

出版信息

Front Plant Sci. 2022 Nov 3;13:1024239. doi: 10.3389/fpls.2022.1024239. eCollection 2022.

DOI:10.3389/fpls.2022.1024239
PMID:36407583
原文链接:https://pmc.ncbi.nlm.nih.gov/articles/PMC9673822/
Abstract

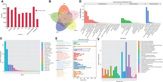
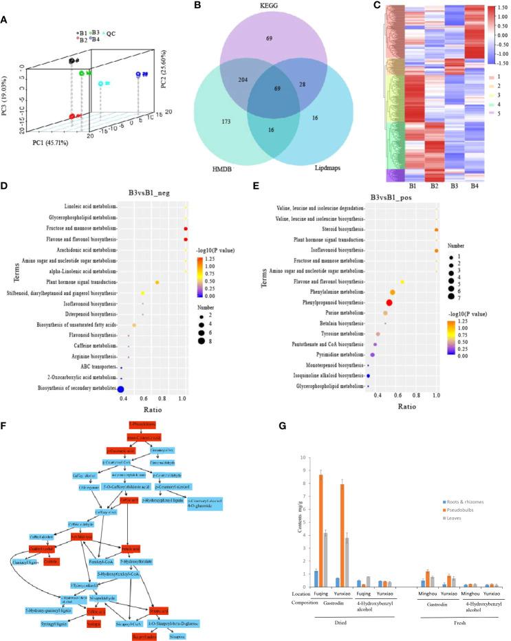
Lindl. is an epiphytic or lithophytic perennial herb of Orchidaceae family used as a garden flower or medicinal plant to treat high blood pressure, dizziness and headache in traditional Chinese medicine. Gastrodin (GAS) is considered as a main bioactive ingredient of this herb but the biosynthetic pathway remains unclear in . To elucidate the GAS biosynthesis and identify the related genes in , a comprehensive analysis of transcriptome and metabolome of roots, rhizomes, pseudobulbs and leaves were performed by using PacBio SMART, Illumina Hiseq and Ultra Performance Liquid Chromatography Tandem Mass Spectrometry (UPLC-MS/MS). A total of 1,156 metabolites were identified by UPLC-MS/MS, of which 345 differential metabolites were mainly enriched in phenylpropanoid/phenylalanine, flavone and flavonol biosynthesis. The pseudobulbs make up nearly half of the fresh weight of the whole plant, and the GAS content in the pseudobulbs was also the highest in four tissues. Up to 23,105 Unigenes were obtained and 22,029 transcripts were annotated in the transcriptome analysis. Compared to roots, 7,787, 8,376 and 9,146 differentially expressed genes (DEGs) were identified in rhizomes, pseudobulbs and leaves, respectively. And in total, 80 Unigenes encoding eight key enzymes for GAS biosynthesis, were identified. Particularly, glycosyltransferase, the key enzyme of the last step in the GAS biosynthetic pathway had 39 Unigenes candidates, of which, transcript28360/f2p0/1592, was putatively identified as the most likely candidate based on analysis of co-expression, phylogenetic analysis, and homologous searching. The metabolomics and transcriptomics of pseudobulbs versus roots showed that 8,376 DEGs and 345 DEMs had a substantial association based on the Pearson's correlation. This study notably enriched the metabolomic and transcriptomic data of , and it provides valuable information for GAS biosynthesis in the plant.

摘要

林氏(Lindl.)是兰科附生或石生多年生草本植物,在中国传统医学中用作园林花卉或药用植物,可治疗高血压、头晕和头痛。天麻素(GAS)被认为是这种草药的主要生物活性成分,但其生物合成途径在[此处原文缺失相关信息]仍不清楚。为阐明天麻素的生物合成并鉴定其中的相关基因,利用PacBio SMART、Illumina Hiseq和超高效液相色谱串联质谱(UPLC-MS/MS)对根、根茎、假鳞茎和叶的转录组和代谢组进行了综合分析。通过UPLC-MS/MS共鉴定出1156种代谢物,其中345种差异代谢物主要富集在苯丙烷类/苯丙氨酸、黄酮和黄酮醇生物合成途径中。假鳞茎占整株植物鲜重的近一半,假鳞茎中的天麻素含量在四个组织中也是最高的。在转录组分析中获得了多达23105个单基因,其中22029个转录本得到注释。与根相比,在根茎、假鳞茎和叶中分别鉴定出7787、8376和9146个差异表达基因(DEG)。总共鉴定出80个编码天麻素生物合成八种关键酶的单基因。特别地,天麻素生物合成途径最后一步的关键酶糖基转移酶有39个单基因候选物,其中,基于共表达分析、系统发育分析和同源搜索,转录本28360/f2p0/1592被推测为最有可能的候选物。假鳞茎与根的代谢组学和转录组学分析表明,基于皮尔逊相关性,8376个DEG和345个差异表达代谢物(DEM)存在显著关联。本研究显著丰富了[此处原文缺失相关信息]的代谢组学和转录组学数据,并为该植物中天麻素的生物合成提供了有价值的信息。

https://cdn.ncbi.nlm.nih.gov/pmc/blobs/8e78/9673822/96e31784a73e/fpls-13-1024239-g008.jpg
https://cdn.ncbi.nlm.nih.gov/pmc/blobs/8e78/9673822/58373d58177f/fpls-13-1024239-g001.jpg
https://cdn.ncbi.nlm.nih.gov/pmc/blobs/8e78/9673822/3ec4bcc3dbf9/fpls-13-1024239-g002.jpg
https://cdn.ncbi.nlm.nih.gov/pmc/blobs/8e78/9673822/dd4f4974c08d/fpls-13-1024239-g003.jpg
https://cdn.ncbi.nlm.nih.gov/pmc/blobs/8e78/9673822/589f8c77b251/fpls-13-1024239-g004.jpg
https://cdn.ncbi.nlm.nih.gov/pmc/blobs/8e78/9673822/ad3766b8656c/fpls-13-1024239-g005.jpg
https://cdn.ncbi.nlm.nih.gov/pmc/blobs/8e78/9673822/75203b1c9a3f/fpls-13-1024239-g006.jpg
https://cdn.ncbi.nlm.nih.gov/pmc/blobs/8e78/9673822/08d784398bc3/fpls-13-1024239-g007.jpg
https://cdn.ncbi.nlm.nih.gov/pmc/blobs/8e78/9673822/96e31784a73e/fpls-13-1024239-g008.jpg
https://cdn.ncbi.nlm.nih.gov/pmc/blobs/8e78/9673822/58373d58177f/fpls-13-1024239-g001.jpg
https://cdn.ncbi.nlm.nih.gov/pmc/blobs/8e78/9673822/3ec4bcc3dbf9/fpls-13-1024239-g002.jpg
https://cdn.ncbi.nlm.nih.gov/pmc/blobs/8e78/9673822/dd4f4974c08d/fpls-13-1024239-g003.jpg
https://cdn.ncbi.nlm.nih.gov/pmc/blobs/8e78/9673822/589f8c77b251/fpls-13-1024239-g004.jpg
https://cdn.ncbi.nlm.nih.gov/pmc/blobs/8e78/9673822/ad3766b8656c/fpls-13-1024239-g005.jpg
https://cdn.ncbi.nlm.nih.gov/pmc/blobs/8e78/9673822/75203b1c9a3f/fpls-13-1024239-g006.jpg
https://cdn.ncbi.nlm.nih.gov/pmc/blobs/8e78/9673822/08d784398bc3/fpls-13-1024239-g007.jpg
https://cdn.ncbi.nlm.nih.gov/pmc/blobs/8e78/9673822/96e31784a73e/fpls-13-1024239-g008.jpg

相似文献

1
The gastrodin biosynthetic pathway in Lindl. revealed by transcriptome and metabolome profiling.通过转录组和代谢组分析揭示天麻中天麻素的生物合成途径。 (注:“Lindl.”可能是某种植物的特定分类学名称或缩写,因信息有限,此处按原样保留)
Front Plant Sci. 2022 Nov 3;13:1024239. doi: 10.3389/fpls.2022.1024239. eCollection 2022.
2
Comparative transcriptome analysis reveals sesquiterpenoid biosynthesis among 1-, 2- and 3-year old Atractylodes chinensis.比较转录组分析揭示了 1 年、2 年和 3 年生白术中倍半萜生物合成。
BMC Plant Biol. 2021 Jul 27;21(1):354. doi: 10.1186/s12870-021-03131-1.
3
Transcriptome and Metabolome Analysis of Isoquinoline Alkaloid Biosynthesis of in Different Years.不同年份中异喹啉生物碱生物合成的转录组和代谢组分析。
Genes (Basel). 2023 Dec 18;14(12):2232. doi: 10.3390/genes14122232.
4
[Identification of potential genes involved in biosynthesis of flavonoid and analysis of biosynthetic pathway in Fagopyrum dibotrys].[苦荞麦中黄酮类生物合成相关潜在基因的鉴定及生物合成途径分析]
Zhongguo Zhong Yao Za Zhi. 2021 Mar;46(5):1084-1093. doi: 10.19540/j.cnki.cjcmm.20201121.102.
5
Full-length transcriptome analysis of Coptis deltoidea and identification of putative genes involved in benzylisoquinoline alkaloids biosynthesis based on combined sequencing platforms.黄连全长转录组分析及基于联合测序平台鉴定与苯并异喹啉生物碱生物合成相关的假定基因。
Plant Mol Biol. 2020 Mar;102(4-5):477-499. doi: 10.1007/s11103-019-00959-y. Epub 2020 Jan 4.
6
Comprehensive Analysis of the Triterpenoid Saponins Biosynthetic Pathway in Anemone flaccida by Transcriptome and Proteome Profiling.基于转录组和蛋白质组分析对威灵仙三萜皂苷生物合成途径的综合解析
Front Plant Sci. 2016 Jul 25;7:1094. doi: 10.3389/fpls.2016.01094. eCollection 2016.
7
Integrated metabolomic and transcriptomic analyses provide insights into regulation mechanisms during bulbous stem development in the Chinese medicinal herb plant, Stephania kwangsiensis.综合代谢组学和转录组学分析为中国药用植物广西莪术球茎发育过程中的调控机制提供了新见解。
BMC Plant Biol. 2024 Apr 11;24(1):276. doi: 10.1186/s12870-024-04956-2.
8
Transcriptome and metabolome profiling of the medicinal plant reveal key components of the alkaloid biosynthesis.药用植物的转录组和代谢组分析揭示了生物碱生物合成的关键成分。
Front Genet. 2023 Jan 20;14:1023433. doi: 10.3389/fgene.2023.1023433. eCollection 2023.
9
Transcriptomics and metabolomics reveal the mechanism of metabolites changes in Cymbidium tortisepalum var. longibracteatum colour mutation cultivars.转录组学和代谢组学揭示了建兰花叶艺品种颜色突变的代谢物变化机制。
PLoS One. 2024 Jun 25;19(6):e0305867. doi: 10.1371/journal.pone.0305867. eCollection 2024.
10
Elucidation of the Regulatory Network of Flavonoid Biosynthesis by Profiling the Metabolome and Transcriptome in Tartary Buckwheat.阐明苦荞中类黄酮生物合成的调控网络 通过代谢组学和转录组学分析。
J Agric Food Chem. 2021 Jun 30;69(25):7218-7229. doi: 10.1021/acs.jafc.1c00190. Epub 2021 Jun 21.

引用本文的文献

1
Gastrodin reduces myocardial ischemia/reperfusion injury via transgelin2/CNPase-mediated apoptosis regulation.天麻素通过原肌球蛋白2/2',3'-环核苷酸3'-磷酸二酯酶介导的细胞凋亡调控减轻心肌缺血/再灌注损伤。
Front Pharmacol. 2025 Jul 14;16:1604408. doi: 10.3389/fphar.2025.1604408. eCollection 2025.
2
GePIF4 Increases the Multi-Flower/Capsule-Bearing Traits and Gastrodin Biosynthesis in .GePIF4增加了……中的多花/结荚性状和天麻素生物合成。 (注:原文中“in.”后面内容缺失,翻译只能到此为止)
Plants (Basel). 2025 May 31;14(11):1684. doi: 10.3390/plants14111684.
3
Efficacy and safety of gastrodin in preventing postoperative delirium following cardiac surgery: a randomized placebo controlled clinical trial.

本文引用的文献

1
Application of High-Throughput Sequencing on the Chinese Herbal Medicine for the Data-Mining of the Bioactive Compounds.高通量测序在中草药生物活性成分数据挖掘中的应用。
Front Plant Sci. 2022 Jul 14;13:900035. doi: 10.3389/fpls.2022.900035. eCollection 2022.
2
An Integrated Metabolome and Transcriptome Analysis Reveal the Regulation Mechanisms of Flavonoid Biosynthesis in a Purple Tea Plant Cultivar.整合代谢组学和转录组学分析揭示紫茶品种中黄酮类生物合成的调控机制。
Front Plant Sci. 2022 May 19;13:880227. doi: 10.3389/fpls.2022.880227. eCollection 2022.
3
Comparative Transcriptomics Analysis of the Symbiotic Germination of (Orchidaceae) With Emphasis on Plant Cell Wall Modification and Cell Wall-Degrading Enzymes.
天麻素预防心脏手术后谵妄的疗效和安全性:一项随机安慰剂对照临床试验
Crit Care. 2025 Mar 11;29(1):108. doi: 10.1186/s13054-025-05331-9.
兰科植物共生萌发的比较转录组学分析:侧重于植物细胞壁修饰和细胞壁降解酶
Front Plant Sci. 2022 May 6;13:880600. doi: 10.3389/fpls.2022.880600. eCollection 2022.
4
Analgesic and Anxiolytic Effects of Gastrodin and Its Influences on Ferroptosis and Jejunal Microbiota in Complete Freund's Adjuvant-Injected Mice.天麻素对弗氏完全佐剂注射小鼠的镇痛、抗焦虑作用及其对铁死亡和空肠微生物群的影响
Front Microbiol. 2022 Apr 19;13:841662. doi: 10.3389/fmicb.2022.841662. eCollection 2022.
5
Proteome metabolome and transcriptome data for three Symbiodiniaceae under ambient and heat stress conditions.在常温及热应激条件下的 3 种共生藻的蛋白质组、代谢组和转录组数据。
Sci Data. 2022 Apr 5;9(1):153. doi: 10.1038/s41597-022-01258-w.
6
Gastrodin suppresses pyroptosis and exerts neuroprotective effect in traumatic brain injury model by inhibiting NLRP3 inflammasome signaling pathway.天麻素通过抑制 NLRP3 炎性小体信号通路抑制细胞焦亡,发挥其在创伤性脑损伤模型中的神经保护作用。
J Integr Neurosci. 2022 Mar 24;21(2):72. doi: 10.31083/j.jin2102072.
7
Glycosyltransferases: Mining, engineering and applications in biosynthesis of glycosylated plant natural products.糖基转移酶:糖基化植物天然产物生物合成中的挖掘、工程改造及应用
Synth Syst Biotechnol. 2022 Feb 2;7(1):602-620. doi: 10.1016/j.synbio.2022.01.001. eCollection 2022 Mar.
8
Integrated Analysis of Metabolome and Transcriptome Data for Uncovering Flavonoid Components of Maxim. Leaves Under Drought Stress.整合代谢组学和转录组学数据以揭示干旱胁迫下 Maxim. 叶片中的黄酮类成分
Front Nutr. 2022 Feb 4;8:801244. doi: 10.3389/fnut.2021.801244. eCollection 2021.
9
Chromosome-level genome assembly of the fully mycoheterotrophic orchid Gastrodia elata.天麻的全菌异养型染色体水平基因组组装。
G3 (Bethesda). 2022 Mar 4;12(3). doi: 10.1093/g3journal/jkab433.
10
Review on the Development and Applications of Medicinal Plant Genomes.药用植物基因组的发展与应用综述
Front Plant Sci. 2021 Dec 23;12:791219. doi: 10.3389/fpls.2021.791219. eCollection 2021.