European Laboratory for Non-Linear Spectroscopy (LENS), University of Florence, Sesto Fiorentino, Italy.
Department of Physics, University of Florence, Sesto Fiorentino, Italy.
FASEB J. 2022 Dec;36(12):e22655. doi: 10.1096/fj.202201276R.
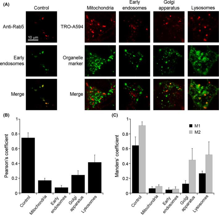
Trodusquemine is an aminosterol with a variety of biological and pharmacological functions, such as acting as an antimicrobial, stimulating body weight loss and interfering with the toxicity of proteins involved in the development of Alzheimer's and Parkinson's diseases. The mechanisms of interaction of aminosterols with cells are, however, still largely uncharacterized. Here, by using fluorescently labeled trodusquemine (TRO-A594 and TRO-ATTO565), we show that trodusquemine binds initially to the plasma membrane of living cells, that the binding affinity is dependent on cholesterol, and that trodusquemine is then internalized and mainly targeted to lysosomes after internalization. We also found that TRO-A594 is able to strongly and selectively bind to myelinated fibers in fixed mouse brain slices, and that it is a marker compatible with tissue clearing and light-sheet fluorescence microscopy or expansion microscopy. In conclusion, this work contributes to further characterize the biology of aminosterols and provides a new tool for nerve labeling suitable for the most advanced microscopy techniques.
曲多司琼是一种氨基甾体,具有多种生物学和药理学功能,例如作为一种抗菌剂,刺激体重减轻,并干扰阿尔茨海默病和帕金森病发展过程中涉及的蛋白质的毒性。然而,氨基甾体与细胞相互作用的机制在很大程度上仍未得到充分描述。在这里,我们使用荧光标记的曲多司琼(TRO-A594 和 TRO-ATTO565)表明,曲多司琼最初与活细胞的质膜结合,结合亲和力依赖于胆固醇,并且曲多司琼在内化后被内化并主要靶向溶酶体。我们还发现,TRO-A594 能够强烈且选择性地结合固定的小鼠脑切片中的髓鞘纤维,并且它是一种与组织清除和光片荧光显微镜或扩展显微镜兼容的标记物。总之,这项工作有助于进一步描述氨基甾体的生物学特性,并提供了一种适合最先进显微镜技术的神经标记新工具。