Suppr超能文献

HPV16 感染及高危型 HPV 感染妇女的宫颈微生物组

Cervical Microbiome in Women Infected with HPV16 and High-Risk HPVs.

机构信息

Medical Microbiology Interdisciplinary Program, Graduate School, Chulalongkorn University, Bangkok 10330, Thailand.

Center of Excellence in Applied Medical Virology, Department of Microbiology, Faculty of Medicine, Chulalongkorn University, Bangkok 10330, Thailand.

出版信息

Int J Environ Res Public Health. 2022 Nov 9;19(22):14716. doi: 10.3390/ijerph192214716.

Abstract

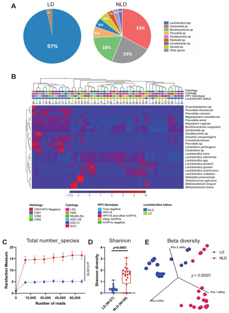
Human papillomavirus type 16 (HPV16) and/or high-risk (Hr-) HPV are the main causes of cervical cancer. Another element that may contribute to the development of cervical cancer is the microbiota. To date, no study has investigated the entire cervical microbiome, which consists of bacteria, fungi, and viruses. In this study, cervical samples with different histopathology (CIN1, CIN2, and CIN3), with or without HPV16 and Hr-HPVs infection, were enrolled. From bacterial community analysis, 115 bacterial species were found and separated into 2 distinct categories based on abundance: Lactobacilli-dominated (LD) and non-Lactobacilli-dominated (NLD) groups. The LD group had significantly less bacterial diversity than the NLD group. In addition, the variety of bacteria was contingent on the prevalence of HPV infection. Among distinct histological groups, an abundance of (>60% of total spp.) was discovered in both groups. A few fungi, e.g., , were identified in the fungal community. The viral community analysis revealed that the presence of HPV considerably reduced the diversity of human viruses. Taken together, when we analyzed all our results collectively, we discovered that HPV infection was a significant determinant in the diversity of bacteria and human viruses in the cervix.

摘要

人乳头瘤病毒 16 型(HPV16)和/或高危型(Hr-)HPV 是宫颈癌的主要病因。另一个可能导致宫颈癌发展的因素是微生物组。迄今为止,尚无研究调查过由细菌、真菌和病毒组成的整个宫颈微生物组。在这项研究中,我们招募了具有不同组织病理学(CIN1、CIN2 和 CIN3)、伴有或不伴有 HPV16 和 Hr-HPV 感染的宫颈样本。从细菌群落分析中,我们发现了 115 种细菌物种,并根据丰度将它们分为 2 个不同的类别:乳杆菌主导(LD)和非乳杆菌主导(NLD)组。LD 组的细菌多样性明显低于 NLD 组。此外,细菌的种类取决于 HPV 感染的流行情况。在不同的组织学组中,两个组中都发现了大量 (>60%的总 spp.) 的细菌。在真菌群落中也鉴定出了少数真菌,如 。病毒群落分析显示,HPV 的存在大大降低了人类病毒的多样性。综上所述,当我们综合分析所有结果时,我们发现 HPV 感染是宫颈内细菌和人类病毒多样性的重要决定因素。

https://cdn.ncbi.nlm.nih.gov/pmc/blobs/fb07/9690271/5dc44e937392/ijerph-19-14716-g001.jpg

文献AI研究员

20分钟写一篇综述,助力文献阅读效率提升50倍。

立即体验

用中文搜PubMed

大模型驱动的PubMed中文搜索引擎

马上搜索

文档翻译

学术文献翻译模型,支持多种主流文档格式。

立即体验