• 文献检索
  • 文档翻译
  • 深度研究
  • 学术资讯
  • Suppr Zotero 插件Zotero 插件
  • 邀请有礼
  • 套餐&价格
  • 历史记录
应用&插件
Suppr Zotero 插件Zotero 插件浏览器插件Mac 客户端Windows 客户端微信小程序
定价
高级版会员购买积分包购买API积分包
服务
文献检索文档翻译深度研究API 文档MCP 服务
关于我们
关于 Suppr公司介绍联系我们用户协议隐私条款
关注我们

Suppr 超能文献

核心技术专利:CN118964589B侵权必究
粤ICP备2023148730 号-1Suppr @ 2026

文献检索

告别复杂PubMed语法,用中文像聊天一样搜索,搜遍4000万医学文献。AI智能推荐,让科研检索更轻松。

立即免费搜索

文件翻译

保留排版,准确专业,支持PDF/Word/PPT等文件格式,支持 12+语言互译。

免费翻译文档

深度研究

AI帮你快速写综述,25分钟生成高质量综述,智能提取关键信息,辅助科研写作。

立即免费体验

m6A调节因子对特发性肺纤维化的诊断、亚型分类、预后及新型治疗靶点开发的影响

Effect of M6A regulators on diagnosis, subtype classification, prognosis and novel therapeutic target development of idiopathic pulmonary fibrosis.

作者信息

Huang Guirui, Huang Shuaiyang, Cui Hongsheng

机构信息

Department of Respiratory, The Third Affiliated Hospital, Beijing University of Chinese Medicine, Beijing, China.

出版信息

Front Pharmacol. 2022 Nov 28;13:993567. doi: 10.3389/fphar.2022.993567. eCollection 2022.

DOI:10.3389/fphar.2022.993567
PMID:36518679
原文链接:https://pmc.ncbi.nlm.nih.gov/articles/PMC9742476/
Abstract

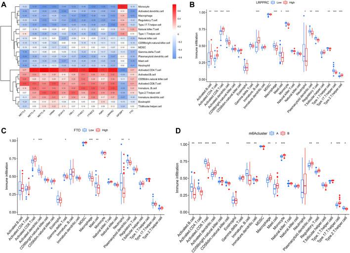
Molecular biology studies show that RNA N6-methyladenosine (m6A) modifications may take part in the incidence and development of idiopathic pulmonary fibrosis (IPF). Nonetheless, the roles of m6A regulators in IPF are not fully demonstrated. In this study, 12 significant m6A regulators were filtered out between healthy controls and IPF patients using GSE33566 dataset. Random forest algorithm was used to identify 11 candidate m6A regulators to predict the incidence of IPF. The 11 candidate m6A regulators included leucine-rich PPR motif-containing protein (LRPPRC), methyltransferase-like protein 3, FTO alpha-ketoglutarate dependent dioxygenase (FTO), methyltransferase-like 14/16, zinc finger CCCH domain-containing protein 13, protein virilizer homolog, Cbl proto-oncogene like 1, fragile X messenger ribonucleoprotein 1 and YTH domain containing 1/2. A nomogram model was constructed based on 11 candidate m6A regulators and considered beneficial to IPF patients using decision curve analysis. Consensus clustering method was used to distinctly divide IPF patients into two m6A patterns (clusterA and clusterB) based on 12 significant m6A regulators. M6A scores of all IPF patients were obtained using principal component analysis to quantify the m6A patterns. Patients in clusterB had higher m6A scores than those in clusterA. Furthermore, patients in clusterB were correlated with Th17 and Treg cell infiltration, innate immunity and Th1 immunity, while those in clusterA were correlated with adaptive immunity and Th2 immunity. Patients in clusterB also had higher expressions of mesenchymal markers and regulatory factors of fibrosis but lower expressions of epithelial markers. Lastly and interestingly, two m6A regulators, LRPPRC ( = 0.011) and FTO ( = 0.042), were identified as novel prognostic genes in IPF patients for the first time using an external GSE93606 dataset. Both of them had a positive correlation with a better prognosis and may serve as therapy targets. Thus, we conducted virtual screening to discover potential drugs targeting LRPPRC and FTO in the treatment of IPF. In conclusion, m6A regulators are crucial to the onset, development and prognosis of IPF. Our study on m6A patterns may provide clues for clinical diagnosis, prognosis and targeted therapeutic drugs development for IPF.

摘要

分子生物学研究表明,RNA N6-甲基腺苷(m6A)修饰可能参与特发性肺纤维化(IPF)的发生和发展。然而,m6A调节剂在IPF中的作用尚未完全阐明。在本研究中,利用GSE33566数据集在健康对照和IPF患者之间筛选出12个显著的m6A调节剂。采用随机森林算法识别出11个候选m6A调节剂以预测IPF的发病率。这11个候选m6A调节剂包括富含亮氨酸的PPR基序蛋白(LRPPRC)、甲基转移酶样蛋白3、FTOα-酮戊二酸依赖性双加氧酶(FTO)、甲基转移酶样14/16、含锌指CCCH结构域蛋白13、蛋白质雄性化同源物、Cbl原癌基因样1、脆性X信使核糖核蛋白1和含YTH结构域1/2。基于11个候选m6A调节剂构建了列线图模型,并通过决策曲线分析认为该模型对IPF患者有益。采用共识聚类方法,基于12个显著的m6A调节剂将IPF患者明显分为两种m6A模式(clusterA和clusterB)。利用主成分分析获得所有IPF患者的m6A评分以量化m6A模式。clusterB中的患者m6A评分高于clusterA中的患者。此外,clusterB中的患者与Th17和Treg细胞浸润、固有免疫和Th1免疫相关,而clusterA中的患者与适应性免疫和Th2免疫相关。clusterB中的患者还具有更高的间充质标志物表达和纤维化调节因子表达,但上皮标志物表达较低。最后且有趣的是,利用外部GSE93606数据集首次将两个m6A调节剂LRPPRC(P = 0.011)和FTO(P = 0.042)鉴定为IPF患者的新预后基因。它们均与较好的预后呈正相关,可作为治疗靶点。因此,我们进行了虚拟筛选以发现治疗IPF的靶向LRPPRC和FTO的潜在药物。总之,m6A调节剂对IPF的发病、发展和预后至关重要。我们对m6A模式的研究可能为IPF的临床诊断、预后及靶向治疗药物开发提供线索。

https://cdn.ncbi.nlm.nih.gov/pmc/blobs/ff24/9742476/bfcb82d90740/fphar-13-993567-g012.jpg
https://cdn.ncbi.nlm.nih.gov/pmc/blobs/ff24/9742476/c6eb6fa6f4b4/fphar-13-993567-g001.jpg
https://cdn.ncbi.nlm.nih.gov/pmc/blobs/ff24/9742476/ccc925e3d141/fphar-13-993567-g002.jpg
https://cdn.ncbi.nlm.nih.gov/pmc/blobs/ff24/9742476/1db1cc33d506/fphar-13-993567-g003.jpg
https://cdn.ncbi.nlm.nih.gov/pmc/blobs/ff24/9742476/a141d092a63b/fphar-13-993567-g004.jpg
https://cdn.ncbi.nlm.nih.gov/pmc/blobs/ff24/9742476/9afe887b47cb/fphar-13-993567-g005.jpg
https://cdn.ncbi.nlm.nih.gov/pmc/blobs/ff24/9742476/caac48872c9b/fphar-13-993567-g006.jpg
https://cdn.ncbi.nlm.nih.gov/pmc/blobs/ff24/9742476/4e920804e99f/fphar-13-993567-g007.jpg
https://cdn.ncbi.nlm.nih.gov/pmc/blobs/ff24/9742476/47f0144ff803/fphar-13-993567-g008.jpg
https://cdn.ncbi.nlm.nih.gov/pmc/blobs/ff24/9742476/3ed4ea05432f/fphar-13-993567-g009.jpg
https://cdn.ncbi.nlm.nih.gov/pmc/blobs/ff24/9742476/ca4a17b1fd5b/fphar-13-993567-g010.jpg
https://cdn.ncbi.nlm.nih.gov/pmc/blobs/ff24/9742476/353c2c0e8a6a/fphar-13-993567-g011.jpg
https://cdn.ncbi.nlm.nih.gov/pmc/blobs/ff24/9742476/bfcb82d90740/fphar-13-993567-g012.jpg
https://cdn.ncbi.nlm.nih.gov/pmc/blobs/ff24/9742476/c6eb6fa6f4b4/fphar-13-993567-g001.jpg
https://cdn.ncbi.nlm.nih.gov/pmc/blobs/ff24/9742476/ccc925e3d141/fphar-13-993567-g002.jpg
https://cdn.ncbi.nlm.nih.gov/pmc/blobs/ff24/9742476/1db1cc33d506/fphar-13-993567-g003.jpg
https://cdn.ncbi.nlm.nih.gov/pmc/blobs/ff24/9742476/a141d092a63b/fphar-13-993567-g004.jpg
https://cdn.ncbi.nlm.nih.gov/pmc/blobs/ff24/9742476/9afe887b47cb/fphar-13-993567-g005.jpg
https://cdn.ncbi.nlm.nih.gov/pmc/blobs/ff24/9742476/caac48872c9b/fphar-13-993567-g006.jpg
https://cdn.ncbi.nlm.nih.gov/pmc/blobs/ff24/9742476/4e920804e99f/fphar-13-993567-g007.jpg
https://cdn.ncbi.nlm.nih.gov/pmc/blobs/ff24/9742476/47f0144ff803/fphar-13-993567-g008.jpg
https://cdn.ncbi.nlm.nih.gov/pmc/blobs/ff24/9742476/3ed4ea05432f/fphar-13-993567-g009.jpg
https://cdn.ncbi.nlm.nih.gov/pmc/blobs/ff24/9742476/ca4a17b1fd5b/fphar-13-993567-g010.jpg
https://cdn.ncbi.nlm.nih.gov/pmc/blobs/ff24/9742476/353c2c0e8a6a/fphar-13-993567-g011.jpg
https://cdn.ncbi.nlm.nih.gov/pmc/blobs/ff24/9742476/bfcb82d90740/fphar-13-993567-g012.jpg

相似文献

1
Effect of M6A regulators on diagnosis, subtype classification, prognosis and novel therapeutic target development of idiopathic pulmonary fibrosis.m6A调节因子对特发性肺纤维化的诊断、亚型分类、预后及新型治疗靶点开发的影响
Front Pharmacol. 2022 Nov 28;13:993567. doi: 10.3389/fphar.2022.993567. eCollection 2022.
2
Significance of RNA N6-Methyladenosine Regulators in the Diagnosis and Subtype Classification of Childhood Asthma Using the Gene Expression Omnibus Database.利用基因表达综合数据库探讨RNA N6-甲基腺嘌呤调节剂在儿童哮喘诊断及亚型分类中的意义
Front Genet. 2021 Mar 2;12:634162. doi: 10.3389/fgene.2021.634162. eCollection 2021.
3
Relevance of RNA N6-Methyladenosine Regulators for Pulmonary Fibrosis: Implications for Chronic Hypersensitivity Pneumonitis and Idiopathic Pulmonary Fibrosis.RNA N6-甲基腺苷调节剂与肺纤维化的相关性:对慢性过敏性肺炎和特发性肺纤维化的影响
Front Genet. 2022 Jul 14;13:939175. doi: 10.3389/fgene.2022.939175. eCollection 2022.
4
Identification and Validation of Three m6A Regulators: , , and as Potential Biomarkers for Endometriosis.鉴定和验证三个 m6A 调节剂: 、 和 作为子宫内膜异位症的潜在生物标志物。
Genes (Basel). 2022 Dec 28;14(1):86. doi: 10.3390/genes14010086.
5
Bioinformatics identification and experimental validation of m6A-related diagnostic biomarkers in the subtype classification of blood monocytes from postmenopausal osteoporosis patients.基于 m6A 的生物信息学鉴定与实验验证在绝经后骨质疏松患者外周血单核细胞亚型分类中的诊断生物标志物
Front Endocrinol (Lausanne). 2023 Mar 8;14:990078. doi: 10.3389/fendo.2023.990078. eCollection 2023.
6
Genes related to N6-methyladenosine in the diagnosis and prognosis of idiopathic pulmonary fibrosis.与N6-甲基腺苷相关的基因在特发性肺纤维化诊断和预后中的作用
Front Genet. 2023 Jan 4;13:1102422. doi: 10.3389/fgene.2022.1102422. eCollection 2022.
7
Diagnostic signature, subtype classification, and immune infiltration of key m6A regulators in osteomyelitis patients.骨髓炎患者关键m6A调节因子的诊断特征、亚型分类及免疫浸润
Front Genet. 2022 Dec 5;13:1044264. doi: 10.3389/fgene.2022.1044264. eCollection 2022.
8
Comprehensive Analysis of N6-Methyladenosine RNA Methylation Regulators in the Diagnosis and Subtype Classification of Rheumatoid Arthritis.N6-甲基腺苷 RNA 甲基化调控因子在类风湿关节炎诊断及亚型分类中的全面分析。
Biochem Genet. 2024 Oct;62(5):3467-3484. doi: 10.1007/s10528-023-10610-7. Epub 2023 Dec 19.
9
Identification of RNA N6-methyladenosine regulation in epilepsy: Significance of the cell death mode, glycometabolism, and drug reactivity.癫痫中RNA N6-甲基腺苷调控的鉴定:细胞死亡模式、糖代谢及药物反应性的意义
Front Genet. 2022 Nov 17;13:1042543. doi: 10.3389/fgene.2022.1042543. eCollection 2022.
10
Comprehensive Analysis of N6-Methyladenosine RNA Methylation Regulators in the Diagnosis and Subtype Classification of Acute Myocardial Infarction.N6-甲基腺苷 RNA 甲基化调控因子在急性心肌梗死诊断及亚型分类中的综合分析。
J Immunol Res. 2022 Aug 24;2022:5173761. doi: 10.1155/2022/5173761. eCollection 2022.

引用本文的文献

1
A novel mechanism of radiation-induced lung injury: METTL3 mediates fibrogenesis through N6-methyladenosine modification of YY1.辐射诱导肺损伤的一种新机制:METTL3通过对YY1进行N6-甲基腺苷修饰介导纤维化形成。
J Transl Med. 2025 Jun 4;23(1):629. doi: 10.1186/s12967-025-06614-z.
2
Predictive models and WTAP targeting for idiopathic pulmonary fibrosis (IPF).特发性肺纤维化(IPF)的预测模型与WTAP靶向治疗
Sci Rep. 2025 Apr 26;15(1):14622. doi: 10.1038/s41598-025-98490-2.
3
METTL14-mediated mA modification of DDIT4 promotes its mRNA stability in aging-related idiopathic pulmonary fibrosis.

本文引用的文献

1
Significance of mA regulatory factor in gene expression and immune function of osteoarthritis.毫安调节因子在骨关节炎基因表达和免疫功能中的意义
Front Physiol. 2022 Sep 8;13:918270. doi: 10.3389/fphys.2022.918270. eCollection 2022.
2
Notch1 Induces Defective Epithelial Surfactant Processing and Pulmonary Fibrosis.Notch1 诱导上皮表面活性剂处理缺陷和肺纤维化。
Am J Respir Crit Care Med. 2023 Feb 1;207(3):283-299. doi: 10.1164/rccm.202105-1284OC.
3
Epitranscriptomics in fibroblasts and fibrosis.成纤维细胞和纤维化中的表观转录组学。
METTL14介导的DDIT4的m⁶A修饰在衰老相关特发性肺纤维化中促进其mRNA稳定性。
Epigenetics. 2025 Dec;20(1):2462898. doi: 10.1080/15592294.2025.2462898. Epub 2025 Feb 7.
4
m6A RNA modification pathway: orchestrating fibrotic mechanisms across multiple organs.m6A RNA修饰途径:协调多个器官的纤维化机制
Brief Funct Genomics. 2025 Jan 15;24. doi: 10.1093/bfgp/elae051.
5
RNA modifications in pulmonary diseases.肺部疾病中的RNA修饰
MedComm (2020). 2024 May 3;5(5):e546. doi: 10.1002/mco2.546. eCollection 2024 May.
6
Identifying oxidative stress-related biomarkers in idiopathic pulmonary fibrosis in the context of predictive, preventive, and personalized medicine using integrative omics approaches and machine-learning strategies.在预测性、预防性和个性化医学背景下,使用整合组学方法和机器学习策略识别特发性肺纤维化中与氧化应激相关的生物标志物。
EPMA J. 2023 Jul 31;14(3):417-442. doi: 10.1007/s13167-023-00334-4. eCollection 2023 Sep.
Am J Physiol Cell Physiol. 2022 Jun 1;322(6):C1110-C1116. doi: 10.1152/ajpcell.00121.2022. Epub 2022 May 4.
4
mA methylation is required for dihydroartemisinin to alleviate liver fibrosis by inducing ferroptosis in hepatic stellate cells.二氢青蒿素通过诱导肝星状细胞发生铁死亡来减轻肝纤维化,这需要 mA 甲基化。
Free Radic Biol Med. 2022 Mar;182:246-259. doi: 10.1016/j.freeradbiomed.2022.02.028. Epub 2022 Mar 4.
5
The role of m6A RNA methylation in cancer metabolism.m6A RNA 甲基化在癌症代谢中的作用。
Mol Cancer. 2022 Jan 12;21(1):14. doi: 10.1186/s12943-022-01500-4.
6
Pathogenic Mechanisms Underlying Idiopathic Pulmonary Fibrosis.特发性肺纤维化的发病机制。
Annu Rev Pathol. 2022 Jan 24;17:515-546. doi: 10.1146/annurev-pathol-042320-030240. Epub 2021 Nov 23.
7
m6A Modification: A Double-Edged Sword in Tumor Development.m6A修饰:肿瘤发展中的双刃剑
Front Oncol. 2021 Jul 26;11:679367. doi: 10.3389/fonc.2021.679367. eCollection 2021.
8
Changes in N6-Methyladenosine Modification Modulate Diabetic Cardiomyopathy by Reducing Myocardial Fibrosis and Myocyte Hypertrophy.N6-甲基腺苷修饰的变化通过减少心肌纤维化和心肌细胞肥大来调节糖尿病心肌病。
Front Cell Dev Biol. 2021 Jul 21;9:702579. doi: 10.3389/fcell.2021.702579. eCollection 2021.
9
Genetic drivers of mA methylation in human brain, lung, heart and muscle.人类大脑、肺、心脏和肌肉中 mA 甲基化的遗传驱动因素。
Nat Genet. 2021 Aug;53(8):1156-1165. doi: 10.1038/s41588-021-00890-3. Epub 2021 Jul 1.
10
Role of JAK/STAT in Interstitial Lung Diseases; Molecular and Cellular Mechanisms.JAK/STAT 在间质性肺疾病中的作用;分子和细胞机制。
Int J Mol Sci. 2021 Jun 9;22(12):6211. doi: 10.3390/ijms22126211.