Suppr超能文献

基于中性粒细胞胞外诱捕网相关基因鉴定肾缺血再灌注损伤亚型及预测延迟移植物功能和移植物存活的策略。

Identification of renal ischemia reperfusion injury subtypes and predictive strategies for delayed graft function and graft survival based on neutrophil extracellular trap-related genes.

机构信息

Department of Urology, Beijing Chaoyang Hospital, Capital Medical University, Beijing, China.

Institute of Urology, Capital Medical University, Beijing, China.

出版信息

Front Immunol. 2022 Dec 1;13:1047367. doi: 10.3389/fimmu.2022.1047367. eCollection 2022.

Abstract

BACKGROUND

Ischemia reperfusion injury (IRI) is an inevitable process in renal transplantation, which is closely related to serious postoperative complications such as delayed graft function (DGF), acute rejection and graft failure. Neutrophil extracellular traps (NETs) are extracellular DNA structures decorated with various protein substances released by neutrophils under strong signal stimulation. Recently, NETs have been found to play an important role in the process of IRI. This study aimed to comprehensively analyze the expression landscape of NET-related genes (NRGs) during IRI, identify clusters with different degrees of IRI and construct robust DGF and long-term graft survival predictive strategies.

METHODS

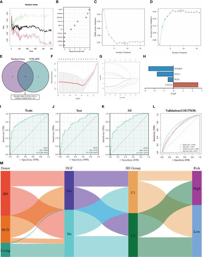
The microarray and RNA-seq datasets were obtained from the GEO database. Differentially expressed NRGs (DE-NRGs) were identified by the differential expression analysis, and the NMF algorithm was used to conduct a cluster analysis of IRI samples. Machine learning algorithms were performed to screen DGF-related hub NRGs, and DGF and long-term graft survival predictive strategies were constructed based on these hub NRGs. Finally, we verified the expression of Cxcl1 and its effect on IRI and NETs generation in the mouse IRI model.

RESULTS

This study revealed two IRI clusters (C1 and C2 clusters) with different molecular features and clinical characteristics. Cluster C1 was characterized by active metabolism, mild inflammation and lower incidence of DGF, while Cluster C2 was inflammation activated subtype with a higher incidence of DGF. Besides, based on DGF-related hub NRGs, we successfully constructed robust DGF and long-term graft survival predictive strategies. The mouse renal IRI model verified that Cxcl1 was significantly upregulated in renal tissues after IRI, and using a CXCL8/CXCL1 inhibitor could significantly improve renal function, alleviate renal tubular necrosis, tissue inflammatory response, and NET formation.

CONCLUSION

This study identified two distinct IRI clusters based on DE-NRGs and constructed robust prediction methods for DGF and graft survival, which can provide references for early prevention and individualized treatment of various postoperative complications after renal transplantation.

摘要

背景

缺血再灌注损伤(IRI)是肾移植中不可避免的过程,它与严重的术后并发症如延迟移植物功能(DGF)、急性排斥和移植物失功密切相关。中性粒细胞胞外诱捕网(NETs)是中性粒细胞在强烈信号刺激下释放的带有各种蛋白物质的细胞外 DNA 结构。最近,NETs 在 IRI 过程中发挥了重要作用。本研究旨在全面分析 IRI 过程中与 NET 相关的基因(NRGs)的表达谱,确定具有不同 IRI 程度的聚类,并构建稳健的 DGF 和长期移植物存活预测策略。

方法

从 GEO 数据库中获取微阵列和 RNA-seq 数据集。通过差异表达分析确定差异表达的 NRGs(DE-NRGs),并使用 NMF 算法对 IRI 样本进行聚类分析。使用机器学习算法筛选 DGF 相关的核心 NRGs,并基于这些核心 NRGs构建 DGF 和长期移植物存活预测策略。最后,我们在小鼠 IRI 模型中验证了 Cxcl1 的表达及其对 IRI 和 NETs 生成的影响。

结果

本研究揭示了两个具有不同分子特征和临床特征的 IRI 聚类(C1 和 C2 聚类)。C1 聚类表现为代谢活跃、炎症轻微和 DGF 发生率较低,而 C2 聚类为炎症激活亚型,DGF 发生率较高。此外,基于 DGF 相关的核心 NRGs,我们成功构建了稳健的 DGF 和长期移植物存活预测策略。小鼠肾 IRI 模型验证了 Cxcl1 在 IRI 后肾脏组织中显著上调,使用 CXCL8/CXCL1 抑制剂可显著改善肾功能,减轻肾小管坏死、组织炎症反应和 NET 形成。

结论

本研究基于 DE-NRGs 确定了两个不同的 IRI 聚类,并构建了稳健的 DGF 和移植物存活预测方法,可为肾移植后各种术后并发症的早期预防和个体化治疗提供参考。

https://cdn.ncbi.nlm.nih.gov/pmc/blobs/a4ba/9752097/65adc6b68f08/fimmu-13-1047367-g001.jpg

文献检索

告别复杂PubMed语法,用中文像聊天一样搜索,搜遍4000万医学文献。AI智能推荐,让科研检索更轻松。

立即免费搜索

文件翻译

保留排版,准确专业,支持PDF/Word/PPT等文件格式,支持 12+语言互译。

免费翻译文档

深度研究

AI帮你快速写综述,25分钟生成高质量综述,智能提取关键信息,辅助科研写作。

立即免费体验