Suppr超能文献

利用定向自组装和拆卸实现从关闭到开启的荧光响应活细胞成像。

Exploiting directed self-assembly and disassembly for off-to-on fluorescence responsive live cell imaging.

作者信息

Curtin Niamh, Garre Massimiliano, Bodin Jean-Baptiste, Solem Nicolas, Méallet-Renault Rachel, O'Shea Donal F

机构信息

Department of Chemistry, RCSI 123 St Stephen's Green Dublin 2 Ireland

Université Paris-Saclay, Institut des Sciences Moléculaires d'Orsay (ISMO), CNRS 91400 Orsay France.

出版信息

RSC Adv. 2022 Dec 13;12(55):35655-35665. doi: 10.1039/d2ra06534g. eCollection 2022 Dec 12.

Abstract

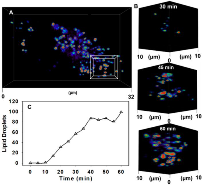
A bio-responsive nanoparticle was formed by the directed self-assembly (DSA) of a hydrophobic NIR-fluorophore with poloxamer P. Fluorophore emission was switched off when part of the nanoparticle, however upon stimulus induced nanoparticle dis-assembly the emission switched on. The emission quenching was shown to be due to fluorophore hydration and aggregation within the nanoparticle and the turn on response attributable to nanoparticle disassembly with embedding of the fluorophore within lipophilic environments. This was exploited for temporal and spatial live cell imaging with a measurable fluorescence response seen upon intracellular delivery of the fluorophore. The first dynamic response, seen within minutes, was from lipid droplets with other lipophilic regions such as the endoplasmic reticulum, nuclear membranes and secretory vacuoles imageable after hours. The high degree of fluorophore photostability facilitated continuous imaging for extended periods and the off to on switching facilitated the real-time observation of lipid droplet biogenesis as they emerged from the endoplasmic reticulum. With an in-depth understanding of the principles involved, further assembly controlling functional responses could be anticipated.

摘要

一种生物响应性纳米颗粒由疏水性近红外荧光团与泊洛沙姆P通过定向自组装(DSA)形成。当纳米颗粒的一部分存在时,荧光团发射被关闭,然而在刺激诱导纳米颗粒解体时,发射开启。发射猝灭被证明是由于荧光团在纳米颗粒内的水合和聚集,而开启响应归因于纳米颗粒解体且荧光团嵌入亲脂环境中。这被用于进行时空活细胞成像,在荧光团细胞内递送后可观察到可测量的荧光响应。第一个动态响应在几分钟内出现,来自脂滴,而其他亲脂区域如内质网、核膜和分泌泡在数小时后可成像。荧光团的高度光稳定性有助于长时间的连续成像,关闭到开启的切换有助于实时观察脂滴从内质网出现时的生物发生过程。随着对所涉及原理的深入理解,可以预期进一步控制组装的功能响应。

https://cdn.ncbi.nlm.nih.gov/pmc/blobs/93ad/9745887/ebd071be6905/d2ra06534g-f1.jpg

文献AI研究员

20分钟写一篇综述,助力文献阅读效率提升50倍。

立即体验

用中文搜PubMed

大模型驱动的PubMed中文搜索引擎

马上搜索

文档翻译

学术文献翻译模型,支持多种主流文档格式。

立即体验