• 文献检索
  • 文档翻译
  • 深度研究
  • 学术资讯
  • Suppr Zotero 插件Zotero 插件
  • 邀请有礼
  • 套餐&价格
  • 历史记录
应用&插件
Suppr Zotero 插件Zotero 插件浏览器插件Mac 客户端Windows 客户端微信小程序
定价
高级版会员购买积分包购买API积分包
服务
文献检索文档翻译深度研究API 文档MCP 服务
关于我们
关于 Suppr公司介绍联系我们用户协议隐私条款
关注我们

Suppr 超能文献

核心技术专利:CN118964589B侵权必究
粤ICP备2023148730 号-1Suppr @ 2026

文献检索

告别复杂PubMed语法,用中文像聊天一样搜索,搜遍4000万医学文献。AI智能推荐,让科研检索更轻松。

立即免费搜索

文件翻译

保留排版,准确专业,支持PDF/Word/PPT等文件格式,支持 12+语言互译。

免费翻译文档

深度研究

AI帮你快速写综述,25分钟生成高质量综述,智能提取关键信息,辅助科研写作。

立即免费体验

梯度提升机识别出乳腺癌患者放疗前后的预测变量:一项8年随访研究的初步结果

Gradient Boosting Machine Identified Predictive Variables for Breast Cancer Patients Pre- and Post-Radiotherapy: Preliminary Results of an 8-Year Follow-Up Study.

作者信息

Rodríguez-Tomàs Elisabet, Arenas Meritxell, Baiges-Gaya Gerard, Acosta Johana, Araguas Pablo, Malave Bárbara, Castañé Helena, Jiménez-Franco Andrea, Benavides-Villarreal Rocío, Sabater Sebastià, Solà-Alberich Rosa, Camps Jordi, Joven Jorge

机构信息

Unitat de Recerca Biomèdica, Hospital Universitari de Sant Joan, Institut d'Investigació Sanitària Pere Virgili, Universitat Rovira i Virgili, 43201 Reus, Spain.

Department of Radiation Oncology, Hospital Universitari de Sant Joan, Institut d'Investigació Sanitària Pere Virgili, Universitat Rovira i Virgili, 43204 Reus, Spain.

出版信息

Antioxidants (Basel). 2022 Dec 2;11(12):2394. doi: 10.3390/antiox11122394.

DOI:10.3390/antiox11122394
PMID:36552602
原文链接:https://pmc.ncbi.nlm.nih.gov/articles/PMC9774765/
Abstract

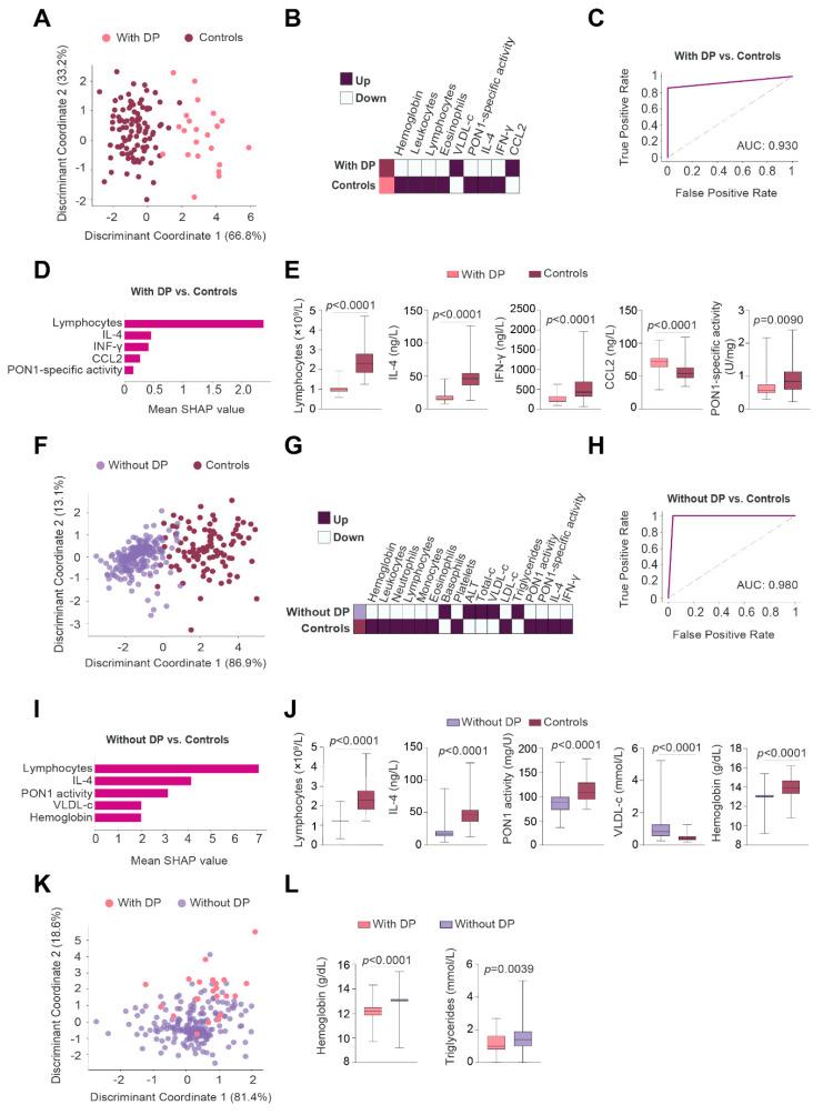
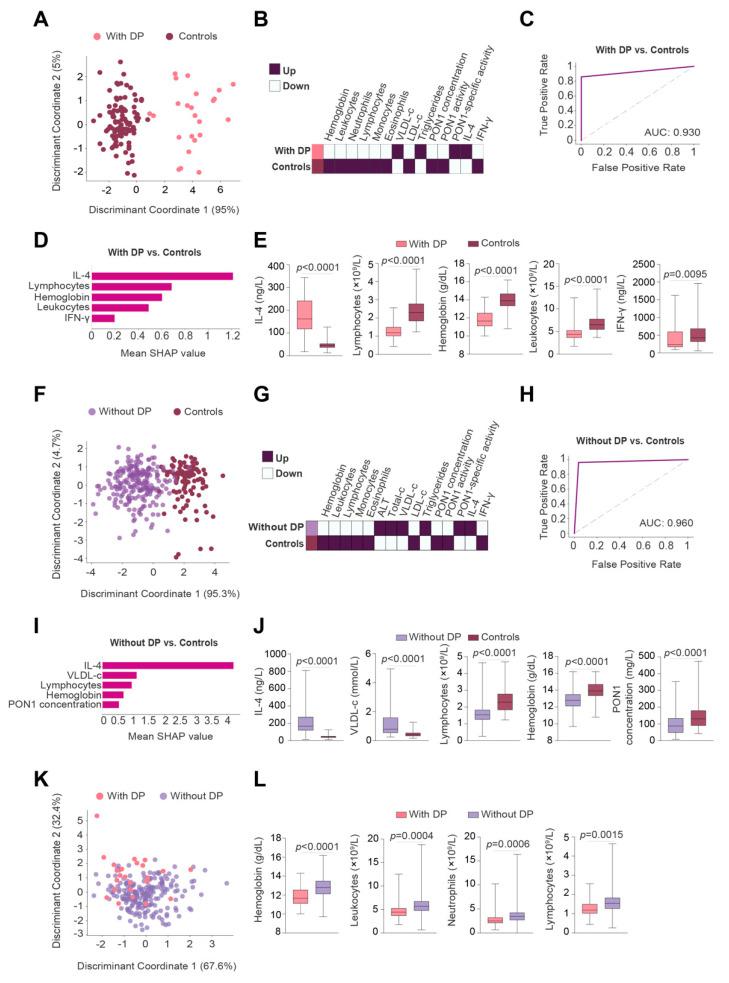
Radiotherapy (RT) is part of the standard treatment of breast cancer (BC) because of its effects on relapse reduction and survival. However, response to treatment is highly variable, and some patients may develop disease progression (DP), a second primary cancer, or may succumb to the disease. Antioxidant systems and inflammatory processes are associated with the onset and development of BC and play a role in resistance to treatment. Here, we report our investigation into the clinical evolution of BC patients, and the impact of RT on the circulating levels of the antioxidant enzyme paraoxonase-1 (PON1), cytokines, and other standard biochemical and hematological variables. Gradient Boosting Machine (GBM) algorithm was used to identify predictive variables. This was a retrospective study in 237 patients with BC. Blood samples were obtained pre- and post-RT, with samples of healthy women used as control subjects. Results showed that 24 patients had DP eight years post-RT, and eight patients developed a second primary tumor. The algorithm identified interleukin-4 and total lymphocyte counts as the most relevant indices discriminating between BC patients and control subjects, while neutrophils, total leukocytes, eosinophils, very low-density lipoprotein cholesterol, and PON1 activity were potential predictors of fatal outcome.

摘要

放射疗法(RT)是乳腺癌(BC)标准治疗的一部分,因为它对降低复发率和提高生存率有作用。然而,治疗反应差异很大,一些患者可能会出现疾病进展(DP)、第二种原发性癌症,或者可能死于该疾病。抗氧化系统和炎症过程与BC的发生和发展相关,并在治疗抵抗中起作用。在此,我们报告了对BC患者临床演变以及RT对循环抗氧化酶对氧磷酶-1(PON1)、细胞因子以及其他标准生化和血液学变量水平影响的研究。采用梯度提升机(GBM)算法来识别预测变量。这是一项针对237例BC患者的回顾性研究。在放疗前后采集血样,并以健康女性的血样作为对照。结果显示,放疗后8年有24例患者出现疾病进展,8例患者发生了第二种原发性肿瘤。该算法确定白细胞介素-4和总淋巴细胞计数是区分BC患者和对照的最相关指标,而中性粒细胞、总白细胞、嗜酸性粒细胞、极低密度脂蛋白胆固醇和PON1活性是致命结局的潜在预测指标。

https://cdn.ncbi.nlm.nih.gov/pmc/blobs/d63f/9774765/8a33e65384c4/antioxidants-11-02394-g006.jpg
https://cdn.ncbi.nlm.nih.gov/pmc/blobs/d63f/9774765/56ecea683b61/antioxidants-11-02394-g001.jpg
https://cdn.ncbi.nlm.nih.gov/pmc/blobs/d63f/9774765/f0107a9099a2/antioxidants-11-02394-g002.jpg
https://cdn.ncbi.nlm.nih.gov/pmc/blobs/d63f/9774765/435e6c4ed8ef/antioxidants-11-02394-g003.jpg
https://cdn.ncbi.nlm.nih.gov/pmc/blobs/d63f/9774765/e5ddb9ad491b/antioxidants-11-02394-g004.jpg
https://cdn.ncbi.nlm.nih.gov/pmc/blobs/d63f/9774765/19eced06ccd2/antioxidants-11-02394-g005.jpg
https://cdn.ncbi.nlm.nih.gov/pmc/blobs/d63f/9774765/8a33e65384c4/antioxidants-11-02394-g006.jpg
https://cdn.ncbi.nlm.nih.gov/pmc/blobs/d63f/9774765/56ecea683b61/antioxidants-11-02394-g001.jpg
https://cdn.ncbi.nlm.nih.gov/pmc/blobs/d63f/9774765/f0107a9099a2/antioxidants-11-02394-g002.jpg
https://cdn.ncbi.nlm.nih.gov/pmc/blobs/d63f/9774765/435e6c4ed8ef/antioxidants-11-02394-g003.jpg
https://cdn.ncbi.nlm.nih.gov/pmc/blobs/d63f/9774765/e5ddb9ad491b/antioxidants-11-02394-g004.jpg
https://cdn.ncbi.nlm.nih.gov/pmc/blobs/d63f/9774765/19eced06ccd2/antioxidants-11-02394-g005.jpg
https://cdn.ncbi.nlm.nih.gov/pmc/blobs/d63f/9774765/8a33e65384c4/antioxidants-11-02394-g006.jpg

相似文献

1
Gradient Boosting Machine Identified Predictive Variables for Breast Cancer Patients Pre- and Post-Radiotherapy: Preliminary Results of an 8-Year Follow-Up Study.梯度提升机识别出乳腺癌患者放疗前后的预测变量:一项8年随访研究的初步结果
Antioxidants (Basel). 2022 Dec 2;11(12):2394. doi: 10.3390/antiox11122394.
2
Effect of radiotherapy on activity and concentration of serum paraoxonase-1 in breast cancer patients.放疗对乳腺癌患者血清对氧磷酶-1活性和浓度的影响。
PLoS One. 2017 Nov 27;12(11):e0188633. doi: 10.1371/journal.pone.0188633. eCollection 2017.
3
Serum Paraoxonase-1 Activity and the Risk of Prostate Cancer Recurrence in Patients Treated with Radiotherapy.血清对氧磷酶-1活性与接受放疗患者前列腺癌复发风险
Antioxidants (Basel). 2022 Feb 10;11(2):346. doi: 10.3390/antiox11020346.
4
Serum Paraoxonase-1-Related Variables and Lipoprotein Profile in Patients with Lung or Head and Neck Cancer: Effect of Radiotherapy.肺癌或头颈癌患者血清对氧磷酶-1相关变量与脂蛋白谱:放疗的影响
Antioxidants (Basel). 2019 Jul 10;8(7):213. doi: 10.3390/antiox8070213.
5
Increased heat shock protein 70 (Hsp70) serum levels and low NK cell counts after radiotherapy - potential markers for predicting breast cancer recurrence?放疗后血清热休克蛋白 70(Hsp70)水平升高和自然杀伤细胞计数降低——预测乳腺癌复发的潜在标志物?
Radiat Oncol. 2019 May 10;14(1):78. doi: 10.1186/s13014-019-1286-0.
6
Is there a relation between genetic susceptibility with cancer? A study about paraoxanase (PON1) enzyme activity in breast cancer cases.遗传易感性与癌症之间有关系吗?一项关于乳腺癌病例中对氧磷酶(PON1)酶活性的研究。
J Enzyme Inhib Med Chem. 2016 Dec;31(6):1349-55. doi: 10.3109/14756366.2015.1134523. Epub 2016 Jan 14.
7
Can Predictive Modeling Tools Identify Patients at High Risk of Prolonged Opioid Use After ACL Reconstruction?预测模型工具能否识别 ACL 重建术后阿片类药物使用时间延长的高风险患者?
Clin Orthop Relat Res. 2020 Jul;478(7):0-1618. doi: 10.1097/CORR.0000000000001251.
8
Radiotherapy improves serum fatty acids and lipid profile in breast cancer.放射治疗可改善乳腺癌患者的血清脂肪酸和血脂水平。
Lipids Health Dis. 2017 May 18;16(1):92. doi: 10.1186/s12944-017-0481-y.
9
Matrix metalloproteases and TIMPs as prognostic biomarkers in breast cancer patients treated with radiotherapy: A pilot study.基质金属蛋白酶和 TIMPs 作为接受放疗的乳腺癌患者的预后生物标志物:一项初步研究。
J Cell Mol Med. 2020 Jan;24(1):139-148. doi: 10.1111/jcmm.14671. Epub 2019 Sep 30.
10
A subset of activated fibroblasts is associated with distant relapse in early luminal breast cancer.激活的成纤维细胞亚群与早期 luminal 型乳腺癌的远处复发相关。
Breast Cancer Res. 2020 Jul 14;22(1):76. doi: 10.1186/s13058-020-01311-9.

引用本文的文献

1
Development and validation of a gradient boosting machine-based model for predicting tumor-infiltrating lymphocyte proportions in breast cancer.基于梯度提升机的乳腺癌肿瘤浸润淋巴细胞比例预测模型的开发与验证
Am J Transl Res. 2025 Jul 25;17(7):5586-5601. doi: 10.62347/PDEW5000. eCollection 2025.
2
Leveraging machine learning in precision medicine to unveil organochlorine pesticides as predictive biomarkers for thyroid dysfunction.利用精准医学中的机器学习揭示有机氯农药作为甲状腺功能障碍的预测生物标志物。
Sci Rep. 2025 Apr 11;15(1):12501. doi: 10.1038/s41598-025-94827-z.
3
Tumor Morphology for Prediction of Poor Responses Early in Neoadjuvant Chemotherapy for Breast Cancer: A Multicenter Retrospective Study.

本文引用的文献

1
A machine learning model based on ultrasound image features to assess the risk of sentinel lymph node metastasis in breast cancer patients: Applications of scikit-learn and SHAP.一种基于超声图像特征的机器学习模型,用于评估乳腺癌患者前哨淋巴结转移风险:scikit-learn和SHAP的应用
Front Oncol. 2022 Jul 25;12:944569. doi: 10.3389/fonc.2022.944569. eCollection 2022.
2
Development and validation of a gradient boosting machine to predict prognosis after liver resection for intrahepatic cholangiocarcinoma.开发和验证一种梯度提升机模型,用于预测肝内胆管细胞癌肝切除术后的预后。
BMC Cancer. 2022 Mar 11;22(1):258. doi: 10.1186/s12885-022-09352-3.
3
肿瘤形态学预测乳腺癌新辅助化疗早期不良反应的多中心回顾性研究。
Tomography. 2024 Nov 20;10(11):1832-1845. doi: 10.3390/tomography10110134.
Serum Paraoxonase-1 Activity and the Risk of Prostate Cancer Recurrence in Patients Treated with Radiotherapy.
血清对氧磷酶-1活性与接受放疗患者前列腺癌复发风险
Antioxidants (Basel). 2022 Feb 10;11(2):346. doi: 10.3390/antiox11020346.
4
Decision Support System for Breast Cancer Detection Using Biomarker Indicators.基于生物标志物的乳腺癌检测决策支持系统。
Adv Exp Med Biol. 2021;1338:13-19. doi: 10.1007/978-3-030-78775-2_3.
5
Multi-omic machine learning predictor of breast cancer therapy response.乳腺癌治疗反应的多组学机器学习预测器。
Nature. 2022 Jan;601(7894):623-629. doi: 10.1038/s41586-021-04278-5. Epub 2021 Dec 7.
6
Neutrophils in cancer carcinogenesis and metastasis.中性粒细胞在癌症发生和转移中的作用。
J Hematol Oncol. 2021 Oct 21;14(1):173. doi: 10.1186/s13045-021-01187-y.
7
Predicting the molecular subtype of breast cancer and identifying interpretable imaging features using machine learning algorithms.利用机器学习算法预测乳腺癌的分子亚型并识别可解释的影像特征。
Eur Radiol. 2022 Mar;32(3):1652-1662. doi: 10.1007/s00330-021-08271-4. Epub 2021 Oct 13.
8
On the Role of Paraoxonase-1 and Chemokine Ligand 2 (C-C motif) in Metabolic Alterations Linked to Inflammation and Disease. A 2021 Update.关于对氧磷酶 1 和趋化因子配体 2(C-C 基序)在与炎症和疾病相关的代谢改变中的作用。2021 更新。
Biomolecules. 2021 Jul 1;11(7):971. doi: 10.3390/biom11070971.
9
Tumor-Induced Inflammatory Cytokines and the Emerging Diagnostic Devices for Cancer Detection and Prognosis.肿瘤诱导的炎性细胞因子与新兴的癌症检测和预后诊断设备
Front Oncol. 2021 Jul 7;11:692142. doi: 10.3389/fonc.2021.692142. eCollection 2021.
10
Supervised dimensionality reduction for big data.大数据的监督降维
Nat Commun. 2021 May 17;12(1):2872. doi: 10.1038/s41467-021-23102-2.