Suppr超能文献

一种由融合肽捕获外泌体构建的药物递送系统可精确靶向钛植入物,从而增强植入物周围的骨整合。

A drug delivery system constructed by a fusion peptide capturing exosomes targets to titanium implants accurately resulting the enhancement of osseointegration peri-implant.

作者信息

Li Xuewen, Liu Zihao, Xu Shendan, Ma Xinying, Zhao Zhezhe, Hu Han, Deng Jiayin, Peng Cheng, Wang Yonglan, Ma Shiqing

机构信息

Department of Stomatology, Tianjin Medical University Second Hospital, 23 Pingjiang Road, Tianjin, 300211, China.

School and Hospital of Stomotology, Tianjin Medical University, 12 Observatory Road, Heping District, Tianjin, 030070, China.

出版信息

Biomater Res. 2022 Dec 27;26(1):89. doi: 10.1186/s40824-022-00331-0.

Abstract

BACKGROUND

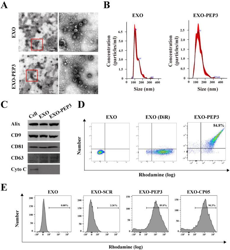
Exosomes derived from bone marrow mesenchymal stem cells (BMSC-exos) have been shown triggering osteogenic differentiation and mineralization of MSCs, but exosomes administered via bolus injections are rapidly sequestered and cleared. Therefore, we considered the implant as a new organ of patient's body and expected to find a method to treat implant with BMSC-exos in vivo directly.

METHODS

A fusion peptide (PEP), as a drug delivery system (DDS) which contained a titanium-binding peptide (TBP) possessing the ability to selectively bind to the titanium surface and another peptide CP05 being able to capture exosomes expertly, is constructed to modify the titanium surface.

RESULTS

Both in vitro and in vivo experiments prove PEP retains the ability to bind titanium and exosome simultaneously, and the DDS gain the ability to target exosomes to titanium implants surface following enhancing osseointegration post-implantation. Moreover, the DDS constructed by exosomes of diverse origins shows the similar combination rate and efficiency of therapy.

CONCLUSION

This drug delivery system demonstrates the concept that EXO-PEP system can offer an accurate and efficient therapy for treating implants with long-term effect.

摘要

背景

骨髓间充质干细胞来源的外泌体(BMSC-exos)已被证明可触发间充质干细胞的成骨分化和矿化,但通过推注注射给药的外泌体很快会被隔离和清除。因此,我们将植入物视为患者身体的一个新器官,并期望找到一种在体内直接用BMSC-exos治疗植入物的方法。

方法

构建一种融合肽(PEP)作为药物递送系统(DDS),其包含具有选择性结合钛表面能力的钛结合肽(TBP)和能够熟练捕获外泌体的另一种肽CP05,用于修饰钛表面。

结果

体外和体内实验均证明PEP保留了同时结合钛和外泌体的能力,并且该药物递送系统在植入后增强骨整合的情况下,获得了将外泌体靶向钛植入物表面的能力。此外,由不同来源的外泌体制备的药物递送系统显示出相似的结合率和治疗效果。

结论

该药物递送系统证明了EXO-PEP系统可为治疗植入物提供准确、高效且具有长期效果的治疗这一概念。

https://cdn.ncbi.nlm.nih.gov/pmc/blobs/2fe4/9795642/7b5738c55745/40824_2022_331_Sch1_HTML.jpg

文献AI研究员

20分钟写一篇综述,助力文献阅读效率提升50倍。

立即体验

用中文搜PubMed

大模型驱动的PubMed中文搜索引擎

马上搜索

文档翻译

学术文献翻译模型,支持多种主流文档格式。

立即体验