Suppr超能文献

蛋白质分子识别中的压力、运动和构象熵。

Pressure, motion, and conformational entropy in molecular recognition by proteins.

作者信息

Caro José A, Valentine Kathleen G, Cole Taylor R, Wand A Joshua

机构信息

Department of Biochemistry & Biophysics, Texas A&M University, College Station, Texas.

Department of Biochemistry & Biophysics, Perelman School of Medicine, University of Pennsylvania, Philadelphia, Pennsylvania.

出版信息

Biophys Rep (N Y). 2022 Dec 28;3(1):100098. doi: 10.1016/j.bpr.2022.100098. eCollection 2023 Mar 8.

Abstract

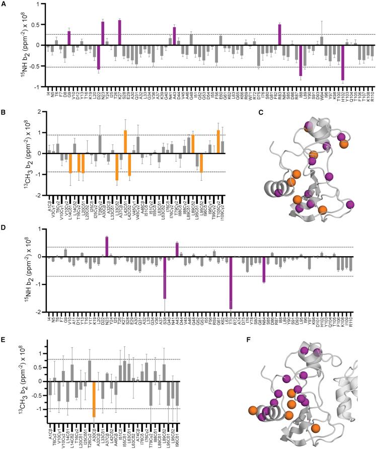
The thermodynamics of molecular recognition by proteins is a central determinant of complex biochemistry. For over a half-century, detailed cryogenic structures have provided deep insight into the energetic contributions to ligand binding by proteins. More recently, a dynamical proxy based on NMR-relaxation methods has revealed an unexpected richness in the contributions of conformational entropy to the thermodynamics of ligand binding. Here, we report the pressure dependence of fast internal motion within the ribonuclease barnase and its complex with the protein barstar. In what we believe is a first example, we find that protein dynamics are conserved along the pressure-binding thermodynamic cycle. The femtomolar affinity of the barnase-barstar complex exists despite a penalty by -TΔS of +11.7 kJ/mol at ambient pressure. At high pressure, however, the overall change in side-chain dynamics is zero, and binding occurs with no conformational entropy penalty, suggesting an important role of conformational dynamics in the adaptation of protein function to extreme environments. Distinctive clustering of the pressure sensitivity is observed in response to both pressure and binding, indicating the presence of conformational heterogeneity involving less efficiently packed alternative conformation(s). The structural segregation of dynamics observed in barnase is striking and shows how changes in both the magnitude and the sign of regional contributions of conformational entropy to the thermodynamics of protein function are possible.

摘要

蛋白质分子识别的热力学是复杂生物化学的核心决定因素。半个多世纪以来,详细的低温结构为深入了解蛋白质与配体结合的能量贡献提供了依据。最近,基于核磁共振弛豫方法的动力学替代方法揭示了构象熵对配体结合热力学贡献的意外丰富性。在这里,我们报告了核糖核酸酶巴那斯及其与蛋白质巴丝塔形成的复合物中快速内部运动的压力依赖性。我们认为这是第一个例子,我们发现蛋白质动力学在压力 - 结合热力学循环中是守恒的。尽管在常压下巴那斯 - 巴丝塔复合物的 -TΔS 罚分为 +11.7 kJ/mol,但仍存在飞摩尔亲和力。然而,在高压下,侧链动力学的总体变化为零,结合时没有构象熵罚分,这表明构象动力学在蛋白质功能适应极端环境中起着重要作用。在压力和结合响应中都观察到压力敏感性的独特聚类,表明存在涉及包装效率较低的替代构象的构象异质性。在巴那斯中观察到的动力学结构分离很显著,并且显示了构象熵对蛋白质功能热力学的区域贡献的大小和符号变化是如何可能的。

https://cdn.ncbi.nlm.nih.gov/pmc/blobs/6bef/9840116/806d9092ecb5/fx1.jpg

文献AI研究员

20分钟写一篇综述,助力文献阅读效率提升50倍。

立即体验

用中文搜PubMed

大模型驱动的PubMed中文搜索引擎

马上搜索

文档翻译

学术文献翻译模型,支持多种主流文档格式。

立即体验