Cardiovascular Research Center, Rhode Island Hospital, Providence, RI 02903, USA.
Division of Cardiothoracic Surgery, Alpert Medical School of Brown University, Rhode Island Hospital, Providence, RI 02903, USA.
Int J Mol Sci. 2023 Jan 14;24(2):1674. doi: 10.3390/ijms24021674.
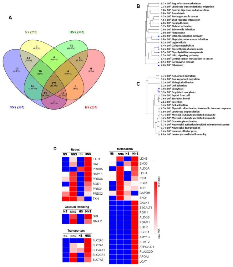
Human bone marrow mesenchymal stem cell derived-extracellular vesicles (HBMSC-EV) are known for their regenerative and anti-inflammatory effects in animal models of myocardial ischemia. However, it is not known whether the efficacy of the EVs can be modulated by pre-conditioning of HBMSC by exposing them to either starvation or hypoxia prior to EV collection. HBMSC-EVs were isolated following normoxia starvation (NS), normoxia non-starvation (NNS), hypoxia starvation (HS), or hypoxia non-starvation (HNS) pre-conditioning. The HBMSC-EVs were characterized by nanoparticle tracking analysis, electron microscopy, Western blot, and proteomic analysis. Comparative proteomic profiling revealed that starvation pre-conditioning led to a smaller variety of proteins expressed, with the associated lesser effect of normoxia versus hypoxia pre-conditioning. In the absence of starvation, normoxia and hypoxia pre-conditioning led to disparate HBMSC-EV proteomic profiles. HNS HBMSC-EV was found to have the greatest variety of proteins overall, with 74 unique proteins, the greatest number of redox proteins, and pathway analysis suggestive of improved angiogenic properties. Future HBMSC-EV studies in the treatment of cardiovascular disease may achieve the most therapeutic benefits from hypoxia non-starved pre-conditioned HBMSC. This study was limited by the lack of functional and animal models of cardiovascular disease and transcriptomic studies.
人骨髓间充质干细胞衍生的细胞外囊泡(HBMSC-EV)在心肌缺血动物模型中具有再生和抗炎作用。然而,尚不清楚 EV 的功效是否可以通过在收集 EV 之前使 HBMSC 经历饥饿或缺氧来调节。HBMSC-EV 是在常氧饥饿(NS)、常氧非饥饿(NNS)、低氧饥饿(HS)或低氧非饥饿(HNS)预处理后分离得到的。通过纳米颗粒跟踪分析、电子显微镜、Western blot 和蛋白质组学分析对 HBMSC-EV 进行了表征。比较蛋白质组学分析显示,饥饿预处理导致表达的蛋白质种类减少,常氧与低氧预处理的相关影响较小。在没有饥饿的情况下,常氧和低氧预处理导致 HBMSC-EV 蛋白质组学图谱不同。发现 HNS HBMSC-EV 具有最多的蛋白质种类,共有 74 种独特蛋白质、最多的氧化还原蛋白质,以及提示改善血管生成特性的途径分析。未来在心血管疾病治疗中使用 HBMSC-EV 的研究可能会从非饥饿缺氧预处理的 HBMSC 中获得最大的治疗益处。本研究受到缺乏心血管疾病的功能和动物模型以及转录组学研究的限制。