Li Zhenghang, Jiang Zhenmin, Lu Laijin, Liu Yang
Department of Hand Surgery, Center of Orthopedics, The First Hospital of Jilin University, Changchun 130021, China.
Pharmaceutics. 2023 Jan 6;15(1):210. doi: 10.3390/pharmaceutics15010210.
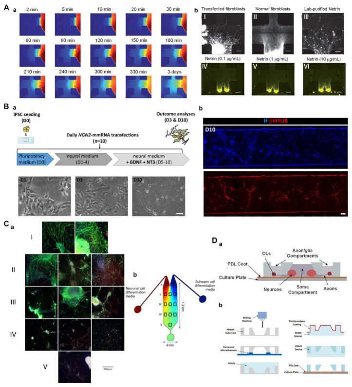
Physical injuries and neurodegenerative diseases often lead to irreversible damage to the organizational structure of the central nervous system (CNS) and peripheral nervous system (PNS), culminating in physiological malfunctions. Investigating these complex and diverse biological processes at the macro and micro levels will help to identify the cellular and molecular mechanisms associated with nerve degeneration and regeneration, thereby providing new options for the development of new therapeutic strategies for the functional recovery of the nervous system. Due to their distinct advantages, modern microfluidic platforms have significant potential for high-throughput cell and organoid cultures in vitro, the synthesis of a variety of tissue engineering scaffolds and drug carriers, and observing the delivery of drugs at the desired speed to the desired location in real time. In this review, we first introduce the types of nerve damage and the repair mechanisms of the CNS and PNS; then, we summarize the development of microfluidic platforms and their application in drug carriers. We also describe a variety of damage models, tissue engineering scaffolds, and drug carriers for nerve injury repair based on the application of microfluidic platforms. Finally, we discuss remaining challenges and future perspectives with regard to the promotion of nerve injury repair based on engineered microfluidic platform technology.
身体损伤和神经退行性疾病常常导致中枢神经系统(CNS)和外周神经系统(PNS)组织结构的不可逆损伤,最终引发生理功能障碍。在宏观和微观层面研究这些复杂多样的生物学过程,将有助于确定与神经退变和再生相关的细胞和分子机制,从而为开发神经系统功能恢复的新治疗策略提供新选择。由于其独特优势,现代微流控平台在体外高通量细胞和类器官培养、多种组织工程支架和药物载体的合成以及实时观察药物以所需速度递送至所需位置等方面具有巨大潜力。在本综述中,我们首先介绍神经损伤的类型以及CNS和PNS的修复机制;然后,我们总结微流控平台的发展及其在药物载体中的应用。我们还描述了基于微流控平台应用的用于神经损伤修复的各种损伤模型、组织工程支架和药物载体。最后,我们讨论在基于工程化微流控平台技术促进神经损伤修复方面仍然存在的挑战和未来前景。