Department of Plant and Microbial Biology, University of California, Berkeley, CA, USA.
Laboratoire Microorganismes: Génome et Environnement (LMGE), UMR CNRS 6023, Université Clermont-Auvergne, F-63000, Clermont-Ferrand, France.
Microbiome. 2023 Jan 25;11(1):14. doi: 10.1186/s40168-022-01416-7.
Permanently stratified lakes contain diverse microbial communities that vary with depth and so serve as useful models for studying the relationships between microbial community structure and geochemistry. Recent work has shown that these lakes can also harbor numerous bacteria and archaea from novel lineages, including those from the Candidate Phyla Radiation (CPR). However, the extent to which geochemical stratification differentially impacts carbon metabolism and overall genetic potential in CPR bacteria compared to other organisms is not well defined.
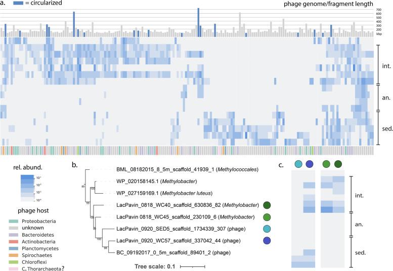
Here, we determine the distribution of microbial lineages along an oxygen gradient in Lac Pavin, a deep, stratified lake in central France, and examine the influence of this gradient on their metabolism. Genome-based analyses revealed an enrichment of distinct C1 and CO fixation pathways in the oxic lake interface and anoxic zone/sediments, suggesting that oxygen likely plays a role in structuring metabolic strategies in non-CPR bacteria and archaea. Notably, we find that the oxidation of methane and its byproducts is largely spatially separated from methane production, which is mediated by diverse communities of sediment methanogens that vary on the centimeter scale. In contrast, we detected evidence for RuBisCO throughout the water column and sediments, including form II/III and form III-related enzymes encoded by CPR bacteria in the water column and DPANN archaea in the sediments. On the whole, though, CPR bacteria and phages did not show strong signals of gene content differentiation by depth, despite the fact that distinct species groups populate different lake and sediment compartments.
Overall, our analyses suggest that environmental gradients in Lac Pavin select for capacities of CPR bacteria and phages to a lesser extent than for other bacteria and archaea. This may be due to the fact that selection in the former groups is indirect and depends primarily on host characteristics. Video Abstract.
永久性分层湖含有多种微生物群落,这些群落随深度而变化,因此是研究微生物群落结构与地球化学之间关系的有用模型。最近的研究表明,这些湖泊还可以容纳许多来自新谱系的细菌和古菌,包括候选门辐射(CPR)的细菌和古菌。然而,地球化学分层对 CPR 细菌的碳代谢和整体遗传潜力的影响程度与其他生物相比还没有得到很好的定义。
在这里,我们确定了在法国中部深分层湖泊 Lac Pavin 中沿氧气梯度分布的微生物谱系,并研究了这种梯度对它们代谢的影响。基于基因组的分析表明,在含氧湖界面和缺氧区/沉积物中,存在独特的 C1 和 CO 固定途径的富集,这表明氧气可能在非 CPR 细菌和古菌的代谢策略构建中发挥作用。值得注意的是,我们发现甲烷及其副产物的氧化在很大程度上与甲烷的产生分开,这是由在厘米尺度上变化的沉积物产甲烷菌的不同群落介导的。相比之下,我们在水柱和沉积物中都检测到 RuBisCO 的证据,包括水柱中 CPR 细菌编码的 II/III 型和 III 型相关酶以及沉积物中 DPANN 古菌编码的 II/III 型和 III 型相关酶。总的来说,尽管不同的物种群体栖息在不同的湖泊和沉积物隔室中,但 CPR 细菌和噬菌体并没有表现出明显的随深度分化的基因含量信号。
总体而言,我们的分析表明,Lac Pavin 的环境梯度对 CPR 细菌和噬菌体的选择程度小于对其他细菌和古菌的选择程度。这可能是因为在前一组中,选择是间接的,主要取决于宿主的特征。视频摘要。