Suppr超能文献

无线自供电光遗传系统用于长期心脏神经调节,以改善心肌梗死后心脏重构和恶性心律失常。

Wireless Self-Powered Optogenetic System for Long-Term Cardiac Neuromodulation to Improve Post-MI Cardiac Remodeling and Malignant Arrhythmia.

机构信息

Department of Cardiology, Renmin Hospital of Wuhan University, Hubei Key Laboratory of Autonomic Nervous System Modulation, Cardiac Autonomic Nervous System Research Center of Wuhan University, Taikang Center for Life and Medical Sciences, Wuhan University, Cardiovascular Research Institute, Wuhan University, Hubei Key Laboratory of Cardiology, Wuhan, 430060, P. R. China.

Hubei Yangtze Memory Laboratories, Key Laboratory of Artificial Micro, and Nano-structures of Ministry of Education, School of Physics and Technology, Wuhan University, Wuhan, 430072, P. R. China.

出版信息

Adv Sci (Weinh). 2023 Mar;10(9):e2205551. doi: 10.1002/advs.202205551. Epub 2023 Jan 25.

Abstract

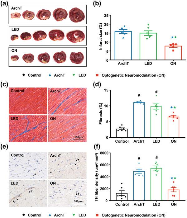
Autonomic imbalance is an important characteristic of patients after myocardial infarction (MI) and adversely contributes to post-MI cardiac remodeling and ventricular arrhythmias (VAs). A previous study proved that optogenetic modulation could precisely inhibit cardiac sympathetic hyperactivity and prevent acute ischemia-induced VAs. Here, a wireless self-powered optogenetic modulation system is introduced, which achieves long-term precise cardiac neuromodulation in ambulatory canines. The wireless self-powered optical system based on a triboelectric nanogenerator is powered by energy harvested from body motion and realized the effective optical illumination that is required for optogenetic neuromodulation (ON). It is further demonstrated that long-term ON significantly mitigates MI-induced sympathetic remodeling and hyperactivity, and improves a variety of clinically relevant outcomes such as improves ventricular dysfunction, reduces infarct size, increases electrophysiological stability, and reduces susceptibility to VAs. These novel insights suggest that wireless ON holds translational potential for the clinical treatment of arrhythmia and other cardiovascular diseases related to sympathetic hyperactivity. Moreover, this innovative self-powered optical system may provide an opportunity to develop implantable/wearable and self-controllable devices for long-term optogenetic therapy.

摘要

自主神经失衡是心肌梗死后(MI)患者的一个重要特征,它对 MI 后心脏重构和室性心律失常(VA)产生不利影响。先前的研究证明,光遗传学调控可以精确抑制心脏交感神经亢进,并预防急性缺血诱导的 VA。在这里,引入了一种无线自供电的光遗传学调控系统,该系统可在活动的犬类中实现长期精确的心脏神经调控。基于摩擦纳米发电机的无线自供电光学系统利用从身体运动中获取的能量供电,并实现了光遗传学神经调控(ON)所需的有效光学照明。进一步证明,长期 ON 显著减轻 MI 诱导的交感神经重构和亢进,并改善多种临床相关结果,如改善心室功能障碍、减少梗死面积、增加电生理稳定性和降低 VA 易感性。这些新的见解表明,无线 ON 具有治疗心律失常和其他与交感神经亢进相关的心血管疾病的转化潜力。此外,这种创新的自供电光学系统可能为长期光遗传学治疗提供开发可植入/可穿戴和自控制设备的机会。

https://cdn.ncbi.nlm.nih.gov/pmc/blobs/a33b/10037959/4c3ee9d26cc6/ADVS-10-2205551-g006.jpg

文献检索

告别复杂PubMed语法,用中文像聊天一样搜索,搜遍4000万医学文献。AI智能推荐,让科研检索更轻松。

立即免费搜索

文件翻译

保留排版,准确专业,支持PDF/Word/PPT等文件格式,支持 12+语言互译。

免费翻译文档

深度研究

AI帮你快速写综述,25分钟生成高质量综述,智能提取关键信息,辅助科研写作。

立即免费体验