NYU Neuroscience Institute and Department of Neuroscience and Physiology, NYU Langone Medical Center, New York, NY 10016, USA.
NYU Neuroscience Institute and Department of Neuroscience and Physiology, NYU Langone Medical Center, New York, NY 10016, USA.
Neuron. 2023 Apr 19;111(8):1264-1281.e5. doi: 10.1016/j.neuron.2023.01.017. Epub 2023 Feb 13.
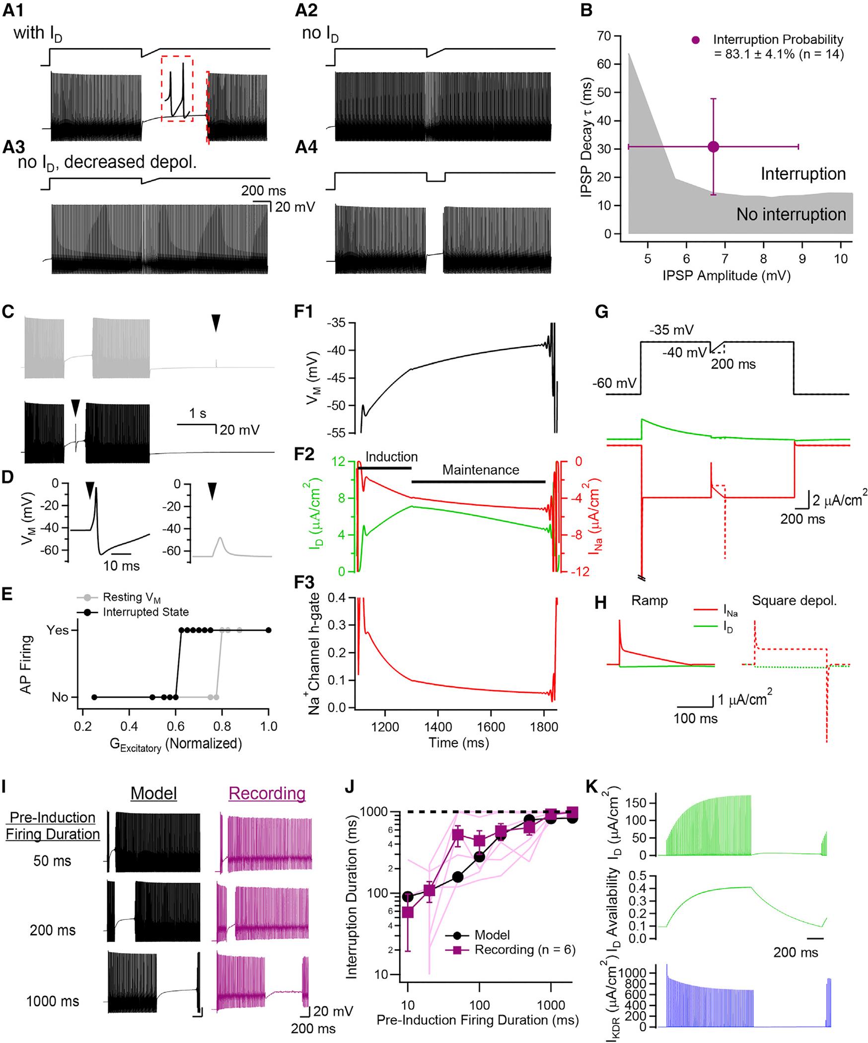
Neurons perform input-output operations that integrate synaptic inputs with intrinsic electrical properties; these operations are generally constrained by the brevity of synaptic events. Here, we report that sustained firing of CA1 hippocampal fast-spiking parvalbumin-expressing interneurons (PV-INs) can be persistently interrupted for several hundred milliseconds following brief GABAR-mediated inhibition in vitro and in vivo. A single presynaptic neuron could interrupt PV-IN firing, occasionally with a single action potential (AP), and reliably with AP bursts. Experiments and computational modeling reveal that the persistent interruption of firing maintains neurons in a depolarized, quiescent state through a cell-autonomous mechanism. Interrupted PV-INs are strikingly responsive to Schaffer collateral inputs. The persistent interruption of firing provides a disinhibitory circuit mechanism favoring spike generation in CA1 pyramidal cells. Overall, our results demonstrate that neuronal silencing can far outlast brief synaptic inhibition owing to the well-tuned interplay between neurotransmitter release and postsynaptic membrane dynamics, a phenomenon impacting microcircuit function.
神经元执行输入-输出操作,将突触输入与内在电特性整合在一起;这些操作通常受到突触事件短暂性的限制。在这里,我们报告了在体外和体内,短暂的 GABA 能介导的抑制之后,CA1 海马区快速放电的 parvalbumin 表达中间神经元(PV-INs)的持续放电可以被持续中断数百毫秒。单个前突神经元可以中断 PV-IN 的放电,偶尔会有一个动作电位 (AP),并且可以可靠地爆发动作电位。实验和计算模型表明,通过自主细胞机制,放电的持续中断将神经元维持在去极化、静止状态。中断的 PV-INs 对 Schaffer 侧枝输入反应非常敏感。放电的持续中断为 CA1 锥体神经元的尖峰产生提供了一种抑制性电路机制。总的来说,我们的结果表明,由于神经递质释放和突触后膜动力学之间的良好协同作用,神经元的沉默可以远远超过短暂的突触抑制,这种现象影响着微电路的功能。