State Key Laboratory of Silkworm Genome Biology, Biological Science Research Center, Southwest University, Chongqing, 400715, China.
School of Life Sciences, Southwest University, Chongqing, 400715, China.
Nat Commun. 2023 Feb 15;14(1):837. doi: 10.1038/s41467-023-36545-6.
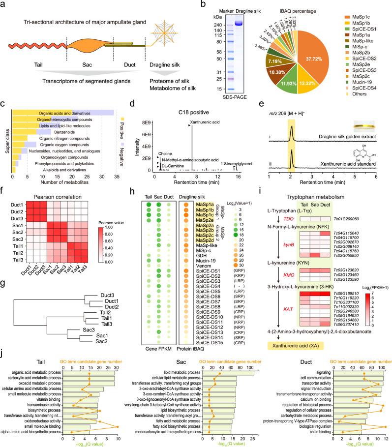
The process of natural silk production in the spider major ampullate (Ma) gland endows dragline silk with extraordinary mechanical properties and the potential for biomimetic applications. However, the precise genetic roles of the Ma gland during this process remain unknown. Here, we performed a systematic molecular atlas of dragline silk production through a high-quality genome assembly for the golden orb-weaving spider Trichonephila clavata and a multiomics approach to defining the Ma gland tri-sectional architecture: Tail, Sac, and Duct. We uncovered a hierarchical biosynthesis of spidroins, organic acids, lipids, and chitin in the sectionalized Ma gland dedicated to fine silk constitution. The ordered secretion of spidroins was achieved by the synergetic regulation of epigenetic and ceRNA signatures for genomic group-distributed spidroin genes. Single-cellular and spatial RNA profiling identified ten cell types with partitioned functional division determining the tri-sectional organization of the Ma gland. Convergence analysis and genetic manipulation further validated that this tri-sectional architecture of the silk gland was analogous across Arthropoda and inextricably linked with silk formation. Collectively, our study provides multidimensional data that significantly expand the knowledge of spider dragline silk generation and ultimately benefit innovation in spider-inspired fibers.
蜘蛛主要壶腹(Ma)腺的天然丝生产过程赋予了牵引丝非凡的机械性能和仿生应用的潜力。然而,Ma 腺在这个过程中的精确遗传作用仍然未知。在这里,我们通过对金蛛 Trichonephila clavata 的高质量基因组组装和 Ma 腺三段式结构(尾、囊和管)的多组学方法,对牵引丝生产进行了系统的分子图谱绘制。我们揭示了 spidroins、有机酸、脂质和几丁质在分段 Ma 腺中的分层生物合成,这些腺体专门用于精细丝的构成。spidroin 基因的基因组分布通过表观遗传和 ceRNA 特征的协同调控,实现了 spidroin 的有序分泌。单细胞和空间 RNA 分析鉴定了十种具有功能分区的细胞类型,决定了 Ma 腺的三段式组织。收敛分析和遗传操作进一步验证了这种丝腺的三段式结构在节肢动物中是类似的,并且与丝的形成密不可分。总的来说,我们的研究提供了多维数据,极大地扩展了蜘蛛牵引丝生成的知识,最终有益于受蜘蛛启发的纤维的创新。